3
07
1111000000002896X3
北京市公安局石景山区公安分局
来京人员申领《北京市居住证》
1111000000002896X3300070900500002
1111000000002896X33000709005000
0
9d138faa-7a24-43ef-a7ab-f743869e6f07
0783d2a1-98b0-4bc7-9a76-c4d6516590f5
3
07
市公安局石景山分局
110107000000
北京市公安局石景山区公安分局
北京市公安局石景山分局广宁派出所:工作日, 9:00-12:00 14:00-17:30;北京市公安局石景山分局八角派出所:工作日,9:00-12:00 14:00-17:30
北京市公安局石景山分局广宁派出所:北京市石景山区广宁路3号综合窗口 北京市公安局石景山分局八角派出所:北京市石景山区石景山路42号综合窗口
申领《北京市居住证》。来京人员持有已满6个月且在有效期内的《北京市居住登记卡》或《暂住证》,并符合在京有合法稳定就业、合法稳定住所、连续就读条件之一的,可以向居住地公安派出所申领《北京市居住证》。 外国人、港澳台居民和华侨的服务管理,按照国家有关规定执行。
{"IS_GUIDE":"1","ONLINE_DECLARE_SYSTEM_MODE":"99","ITEM_REALITY_USELEVEL":"","SERVICE_OBJCT":"","IS_CONSTRUCTION":"0","CL_SERVICE_TYPE":"","APP_CODE_ID":"","YESNO_CITY_UNICOM":"1","CROSS_AREA":"","ISSHOHCENTER":"","WECHAT_CODE_ID":"","FINANCIAL":"","LITTLEPROGRAM_CODE_NAME":"","CROSS_AREA_ALL":"","CROSS_PROVINCE":"","ALIAS_NAME":"[\"居住证\"]","EAR_DISABILITY_GRAD":"","LIB_DISABILITY_GRAD":"","SPEAK_DISABILITY_GRAD":"","REGISTER":"","ONLINE_HANDLING_DEPTH_STANDARD":"05","APPROVAL_TYPE":"0","MIND_DISABILITY_GRAD":"","ACCEPTSERVICE":"99","YWBLX_ID":"1c22a480-6363-464f-9a09-2babde6f37e0","ONLINE_DECLARE_SYSTEM_DEPT":"","CONSTRUCTION_EXPANSION":"0","EMPOWER":"0","EXEMPT_MATERIALS":"","LITTLEPROGRAM_CODE_ID":"","EYE_DISABILITY_GRAD":"","ISMONVEINCENTER":"","DATA_FLAG":"","BUSINESS_APPROVAL_DEPT":"北京市公安局","POWER_NAME":"核发居住证","ITEM_ATTRIBUTE":"04^05^09^11","CROSS_AREA_ATEXT":"","AGE":"","BGSYSTEM_APPROVAL_OTHER":"","WIT_DISABILITY_GRAD":"","WECHAT_CODE_NAME":"","POWER_CODE":"H0700300","DISABILITY_TYPE":"","IS_ENABLE_CERTIFICATE_SHARE":"","POWER_ATTRIBUTE":"1","ONLY_ID":"959a55e9-7f6c-4c97-8797-11cfd5201b13","YES_NO_OPEN":"1","BGSYSTEM_APPROVAL_NAME":"北京市居住证","APP_CODE_NAME":"","HOLDER":"","VERSION":"20241125"}
[{"ID":7738114,"TASKGUID":"9d138faa-7a24-43ef-a7ab-f743869e6f07","T_ID":"a2067fd1-55ad-4833-8265-8324c3a8ede4","P_ID":"","NAME":"合法稳定住所属于哪种类型","NODE_LEVEL":1,"NODE_PATH":"/a2067fd1-55ad-4833-8265-8324c3a8ede4","CHILD_COUNT":5,"ORDER_NUM":1,"SERIAL_NUMBER":"1","CONDITION_ATTR":"01","IS_RADIO":"1","IS_SUPPORT":"1","SUMMARY":"1 合法稳定住所属于哪种类型\n\t1.1 自有住房\n\t1.2 自有住房,但尚未取得《房屋所有权证》或《不动产权证书》\n\t1.3 租住房屋的(租住居民户房屋)\n\t1.4 租住房屋的(租住农村宅基地房屋)\n\t1.5 居住在学校、医院、研究所等机关、企事业单位的","CD_TIME":"Nov 22, 2025 12:08:51 AM","CD_BATCH":"2025112200003","DISTRIBUTETAG":"all-data^non-investment^1111000000002896X3^110107000000^non-construction^1111000000002888XF^non-construction_expansion","DATAJSONTEXT":"{\"VERSION\":\"20220810\",\"TREE_TYPE\":\"\",\"CONSULTATION_QA\":\"\"}","parOrder":"","proOrder":"1","newOrderNum":"001","itemGuideConditionRelatedList":[]},{"ID":7738109,"TASKGUID":"9d138faa-7a24-43ef-a7ab-f743869e6f07","T_ID":"014a84f5-5fc3-4e7f-8e26-87545e3105dc","P_ID":"a2067fd1-55ad-4833-8265-8324c3a8ede4","NAME":"自有住房","NODE_LEVEL":2,"NODE_PATH":"/a2067fd1-55ad-4833-8265-8324c3a8ede4/014a84f5-5fc3-4e7f-8e26-87545e3105dc","CHILD_COUNT":0,"ORDER_NUM":1,"SERIAL_NUMBER":"1.1","CONDITION_ATTR":"02","IS_RADIO":"","IS_SUPPORT":"","CD_TIME":"Nov 22, 2025 12:08:51 AM","CD_BATCH":"2025112200003","DISTRIBUTETAG":"all-data^non-investment^1111000000002896X3^110107000000^non-construction^1111000000002888XF^non-construction_expansion","DATAJSONTEXT":"{\"VERSION\":\"20220810\",\"TREE_TYPE\":\"\",\"CONSULTATION_QA\":\"\"}","parOrder":"","proOrder":"","newOrderNum":"001.001","itemGuideConditionRelatedList":[{"ID":26388370,"TASKGUID":"9d138faa-7a24-43ef-a7ab-f743869e6f07","T_ID":"014a84f5-5fc3-4e7f-8e26-87545e3105dc","G_ID":"7b816f9a-a194-4eb2-87ba-38082109682f","M_CODE":"341072","MATERIAL_ID":"d01c47bf-389f-4e0d-a57a-340f6a18b748","CD_TIME":"Nov 22, 2025 12:08:51 AM","CD_BATCH":"2025112200003","DISTRIBUTETAG":"all-data^non-investment^1111000000002896X3^110107000000^non-construction^1111000000002888XF^non-construction_expansion","DATAJSONTEXT":"{\"VERSION\":\"20210903\"}"},{"ID":26388509,"TASKGUID":"9d138faa-7a24-43ef-a7ab-f743869e6f07","T_ID":"014a84f5-5fc3-4e7f-8e26-87545e3105dc","G_ID":"4797b159-d594-43b0-b609-b76775d8a6da","M_CODE":"344730","MATERIAL_ID":"2f6d52fc-7fa1-4f35-a270-bd59137bf5c1","CD_TIME":"Nov 22, 2025 12:08:51 AM","CD_BATCH":"2025112200003","DISTRIBUTETAG":"all-data^non-investment^1111000000002896X3^110107000000^non-construction^1111000000002888XF^non-construction_expansion","DATAJSONTEXT":"{\"VERSION\":\"20210903\"}"}]},{"ID":7738112,"TASKGUID":"9d138faa-7a24-43ef-a7ab-f743869e6f07","T_ID":"83ace17d-0301-4eb3-a707-144274f39897","P_ID":"a2067fd1-55ad-4833-8265-8324c3a8ede4","NAME":"自有住房,但尚未取得《房屋所有权证》或《不动产权证书》","NODE_LEVEL":2,"NODE_PATH":"/a2067fd1-55ad-4833-8265-8324c3a8ede4/83ace17d-0301-4eb3-a707-144274f39897","CHILD_COUNT":0,"ORDER_NUM":2,"SERIAL_NUMBER":"1.2","CONDITION_ATTR":"02","IS_RADIO":"","IS_SUPPORT":"","CD_TIME":"Nov 22, 2025 12:08:51 AM","CD_BATCH":"2025112200003","DISTRIBUTETAG":"all-data^non-investment^1111000000002896X3^110107000000^non-construction^1111000000002888XF^non-construction_expansion","DATAJSONTEXT":"{\"VERSION\":\"20220810\",\"TREE_TYPE\":\"\",\"CONSULTATION_QA\":\"\"}","parOrder":"","proOrder":"","newOrderNum":"001.002","itemGuideConditionRelatedList":[{"ID":26388329,"TASKGUID":"9d138faa-7a24-43ef-a7ab-f743869e6f07","T_ID":"83ace17d-0301-4eb3-a707-144274f39897","G_ID":"88e122a2-0bc0-4db6-93d0-8e31af23a9d9","M_CODE":"345674","MATERIAL_ID":"c40b1547-6982-4bf8-9551-08ba90ec1837","CD_TIME":"Nov 22, 2025 12:08:51 AM","CD_BATCH":"2025112200003","DISTRIBUTETAG":"all-data^non-investment^1111000000002896X3^110107000000^non-construction^1111000000002888XF^non-construction_expansion","DATAJSONTEXT":"{\"VERSION\":\"20210903\"}"}]},{"ID":7738115,"TASKGUID":"9d138faa-7a24-43ef-a7ab-f743869e6f07","T_ID":"a23a17b4-94d6-47e0-8233-5f4053d31dc1","P_ID":"a2067fd1-55ad-4833-8265-8324c3a8ede4","NAME":"租住房屋的(租住居民户房屋)","NODE_LEVEL":2,"NODE_PATH":"/a2067fd1-55ad-4833-8265-8324c3a8ede4/a23a17b4-94d6-47e0-8233-5f4053d31dc1","CHILD_COUNT":0,"ORDER_NUM":3,"SERIAL_NUMBER":"1.3","CONDITION_ATTR":"02","IS_RADIO":"","IS_SUPPORT":"","CD_TIME":"Nov 22, 2025 12:08:51 AM","CD_BATCH":"2025112200003","DISTRIBUTETAG":"all-data^non-investment^1111000000002896X3^110107000000^non-construction^1111000000002888XF^non-construction_expansion","DATAJSONTEXT":"{\"VERSION\":\"20220810\",\"TREE_TYPE\":\"\",\"CONSULTATION_QA\":\"\"}","parOrder":"","proOrder":"","newOrderNum":"001.003","itemGuideConditionRelatedList":[{"ID":26388287,"TASKGUID":"9d138faa-7a24-43ef-a7ab-f743869e6f07","T_ID":"a23a17b4-94d6-47e0-8233-5f4053d31dc1","G_ID":"c84aff8d-a3c0-42e5-a48a-3733260bcf25","M_CODE":"341072","MATERIAL_ID":"024d3032-f997-4ddc-9a5a-b541709c282d","CD_TIME":"Nov 22, 2025 12:08:51 AM","CD_BATCH":"2025112200003","DISTRIBUTETAG":"all-data^non-investment^1111000000002896X3^110107000000^non-construction^1111000000002888XF^non-construction_expansion","DATAJSONTEXT":"{\"VERSION\":\"20210903\"}"},{"ID":26388311,"TASKGUID":"9d138faa-7a24-43ef-a7ab-f743869e6f07","T_ID":"a23a17b4-94d6-47e0-8233-5f4053d31dc1","G_ID":"745e995b-3dce-43d8-918d-606fc3801b53","M_CODE":"205453","MATERIAL_ID":"7fee4cf5-f548-44c0-985a-df37879393d4","CD_TIME":"Nov 22, 2025 12:08:51 AM","CD_BATCH":"2025112200003","DISTRIBUTETAG":"all-data^non-investment^1111000000002896X3^110107000000^non-construction^1111000000002888XF^non-construction_expansion","DATAJSONTEXT":"{\"VERSION\":\"20210903\"}"},{"ID":26388355,"TASKGUID":"9d138faa-7a24-43ef-a7ab-f743869e6f07","T_ID":"a23a17b4-94d6-47e0-8233-5f4053d31dc1","G_ID":"cdfd4096-e945-4fea-97dc-9381e22c0c0b","M_CODE":"345674","MATERIAL_ID":"09d25cb7-fba9-4ea5-953e-042ed9d7ef67","CD_TIME":"Nov 22, 2025 12:08:51 AM","CD_BATCH":"2025112200003","DISTRIBUTETAG":"all-data^non-investment^1111000000002896X3^110107000000^non-construction^1111000000002888XF^non-construction_expansion","DATAJSONTEXT":"{\"VERSION\":\"20210903\"}"},{"ID":26388378,"TASKGUID":"9d138faa-7a24-43ef-a7ab-f743869e6f07","T_ID":"a23a17b4-94d6-47e0-8233-5f4053d31dc1","G_ID":"dfac55eb-b1fe-4451-9898-91cc8673a2a7","M_CODE":"344730","MATERIAL_ID":"4d0f4576-3081-4aa6-966b-b0e56a4eec84","CD_TIME":"Nov 22, 2025 12:08:51 AM","CD_BATCH":"2025112200003","DISTRIBUTETAG":"all-data^non-investment^1111000000002896X3^110107000000^non-construction^1111000000002888XF^non-construction_expansion","DATAJSONTEXT":"{\"VERSION\":\"20210903\"}"}]},{"ID":7738113,"TASKGUID":"9d138faa-7a24-43ef-a7ab-f743869e6f07","T_ID":"8fe599f1-6555-43d6-89c4-d321e729d2d6","P_ID":"a2067fd1-55ad-4833-8265-8324c3a8ede4","NAME":"租住房屋的(租住农村宅基地房屋)","NODE_LEVEL":2,"NODE_PATH":"/a2067fd1-55ad-4833-8265-8324c3a8ede4/8fe599f1-6555-43d6-89c4-d321e729d2d6","CHILD_COUNT":0,"ORDER_NUM":4,"SERIAL_NUMBER":"1.4","CONDITION_ATTR":"02","IS_RADIO":"","IS_SUPPORT":"","CD_TIME":"Nov 22, 2025 12:08:51 AM","CD_BATCH":"2025112200003","DISTRIBUTETAG":"all-data^non-investment^1111000000002896X3^110107000000^non-construction^1111000000002888XF^non-construction_expansion","DATAJSONTEXT":"{\"VERSION\":\"20220810\",\"TREE_TYPE\":\"\",\"CONSULTATION_QA\":\"\"}","parOrder":"","proOrder":"","newOrderNum":"001.004","itemGuideConditionRelatedList":[{"ID":26388510,"TASKGUID":"9d138faa-7a24-43ef-a7ab-f743869e6f07","T_ID":"8fe599f1-6555-43d6-89c4-d321e729d2d6","G_ID":"68a968d8-04c4-431c-af64-a9723c1c7935","M_CODE":"205453","MATERIAL_ID":"f55d1b00-ebaf-47e9-af20-5fe253cc10f0","CD_TIME":"Nov 22, 2025 12:08:51 AM","CD_BATCH":"2025112200003","DISTRIBUTETAG":"all-data^non-investment^1111000000002896X3^110107000000^non-construction^1111000000002888XF^non-construction_expansion","DATAJSONTEXT":"{\"VERSION\":\"20210903\"}"}]},{"ID":7738110,"TASKGUID":"9d138faa-7a24-43ef-a7ab-f743869e6f07","T_ID":"43e8d79f-eb98-42dd-a474-9febc76f6ee0","P_ID":"a2067fd1-55ad-4833-8265-8324c3a8ede4","NAME":"居住在学校、医院、研究所等机关、企事业单位的","NODE_LEVEL":2,"NODE_PATH":"/a2067fd1-55ad-4833-8265-8324c3a8ede4/43e8d79f-eb98-42dd-a474-9febc76f6ee0","CHILD_COUNT":0,"ORDER_NUM":5,"SERIAL_NUMBER":"1.5","CONDITION_ATTR":"02","IS_RADIO":"","IS_SUPPORT":"","CD_TIME":"Nov 22, 2025 12:08:51 AM","CD_BATCH":"2025112200003","DISTRIBUTETAG":"all-data^non-investment^1111000000002896X3^110107000000^non-construction^1111000000002888XF^non-construction_expansion","DATAJSONTEXT":"{\"VERSION\":\"20220810\",\"TREE_TYPE\":\"\",\"CONSULTATION_QA\":\"\"}","parOrder":"","proOrder":"","newOrderNum":"001.005","itemGuideConditionRelatedList":[{"ID":26388290,"TASKGUID":"9d138faa-7a24-43ef-a7ab-f743869e6f07","T_ID":"43e8d79f-eb98-42dd-a474-9febc76f6ee0","G_ID":"dccda2e9-6857-4680-8ddc-15d27521c89a","M_CODE":"344737","MATERIAL_ID":"af5187ff-661a-4b96-9903-94ee24f7cd38","CD_TIME":"Nov 22, 2025 12:08:51 AM","CD_BATCH":"2025112200003","DISTRIBUTETAG":"all-data^non-investment^1111000000002896X3^110107000000^non-construction^1111000000002888XF^non-construction_expansion","DATAJSONTEXT":"{\"VERSION\":\"20210903\"}"}]},{"ID":7738116,"TASKGUID":"9d138faa-7a24-43ef-a7ab-f743869e6f07","T_ID":"e74b25bf-7a62-4ce9-83b8-50d93dec3cdd","P_ID":"","NAME":"连续就读的属于下列哪种情形","NODE_LEVEL":1,"NODE_PATH":"/e74b25bf-7a62-4ce9-83b8-50d93dec3cdd","CHILD_COUNT":2,"ORDER_NUM":2,"SERIAL_NUMBER":"2","CONDITION_ATTR":"01","IS_RADIO":"1","IS_SUPPORT":"1","SUMMARY":"2 连续就读的属于下列哪种情形\n\t2.1 在本市小学、中学取得学籍并就读的\n\t2.2 在本市中等职业学校、普通高等学校和具有研究生培养资格的科研机构取得学籍并接受全日制学历教育的","CD_TIME":"Nov 22, 2025 12:08:51 AM","CD_BATCH":"2025112200003","DISTRIBUTETAG":"all-data^non-investment^1111000000002896X3^110107000000^non-construction^1111000000002888XF^non-construction_expansion","DATAJSONTEXT":"{\"VERSION\":\"20220810\",\"TREE_TYPE\":\"\",\"CONSULTATION_QA\":\"\"}","parOrder":"","proOrder":"2","newOrderNum":"002","itemGuideConditionRelatedList":[]},{"ID":7738117,"TASKGUID":"9d138faa-7a24-43ef-a7ab-f743869e6f07","T_ID":"f4cc1848-c4ba-4841-94e6-1d96498b616a","P_ID":"e74b25bf-7a62-4ce9-83b8-50d93dec3cdd","NAME":"在本市小学、中学取得学籍并就读的","NODE_LEVEL":2,"NODE_PATH":"/e74b25bf-7a62-4ce9-83b8-50d93dec3cdd/f4cc1848-c4ba-4841-94e6-1d96498b616a","CHILD_COUNT":0,"ORDER_NUM":1,"SERIAL_NUMBER":"2.1","CONDITION_ATTR":"02","IS_RADIO":"","IS_SUPPORT":"","CD_TIME":"Nov 22, 2025 12:08:51 AM","CD_BATCH":"2025112200003","DISTRIBUTETAG":"all-data^non-investment^1111000000002896X3^110107000000^non-construction^1111000000002888XF^non-construction_expansion","DATAJSONTEXT":"{\"VERSION\":\"20220810\",\"TREE_TYPE\":\"\",\"CONSULTATION_QA\":\"\"}","parOrder":"","proOrder":"","newOrderNum":"002.001","itemGuideConditionRelatedList":[{"ID":26388401,"TASKGUID":"9d138faa-7a24-43ef-a7ab-f743869e6f07","T_ID":"f4cc1848-c4ba-4841-94e6-1d96498b616a","G_ID":"8fc3aa8b-2e76-4220-a43e-668de2c8b00e","M_CODE":"202251","MATERIAL_ID":"a38b6330-cbc8-466d-9da8-cc69416e78b3","CD_TIME":"Nov 22, 2025 12:08:51 AM","CD_BATCH":"2025112200003","DISTRIBUTETAG":"all-data^non-investment^1111000000002896X3^110107000000^non-construction^1111000000002888XF^non-construction_expansion","DATAJSONTEXT":"{\"VERSION\":\"20210903\"}"}]},{"ID":7738111,"TASKGUID":"9d138faa-7a24-43ef-a7ab-f743869e6f07","T_ID":"63a93e58-59df-43cb-aba6-e22fcb60d2a9","P_ID":"e74b25bf-7a62-4ce9-83b8-50d93dec3cdd","NAME":"在本市中等职业学校、普通高等学校和具有研究生培养资格的科研机构取得学籍并接受全日制学历教育的","NODE_LEVEL":2,"NODE_PATH":"/e74b25bf-7a62-4ce9-83b8-50d93dec3cdd/63a93e58-59df-43cb-aba6-e22fcb60d2a9","CHILD_COUNT":0,"ORDER_NUM":2,"SERIAL_NUMBER":"2.2","CONDITION_ATTR":"02","IS_RADIO":"","IS_SUPPORT":"","CD_TIME":"Nov 22, 2025 12:08:51 AM","CD_BATCH":"2025112200003","DISTRIBUTETAG":"all-data^non-investment^1111000000002896X3^110107000000^non-construction^1111000000002888XF^non-construction_expansion","DATAJSONTEXT":"{\"VERSION\":\"20220810\",\"TREE_TYPE\":\"\",\"CONSULTATION_QA\":\"\"}","parOrder":"","proOrder":"","newOrderNum":"002.002","itemGuideConditionRelatedList":[{"ID":26388441,"TASKGUID":"9d138faa-7a24-43ef-a7ab-f743869e6f07","T_ID":"63a93e58-59df-43cb-aba6-e22fcb60d2a9","G_ID":"27e56450-8513-4072-bd1c-2cc7b1248652","M_CODE":"205496","MATERIAL_ID":"19de2f39-a6d6-4376-b402-d48d021b0376","CD_TIME":"Nov 22, 2025 12:08:51 AM","CD_BATCH":"2025112200003","DISTRIBUTETAG":"all-data^non-investment^1111000000002896X3^110107000000^non-construction^1111000000002888XF^non-construction_expansion","DATAJSONTEXT":"{\"VERSION\":\"20210903\"}"}]}]
0
1

政务服务> 办事指南

来京人员申领《北京市居住证》

北京市

切换简洁版

  • 承诺件

    办件类型

  • 0

    到现场次数

  • 8工作日

    法定办结时限

  • 8工作日

    承诺办结时限

好差评

5.0

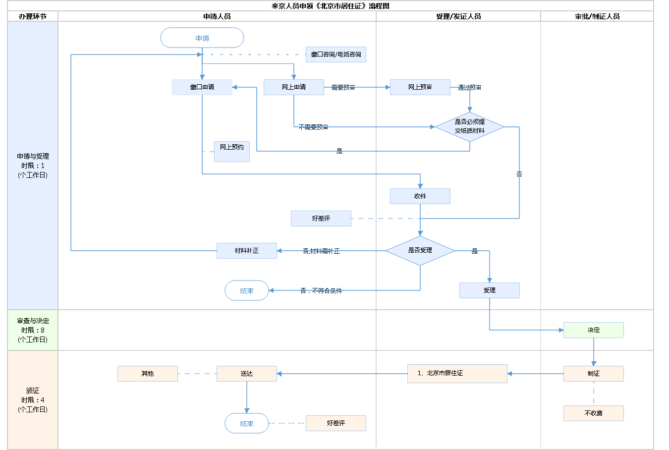
办件承诺办结时限说明:1.申报暂住登记。来京人员提供证件、材料齐全,符合要求的,当场领取《北京市居住登记卡》。 2.申领《北京市居住证》。来京人员提供证件、材料齐全,经审核符合申领条件的,自受理之日起8个工作日内制发《北京市居住证》。因特殊情况不能按期制发的,延长至30日。(承诺时限为办理流程中“审查与决定”环节的计时时限)

办件承诺办结时限说明:

1.申报暂住登记。来京人员提供证件、材料齐全,符合要求的,当场领取《北京市居住登记卡》。 2.申领《北京市居住证》。来京人员提供证件、材料齐全,经审核符合申领条件的,自受理之日起8个工作日内制发《北京市居住证》。因特殊情况不能按期制发的,延长至30日。(承诺时限为办理流程中“审查与决定”环节的计时时限)

基本信息

实施主体 北京市公安局石景山区公安分局 服务对象
事项类型 行政确认 办理形式
受理条件 申领《北京市居住证》。来京人员持有已满6个月且在有效期内的《北京市居住登记卡》或《暂住证》,并符合在京有合法稳定就业、合法稳定住所、连续就读条件之一的,可以向居住地公安派出所申领《北京市居住证》。 外国人、港澳台居民和华侨的服务管理,按照国家有关规定执行。
办理时间 北京市公安局石景山分局广宁派出所:工作日, 9:00-12:00 14:00-17:30;北京市公安局石景山分局八角派出所:工作日,9:00-12:00 14:00-17:30 查看详情
办理地点 北京市公安局石景山分局广宁派出所:北京市石景山区广宁路3号综合窗口 北京市公安局石景山分局八角派出所:北京市石景山区石景山路42号综合窗口 查看详情
咨询方式

咨询电话:

(010)88788657【展开】

咨询窗口地址:

北京市公安局石景山分局八角派出所:北京市石景山区石景山路42号综合窗口; 北京市公安局石景山分局鲁谷派出所:北京市石景山区依翠园甲16号综合窗口; 北京市公安局石景山分局苹果园派出所:北京市石景山区实兴大街甲1号综合窗口; 北京市公安局石景山分局金顶街派出所:北京石景山区金顶街五区3栋综合窗口; 北京市公安局石景山分局五里坨派出所:北京市石景山区五里坨石门路东街甲1号综合窗口; 北京市公安局石景山分局老山派出所:石景山区老山东里甲35号综合窗口; 北京市公安局石景山分局八宝山派出所:北京市石景山区八宝山街道永乐小区甲66号综合窗口; 北京市公安局石景山分局新古城派出所:北京市石景山区老古城北后道甲1号综合窗口; 北京市公安局石景山分局模式口派出所:北京市石景山区模式口南里甲一号综合窗口; 北京市公安局石景山分局广宁派出所:北京市石景山区广宁路3号综合窗口;【展开】

投诉监督方式
基本编码 000709005000 事项编码 1111000000002896X33000709005000
业务办理项编码 1111000000002896X3300070900500002 进驻大厅类型
权力来源 上级授权 网上支付
所属机构 北京市公安局石景山区公安分局 委托部门
联办机构 实施主体性质 授权组织
办理进程查询途径
行使层级 区级 运行系统 市级自建(垂管)
物流快递 办理方式 初审件
预约办理 数量限制
中介服务 权限划分
通办范围 特殊程序
行使内容
显示更多

请选择情形:

提示:通过情形选择可引导出您办理该事项所需的材料,若要查看全部材料,请点击"查看全部材料"

查看全部材料 情形引导

收起
我选好了重选条件

序号 材料名称 材料来源 材料
必要性
数量要求 介质要求 表格及样例
下载
受理标准 提供材料
依据
其他要求
申请材料总要求
序号 材料名称 材料来源 材料
必要性
数量要求 介质要求 表格及样例
下载
受理标准 提供材料
依据
其他要求
申请材料总要求
显示更多

指南分享