3
01
11110107000067838B
北京市石景山区人民政府集体资产监督管理办公室
拖拉机和联合收割机驾驶证核发
11110107000067838B300012034700003
11110107000067838B3000120347000
0
b7d95db3-6b1f-4738-9481-2d9d19f7af5c
5bf5a857-c2f4-401b-8b8e-ab453259cfb0
3
01
石景山区政府集体资产监管办
110107000000
北京市石景山区人民政府集体资产监督管理办公室
石景山区政务服务中心:法定工作日: 上午: 09:00 - 12:00; 下午: 13:30 - 17:00; (延时服务时间: 工作日上午08:30 - 09:00; 中午12:00 - 13:30; 下午17:00 - 17:30; 周六上午08:30 - 12:30; );
石景山区政务服务中心:北京市石景山区京原西街6号院一层A区综合窗口2-19号;
1.申请人所有科目考试通过; 2.申请人身体条件证明合格; 3.申请表内容填写完整。
{"IS_GUIDE":"0","ONLINE_DECLARE_SYSTEM_MODE":"99","ITEM_REALITY_USELEVEL":"","SERVICE_OBJCT":"","IS_CONSTRUCTION":"0","CL_SERVICE_TYPE":"","APP_CODE_ID":"","YESNO_CITY_UNICOM":"1","CROSS_AREA":"","ISSHOHCENTER":"0","WECHAT_CODE_ID":"","FINANCIAL":"","LITTLEPROGRAM_CODE_NAME":"","CROSS_AREA_ALL":"","CROSS_PROVINCE":"","ALIAS_NAME":"[\"驾驶本\", \"驾照\", \"驾驶证\", \"机动车驾驶证\", \"联合收割机\"]","EAR_DISABILITY_GRAD":"","LIB_DISABILITY_GRAD":"","SPEAK_DISABILITY_GRAD":"","REGISTER":"","ONLINE_HANDLING_DEPTH_STANDARD":"05","APPROVAL_TYPE":"1","MIND_DISABILITY_GRAD":"","ACCEPTSERVICE":"99","YWBLX_ID":"f1b3a38d-1d19-4d58-928f-025b0e10b74b","ONLINE_DECLARE_SYSTEM_DEPT":"","CONSTRUCTION_EXPANSION":"0","EMPOWER":"0","EXEMPT_MATERIALS":"","LITTLEPROGRAM_CODE_ID":"","EYE_DISABILITY_GRAD":"","ISMONVEINCENTER":"","DATA_FLAG":"XZXK_NEW","BUSINESS_APPROVAL_DEPT":"北京市农业农村局","POWER_NAME":"拖拉机和联合收割机驾驶证核发","ITEM_ATTRIBUTE":"01^04^05^11","CROSS_AREA_ATEXT":"","AGE":"","BGSYSTEM_APPROVAL_OTHER":"\t 北京市农机监理业务管理平台","WIT_DISABILITY_GRAD":"","WECHAT_CODE_NAME":"","POWER_CODE":"B1813700","DISABILITY_TYPE":"","IS_ENABLE_CERTIFICATE_SHARE":"","POWER_ATTRIBUTE":"1","ONLY_ID":"cf2c7be2-9867-45bc-931a-9f75f3016e86","YES_NO_OPEN":"1","BGSYSTEM_APPROVAL_NAME":"其他","APP_CODE_NAME":"","HOLDER":"","VERSION":"20241125"}
[]
1
1
http://banshi.beijing.gov.cn

政务服务> 办事指南

拖拉机和联合收割机驾驶证核发

北京市

切换简洁版

  • 即办件

    办件类型

  • 0

    到现场次数

  • 2工作日

    法定办结时限

  • 0工作日

    承诺办结时限

好差评

5.0

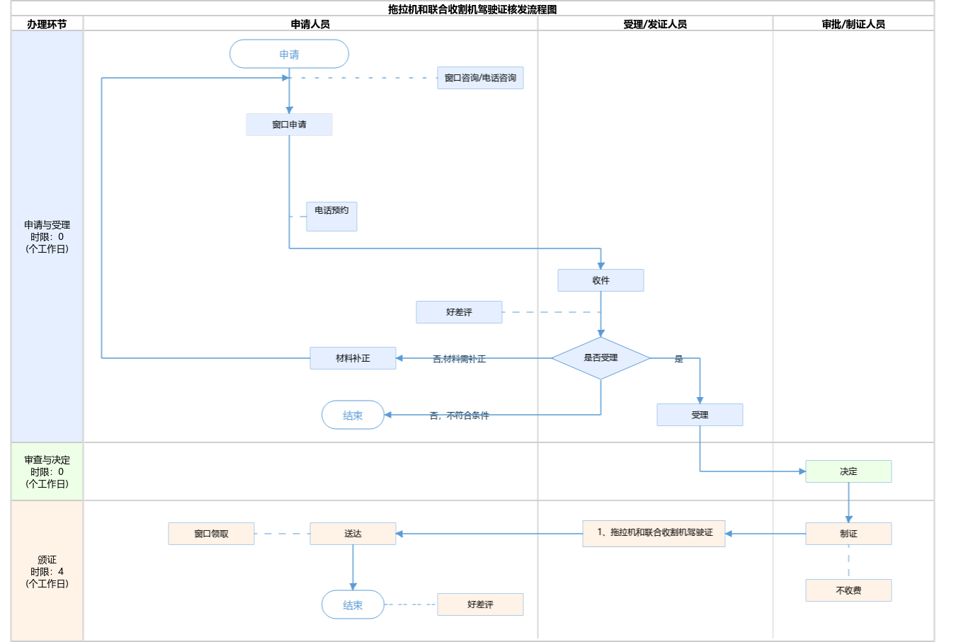
办件承诺办结时限说明:(承诺时限为办理流程中“审查与决定”环节的计时时限)

办件承诺办结时限说明:

(承诺时限为办理流程中“审查与决定”环节的计时时限)

基本信息

实施主体 北京市石景山区人民政府集体资产监督管理办公室 服务对象
事项类型 行政许可 办理形式
受理条件 1.申请人所有科目考试通过; 2.申请人身体条件证明合格; 3.申请表内容填写完整。
办理时间 石景山区政务服务中心:法定工作日: 上午: 09:00 - 12:00; 下午: 13:30 - 17:00; (延时服务时间: 工作日上午08:30 - 09:00; 中午12:00 - 13:30; 下午17:00 - 17:30; 周六上午08:30 - 12:30; ); 查看详情
办理地点 石景山区政务服务中心:北京市石景山区京原西街6号院一层A区综合窗口2-19号; 查看详情
咨询方式

咨询电话:

(010)68874556【展开】

咨询窗口地址:

石景山区政务服务中心:北京市石景山区京原西街6号院一层A区综合咨询窗口1号【展开】

投诉监督方式
基本编码 000120347000 事项编码 11110107000067838B3000120347000
业务办理项编码 11110107000067838B300012034700003 进驻大厅类型
权力来源 上级授权 网上支付
所属机构 北京市石景山区人民政府集体资产监督管理办公室 委托部门
联办机构 实施主体性质 法定机关
办理进程查询途径
行使层级 区级 运行系统 市级自建(垂管)
物流快递 办理方式 自办件
预约办理 数量限制
中介服务 权限划分
通办范围 特殊程序
行使内容 区级受理、区级审批
显示更多

请选择情形:

提示:通过情形选择可引导出您办理该事项所需的材料,若要查看全部材料,请点击"查看全部材料"

查看全部材料 情形引导

收起
我选好了重选条件

序号 材料名称 材料来源 材料
必要性
数量要求 介质要求 表格及样例
下载
受理标准 提供材料
依据
其他要求
申请材料总要求申请材料应齐全完备,表格填写完整、清晰,要求签字的须签字,要求盖章的须盖章。
序号 材料名称 材料来源 材料
必要性
数量要求 介质要求 表格及样例
下载
受理标准 提供材料
依据
其他要求
申请材料总要求申请材料应齐全完备,表格填写完整、清晰,要求签字的须签字,要求盖章的须盖章。
显示更多

指南分享