3
07
1111000000002896X3
北京市公安局石景山区公安分局
对公民申请换领居民身份证进行办理
1111000000002896X3300070911000201
1111000000002896X33000709110002
0
c3f0e96a-cbb9-4a8a-bf06-d4c7424d4339
1c972a48-c478-4726-ab3a-626319c9aec6
3
07
市公安局石景山分局
110107000000
北京市公安局石景山区公安分局
北京市公安局石景山分局广宁派出所:法定工作日: 上午: 09:00 - 12:00; 下午: 14:00 - 17:30; ;北京市公安局石景山分局八角派出所:法定工作日: 上午: 09:00 - 12:00; 下午: 14:00 - 17:30;
北京市公安局石景山分局广宁派出所:北京市石景山区广宁路3号1号窗口 北京市公安局石景山分局八角派出所:北京市石景山区石景山路42号1号窗口
第十一条国家决定换发新一代居民身份证、居民身份证有效期满、公民姓名变更或者证件严重损坏不能辨认的,公民应当换领新证;居民身份证登记项目出现错误的,公安机关应当及时更正,换发新证;领取新证时,必须交回原证。居民身份证丢失的,应当申请补领。(来源:《中华人民共和国居民身份证法》)
{"IS_GUIDE":"1","ONLINE_DECLARE_SYSTEM_MODE":"99","ITEM_REALITY_USELEVEL":"","SERVICE_OBJCT":"","IS_CONSTRUCTION":"0","CL_SERVICE_TYPE":"","APP_CODE_ID":"","YESNO_CITY_UNICOM":"99","CROSS_AREA":"0^1^2^3^4^5^6^7^8^9^10^11^12^13^14^15","ISSHOHCENTER":"","WECHAT_CODE_ID":"","FINANCIAL":"","LITTLEPROGRAM_CODE_NAME":"","CROSS_AREA_ALL":"1","CROSS_PROVINCE":"","ALIAS_NAME":"[\"换领身份证\", \"身份证换领\"]","EAR_DISABILITY_GRAD":"","LIB_DISABILITY_GRAD":"","SPEAK_DISABILITY_GRAD":"","REGISTER":"","ONLINE_HANDLING_DEPTH_STANDARD":"02","APPROVAL_TYPE":"0","MIND_DISABILITY_GRAD":"","ACCEPTSERVICE":"99","YWBLX_ID":"36850847-6879-4ed9-95c4-d567c8e19463","ONLINE_DECLARE_SYSTEM_DEPT":"","CONSTRUCTION_EXPANSION":"0","EMPOWER":"0","EXEMPT_MATERIALS":"","LITTLEPROGRAM_CODE_ID":"","EYE_DISABILITY_GRAD":"","ISMONVEINCENTER":"","DATA_FLAG":"","BUSINESS_APPROVAL_DEPT":"北京市公安局","POWER_NAME":"居民身份证(含临时居民身份证)业务","ITEM_ATTRIBUTE":"03^04^06^11","CROSS_AREA_ATEXT":"跨区通办","AGE":"","BGSYSTEM_APPROVAL_OTHER":"居民身份证管理信息系统","WIT_DISABILITY_GRAD":"","WECHAT_CODE_NAME":"","POWER_CODE":"H0703302","DISABILITY_TYPE":"","IS_ENABLE_CERTIFICATE_SHARE":"0","POWER_ATTRIBUTE":"1","ONLY_ID":"21497fd8-405a-480e-8957-89178a04bbfe","YES_NO_OPEN":"1","BGSYSTEM_APPROVAL_NAME":"其他","APP_CODE_NAME":"","HOLDER":"","VERSION":"20241125"}
[{"ID":8617889,"TASKGUID":"c3f0e96a-cbb9-4a8a-bf06-d4c7424d4339","T_ID":"86a3421c-3564-4f21-af31-78fd9ea0f540","P_ID":"","NAME":"是否为未满十六周岁的公民,自愿申请换领居民身份证","NODE_LEVEL":1,"NODE_PATH":"/86a3421c-3564-4f21-af31-78fd9ea0f540","CHILD_COUNT":2,"ORDER_NUM":1,"SERIAL_NUMBER":"1","CONDITION_ATTR":"01","IS_RADIO":"1","IS_SUPPORT":"1","SUMMARY":"1 是否为未满十六周岁的公民,自愿申请换领居民身份证\n\t1.1 是\n\t1.2 否","CD_TIME":"Apr 27, 2026 6:59:56 PM","CD_BATCH":"2026042700030","DISTRIBUTETAG":"all-data^non-investment^1111000000002896X3^110107000000^non-construction^1111000000002888XF^non-construction_expansion","DATAJSONTEXT":"{\"VERSION\":\"20220810\",\"TREE_TYPE\":\"\",\"CONSULTATION_QA\":\"\"}","parOrder":"","proOrder":"1","newOrderNum":"001","itemGuideConditionRelatedList":[]},{"ID":8617890,"TASKGUID":"c3f0e96a-cbb9-4a8a-bf06-d4c7424d4339","T_ID":"894bbbbd-8dc5-4eb7-82ec-72d19ce1e889","P_ID":"86a3421c-3564-4f21-af31-78fd9ea0f540","NAME":"是","NODE_LEVEL":2,"NODE_PATH":"/86a3421c-3564-4f21-af31-78fd9ea0f540/894bbbbd-8dc5-4eb7-82ec-72d19ce1e889","CHILD_COUNT":0,"ORDER_NUM":1,"SERIAL_NUMBER":"1.1","CONDITION_ATTR":"02","IS_RADIO":"","IS_SUPPORT":"","CD_TIME":"Apr 27, 2026 6:59:56 PM","CD_BATCH":"2026042700030","DISTRIBUTETAG":"all-data^non-investment^1111000000002896X3^110107000000^non-construction^1111000000002888XF^non-construction_expansion","DATAJSONTEXT":"{\"VERSION\":\"20220810\",\"TREE_TYPE\":\"\",\"CONSULTATION_QA\":\"\"}","parOrder":"","proOrder":"","newOrderNum":"001.001","itemGuideConditionRelatedList":[]},{"ID":8617891,"TASKGUID":"c3f0e96a-cbb9-4a8a-bf06-d4c7424d4339","T_ID":"ccbb52d2-ac27-4742-abcd-af09d993e601","P_ID":"86a3421c-3564-4f21-af31-78fd9ea0f540","NAME":"否","NODE_LEVEL":2,"NODE_PATH":"/86a3421c-3564-4f21-af31-78fd9ea0f540/ccbb52d2-ac27-4742-abcd-af09d993e601","CHILD_COUNT":0,"ORDER_NUM":2,"SERIAL_NUMBER":"1.2","CONDITION_ATTR":"02","IS_RADIO":"","IS_SUPPORT":"","CD_TIME":"Apr 27, 2026 6:59:56 PM","CD_BATCH":"2026042700030","DISTRIBUTETAG":"all-data^non-investment^1111000000002896X3^110107000000^non-construction^1111000000002888XF^non-construction_expansion","DATAJSONTEXT":"{\"VERSION\":\"20220810\",\"TREE_TYPE\":\"\",\"CONSULTATION_QA\":\"\"}","parOrder":"","proOrder":"","newOrderNum":"001.002","itemGuideConditionRelatedList":[]}]
2
1
https://recept.banshi.beijing.gov.cn/online/accept#/accept/entry?matterType=single&matterId=11186332002789

政务服务> 办事指南

对公民申请换领居民身份证进行办理

北京市

切换简洁版

  • 承诺件

    办件类型

  • 1

    到现场次数

  • 43工作日

    法定办结时限

  • 10工作日

    承诺办结时限

好差评

5.0

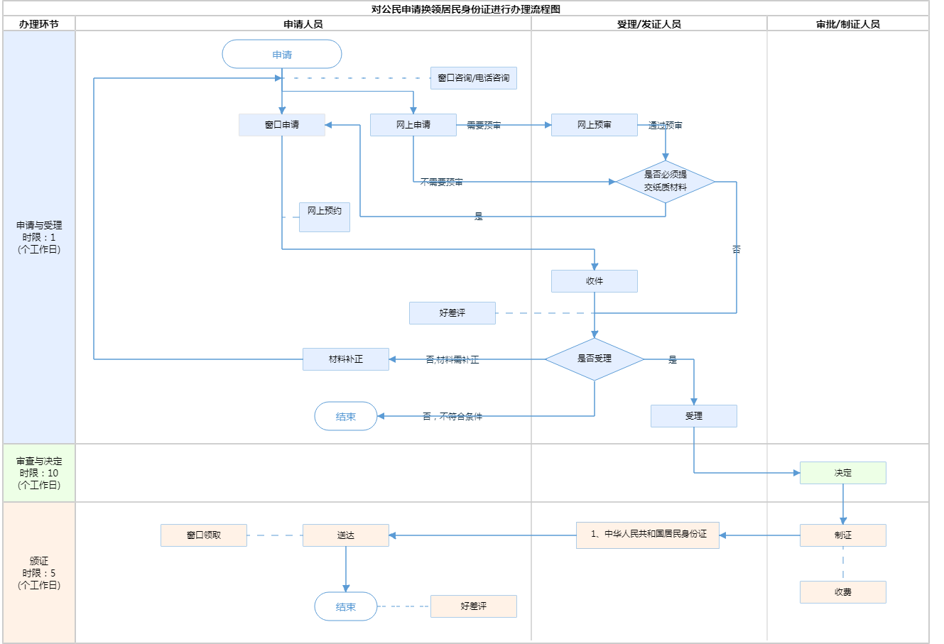
办件承诺办结时限说明:自受理之日起10个工作日发放证件。(承诺时限为办理流程中“审查与决定”环节的计时时限)(承诺时限为办理流程中“审查与决定”环节的计时时限)

办件承诺办结时限说明:

自受理之日起10个工作日发放证件。(承诺时限为办理流程中“审查与决定”环节的计时时限)(承诺时限为办理流程中“审查与决定”环节的计时时限)

基本信息

实施主体 北京市公安局石景山区公安分局 服务对象
事项类型 行政确认 办理形式
受理条件 第十一条国家决定换发新一代居民身份证、居民身份证有效期满、公民姓名变更或者证件严重损坏不能辨认的,公民应当换领新证;居民身份证登记项目出现错误的,公安机关应当及时更正,换发新证;领取新证时,必须交回原证。居民身份证丢失的,应当申请补领。(来源:《中华人民共和国居民身份证法》)
办理时间 北京市公安局石景山分局广宁派出所:法定工作日: 上午: 09:00 - 12:00; 下午: 14:00 - 17:30; ;北京市公安局石景山分局八角派出所:法定工作日: 上午: 09:00 - 12:00; 下午: 14:00 - 17:30; 查看详情
办理地点 北京市公安局石景山分局广宁派出所:北京市石景山区广宁路3号1号窗口 北京市公安局石景山分局八角派出所:北京市石景山区石景山路42号1号窗口 查看详情
咨询方式

咨询电话:

(010)88992177;(010)68873077;(010)88682188;(010)68866781;(010)68875574;(010)88952410;(010)88971590;(010)68652234;(010)68873770;(010)88732328【展开】

咨询窗口地址:

北京市石景山区各户籍派出所户籍窗口:受理在各户籍派出所,各户籍派出所户籍窗口受理该项的地点见各户籍派出所办事指南【展开】

投诉监督方式
基本编码 000709110002 事项编码 1111000000002896X33000709110002
业务办理项编码 1111000000002896X3300070911000201 进驻大厅类型
权力来源 上级授权 网上支付
所属机构 北京市公安局石景山区公安分局 委托部门
联办机构 实施主体性质 法定机关
办理进程查询途径
行使层级 区级 运行系统 市级自建(垂管)
物流快递 办理方式 自办件
预约办理 数量限制
中介服务 权限划分
通办范围 全区 特殊程序
行使内容
必须现场办理原因说明 申请人不符合网办条件或自愿选择窗口办理的需前往现场。
显示更多

请选择情形:

提示:通过情形选择可引导出您办理该事项所需的材料,若要查看全部材料,请点击"查看全部材料"

查看全部材料 情形引导

收起
我选好了重选条件

序号 材料名称 材料来源 材料
必要性
数量要求 介质要求 表格及样例
下载
受理标准 提供材料
依据
其他要求
申请材料总要求告知:派出所承办人将《居民身份证领取凭证》交申领人,告知其居民身份证领取证件时间。申领人领取证件时,需持原《居民身份证》、《居民身份证领取凭证》到派出所领取。申领人因特殊原因本人不能前往领取证件的,可委托亲属代为领取。被委托人须持本人居民身份证原件、申领人原《居民身份证》、《居民户口簿》、《居民身份证领取凭证》、《委托书》(需说明申领人不能领取证件原因、被委托人基本情况并签名)。领取新证时,依法须交回旧证。
序号 材料名称 材料来源 材料
必要性
数量要求 介质要求 表格及样例
下载
受理标准 提供材料
依据
其他要求
申请材料总要求告知:派出所承办人将《居民身份证领取凭证》交申领人,告知其居民身份证领取证件时间。申领人领取证件时,需持原《居民身份证》、《居民身份证领取凭证》到派出所领取。申领人因特殊原因本人不能前往领取证件的,可委托亲属代为领取。被委托人须持本人居民身份证原件、申领人原《居民身份证》、《居民户口簿》、《居民身份证领取凭证》、《委托书》(需说明申领人不能领取证件原因、被委托人基本情况并签名)。领取新证时,依法须交回旧证。
显示更多

指南分享