政务服务> 办事指南
北京市
切换简洁版
基本信息
| 实施主体 | 北京市海淀区医疗保障局 | 服务对象 | |
| 事项类型 | 公共服务 | 办理形式 | |
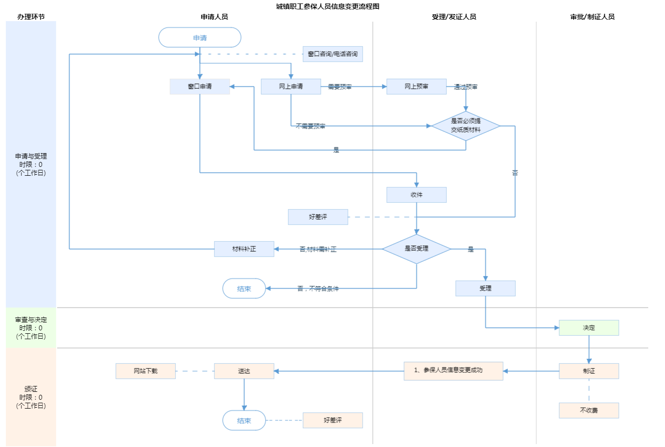
| 受理条件 | 1、第五十七条 用人单位应当自成立之日起三十日内凭营业执照、登记证书或者单位印章,向当地社会保险经办机构申请办理社会保险登记。社会保险经办机构应当自收到申请之日起十五日内予以审核,发给社会保险登记证件。 用人单位的社会保险登记事项发生变更或者用人单位依法终止的,应当自变更或者终止之日起三十日内,到社会保险经办机构办理变更或者注销社会保险登记。 工商行政管理部门、民政部门和机构编制管理机关应当及时向社会保险经办机构通报用人单位的成立、终止情况,公安机关应当及时向社会保险经办机构通报个人的出生、死亡以及户口登记、迁移、注销等情况。《中华人民共和国社会保险法》 (主席令第35号)2、用人单位可通过北京市社会保险网上服务平台直接办理,结果当时反馈;也可持《北京市社会保险个人信息变更登记表》或《变更定点医疗机构信息明细表》到区医(社)保经办机构窗口办理。填写规范,表格完整,加盖公章 | ||
| 办理时间 | 海淀区政务服务中心人力社保分中心:法定工作日: 上午: 09:00 - 12:00; 下午: 13:30 - 17:00; (延时服务时间: 工作日上午08:30 - 09:00; 中午12:00 - 13:30; 下午17:00 - 17:30; 周六上午08:30 - 12:30; ); 海淀区政务服务中心(上地办公区):法定工作日: 上午: 09:00 - 12:00; 下午: 13:30 - 17:00; (延时服务时间: 工作日上午08:30 - 09:00; 中午12:00 - 13:30; 下午17:00 - 17:30; 周六上午08:30 - 12:30; ); 查看详情 | ||
| 办理地点 | 海淀区政务服务中心人力社保分中心:北京市海淀区西四环北路73号中关村人才发展中心(社会保险服务专区) 南区一层综合窗口、二层综合窗口; 海淀区政务服务中心(上地办公区):北京市海淀区东北旺南路甲29号四层东厅综合窗口; 查看详情 | ||
| 咨询方式 |
咨询电话: (010)68940680【展开】 咨询窗口地址: (1)北京市海淀区政务服务中心人力社保分中心(社会保险服务专区):北京市海淀区西四环北路73号中关村人才发展中心南区一层综合窗口、二层综合窗口;(2)北京市海淀区政务服务中心:北京市海淀区东北旺南路29号四层东厅综合窗口;(3)北京市海淀区政务服务中心人力社保万寿路分中心:北京市海淀区万寿路西街2号文博大厦(寰岛博雅大酒店)二层综合窗口;(4)各街镇受理该项的地点详见各街镇办事指南【展开】 |
||
| 投诉监督方式 | |||
| 基本编码 | 112041044003 | 事项编码 | TE56458764573415743112041044003 |
| 业务办理项编码 | TE5645876457341574311204104400301 | 进驻大厅类型 | |
| 权力来源 | 法定本级行使 | 网上支付 | 否 |
| 所属机构 | 北京市海淀区医疗保障局 | 委托部门 | 北京市医疗保障局 |
| 联办机构 | 无 | 实施主体性质 | 法定机关 |
| 办理进程查询途径 | |||
| 行使层级 | 区级 | 运行系统 | 市级自建(垂管) |
| 物流快递 | 否 | 办理方式 | 自办件 |
| 预约办理 | 数量限制 | 无数量限制 | |
| 中介服务 | 无 | 权限划分 | |
| 通办范围 | 无 | 特殊程序 | 无 |
| 行使内容 | 无 | ||

无
| 序号 | 材料名称 | 材料来源 | 材料 必要性 |
数量要求 | 介质要求 | 表格及样例 下载 |
受理标准 | 提供材料 依据 |
其他要求 | 申请材料总要求 | 变更参保人员姓名、身份证号码的,需提供居民户口簿首页、本人页、变更页复印件一份。参保人员参加工作时间、视同缴费年限变更的,需提供:社会保险行政部门确认的《北京市用人单位职工缴纳基本养老保险费前连续工龄审定表》等证明职工视同缴费年限材料原件1 份。⑤外埠职工身份由工人变更为干部(管理岗)的,需提交干部(管理岗)身份证明(《劳动合同》)和近两年《个人所得税纳税记录》。⑥出生日期、档案出生日期变更:提供行政部门出具的审核档案出生日期相关证明材料(若因录入错误等原因变更出生日期的,无需行政部门审批,直接提供户口本首页、本人页复印件等出生日期证明材料)。外国人因录入错误变更出生日期、档案出生日期,材料与外籍人员变更护照号材料一致。⑦在职人员延长退休时间变更:缴纳养老保险的人员提交《达到法定退休年龄的职工因工作需要继续留用备案核准表》(需养老科盖章审核);不缴纳养老保险的央属机关、事业单位人员等可提供人员任职证明材料。⑧外籍护照号变更:新护照(本人照片页)复印件一份;《外国人永久居留证》、《外国人就业证》、《外国专家证》、《外国常驻记者证》、《北京市工作居住证》(留学人员)或《外国人工作许可证》复印件一份(六证选一,一式一份,后五种证件上护照号应与新护照号一致)。⑨港澳台身份证号码变更:持港澳台居民居住证的:港澳台居民居住证正反面复印件一份;港澳台居民来往大陆通行证正反面复印件一份。持港澳居民来往大陆通行证的:港澳居民来往大陆通行证正反面复印件一份。网上办理的无需提供材料。 |
|---|
| 序号 | 材料名称 | 材料来源 | 材料 必要性 |
数量要求 | 介质要求 | 表格及样例 下载 |
受理标准 | 提供材料 依据 |
其他要求 | 申请材料总要求 | 变更参保人员姓名、身份证号码的,需提供居民户口簿首页、本人页、变更页复印件一份。参保人员参加工作时间、视同缴费年限变更的,需提供:社会保险行政部门确认的《北京市用人单位职工缴纳基本养老保险费前连续工龄审定表》等证明职工视同缴费年限材料原件1 份。⑤外埠职工身份由工人变更为干部(管理岗)的,需提交干部(管理岗)身份证明(《劳动合同》)和近两年《个人所得税纳税记录》。⑥出生日期、档案出生日期变更:提供行政部门出具的审核档案出生日期相关证明材料(若因录入错误等原因变更出生日期的,无需行政部门审批,直接提供户口本首页、本人页复印件等出生日期证明材料)。外国人因录入错误变更出生日期、档案出生日期,材料与外籍人员变更护照号材料一致。⑦在职人员延长退休时间变更:缴纳养老保险的人员提交《达到法定退休年龄的职工因工作需要继续留用备案核准表》(需养老科盖章审核);不缴纳养老保险的央属机关、事业单位人员等可提供人员任职证明材料。⑧外籍护照号变更:新护照(本人照片页)复印件一份;《外国人永久居留证》、《外国人就业证》、《外国专家证》、《外国常驻记者证》、《北京市工作居住证》(留学人员)或《外国人工作许可证》复印件一份(六证选一,一式一份,后五种证件上护照号应与新护照号一致)。⑨港澳台身份证号码变更:持港澳台居民居住证的:港澳台居民居住证正反面复印件一份;港澳台居民来往大陆通行证正反面复印件一份。持港澳居民来往大陆通行证的:港澳居民来往大陆通行证正反面复印件一份。网上办理的无需提供材料。 |
|---|

无
无
指南分享