政务服务> 办事指南
北京市
切换简洁版
基本信息
| 实施主体 | 北京市海淀区医疗保障局 | 服务对象 | |
| 事项类型 | 公共服务 | 办理形式 | |
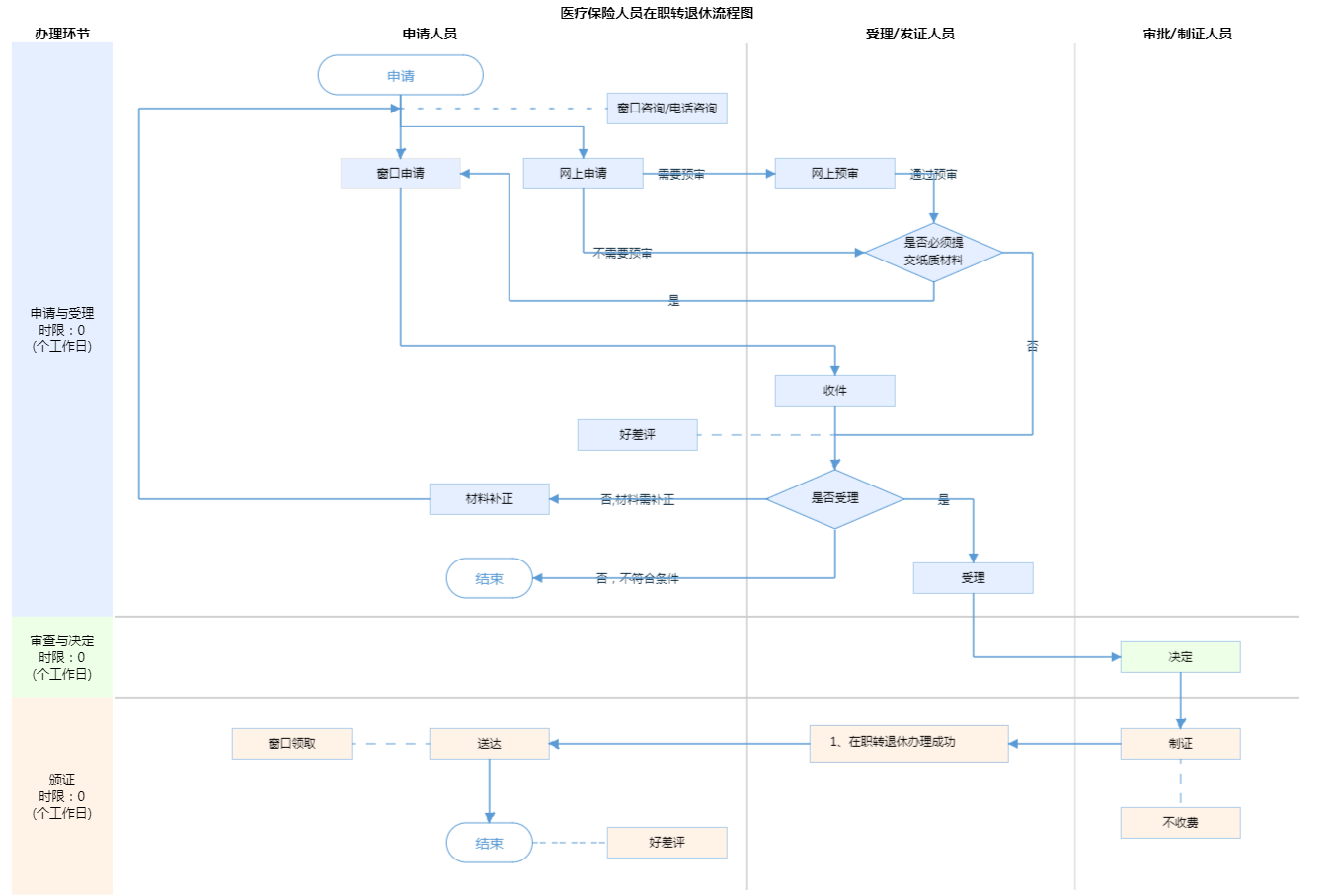
| 受理条件 | 养老保险行政部门核定退休待遇后,达到退休条件人员,且根据养老退审系统推送信息,自动计算后,医疗保险缴费年限满足男25年,女20年的参保职工系统自动推送至相应模块,携带《北京市社会保险参保人员减少表》前往医(社)保经办机构或社保所即时办理在职转退休业务。(在公服中心、街乡镇社保所办理退休的人员,需公服中心、街乡镇社保所去区医(社)保经办部门办理在职转退休业务)(通过退休“一件事”完成养老退休及医疗视同缴费年限认定后符合医疗退休条件的,自动办理在职转退休) | ||
| 办理时间 | 海淀区政务服务中心(上地办公区):法定工作日: 上午: 09:00 - 12:00; 下午: 13:30 - 17:00; (延时服务时间: 工作日上午08:30 - 09:00; 中午12:00 - 13:30; 下午17:00 - 17:30; 周六上午08:30 - 12:30; ); 海淀区政务服务中心医保分中心:工作日,上午09:00-12:00,下午13:30-17:00 ( 延时服务时间:工作日早上8:30-9:00,中午12:00-13:30,下午17:00-17:30); 查看详情 | ||
| 办理地点 | 海淀区政务服务中心(上地办公区):北京市海淀区东北旺南路甲29号四层中厅151-155窗口; 海淀区政务服务中心医保分中心:北京市海淀区西四环北路73号中关村人才发展中心南区306室综合窗口; 查看详情 | ||
| 咨询方式 |
咨询电话: (010)68420916【展开】 咨询窗口地址: (1)北京市海淀区政务服务中心医保分中心:北京市海淀区西四环北路73号中关村人才发展中心南区306室综合窗口;(2)北京市海淀区政务服务中心:北京市海淀区东北旺南路29号四层中厅151-155窗口;(3)各街镇受理该项的地点详见各街镇办事指南【展开】 |
||
| 投诉监督方式 | |||
| 基本编码 | 112041044005 | 事项编码 | TE56458764573415743112041044005 |
| 业务办理项编码 | TE5645876457341574311204104400504 | 进驻大厅类型 | |
| 权力来源 | 法定本级行使 | 网上支付 | 否 |
| 所属机构 | 北京市海淀区医疗保障局 | 委托部门 | 北京市医疗保障局 |
| 联办机构 | 无 | 实施主体性质 | 法定机关 |
| 办理进程查询途径 | |||
| 行使层级 | 区级 | 运行系统 | 市级自建(垂管) |
| 物流快递 | 是 | 办理方式 | 自办件 |
| 预约办理 | 数量限制 | 无数量限制 | |
| 中介服务 | 无 | 权限划分 | |
| 通办范围 | 无 | 特殊程序 | 无 |
| 行使内容 | 无 | ||

无
| 序号 | 材料名称 | 材料来源 | 材料 必要性 |
数量要求 | 介质要求 | 表格及样例 下载 |
受理标准 | 提供材料 依据 |
其他要求 | 申请材料总要求 | 养老保险行政部门核定退休待遇后,达到退休条件人员,且根据养老退审系统推送信息,自动计算后,医疗保险缴费年限满足男25年,女20年的参保职工系统自动推送至相应模块,携带《北京市社会保险参保人员减少表》或《北京市社会保险参保人员增加表》前往医(社)保经办机构或社保所即时办理在职转退休业务。(在公服中心、街乡镇社保所办理退休的人员,需公服中心、街乡镇社保所去区经办部门办理在职转退休业务) |
|---|
| 序号 | 材料名称 | 材料来源 | 材料 必要性 |
数量要求 | 介质要求 | 表格及样例 下载 |
受理标准 | 提供材料 依据 |
其他要求 | 申请材料总要求 | 养老保险行政部门核定退休待遇后,达到退休条件人员,且根据养老退审系统推送信息,自动计算后,医疗保险缴费年限满足男25年,女20年的参保职工系统自动推送至相应模块,携带《北京市社会保险参保人员减少表》或《北京市社会保险参保人员增加表》前往医(社)保经办机构或社保所即时办理在职转退休业务。(在公服中心、街乡镇社保所办理退休的人员,需公服中心、街乡镇社保所去区经办部门办理在职转退休业务) |
|---|

无
无
指南分享