3
01
1111010876629206XR
北京市海淀区商务局
成品油零售经营资格审批
1111010876629206XR300012110300001
1111010876629206XR3000121103000
0
3db05043-1fd3-41b0-9275-d97907f3b91f
0fb7c801-7224-4e9e-8356-41b382329a93
3
01
海淀区商务局
110108000000
北京市海淀区商务局
海淀区政务服务中心(上地办公区):全天: 工作日:8:30-17:30(工作日8:30-9:00、17:00-17:30需预约);周六8:30-12:30(法定节假日除外)需预约
海淀区政务服务中心(上地办公区):北京市海淀区东北旺南路甲29号二层综合窗口
1.材料齐全,填写完整,加盖申请加油站公章; 2.提交的证照证件或批复文件齐全完整、如提交复印件,应当完整清晰并与原件一致; 3.申请材料所载基本信息与提交的证照证件或批复文件所载内容一致; 4.申请材料按要求签字、盖章,且签字内容与申请材料所载内容、提交的证照证件或批复文件所载内容一致。
{"IS_GUIDE":"1","ONLINE_DECLARE_SYSTEM_MODE":"02","ITEM_REALITY_USELEVEL":"","SERVICE_OBJCT":"","IS_CONSTRUCTION":"0","CL_SERVICE_TYPE":"","APP_CODE_ID":"","YESNO_CITY_UNICOM":"0^1","CROSS_AREA":"","ISSHOHCENTER":"0","WECHAT_CODE_ID":"","FINANCIAL":"","LITTLEPROGRAM_CODE_NAME":"","CROSS_AREA_ALL":"","CROSS_PROVINCE":"","ALIAS_NAME":"[\"成品油零售经营\"]","EAR_DISABILITY_GRAD":"","LIB_DISABILITY_GRAD":"","SPEAK_DISABILITY_GRAD":"","REGISTER":"","ONLINE_HANDLING_DEPTH_STANDARD":"05","APPROVAL_TYPE":"1","MIND_DISABILITY_GRAD":"","ACCEPTSERVICE":"99","YWBLX_ID":"339a5bc3-9b59-40a9-b9d5-b586063c213d","ONLINE_DECLARE_SYSTEM_DEPT":"北京市政务服务和数据管理局","CONSTRUCTION_EXPANSION":"0","EMPOWER":"0","EXEMPT_MATERIALS":"","LITTLEPROGRAM_CODE_ID":"","EYE_DISABILITY_GRAD":"","ISMONVEINCENTER":"","DATA_FLAG":"XZXK_NEW","BUSINESS_APPROVAL_DEPT":"海淀区政务服务局","POWER_NAME":"成品油零售经营资格审批","ITEM_ATTRIBUTE":"04^05^11","CROSS_AREA_ATEXT":"","AGE":"","BGSYSTEM_APPROVAL_OTHER":"","WIT_DISABILITY_GRAD":"","WECHAT_CODE_NAME":"","POWER_CODE":"B1902400","DISABILITY_TYPE":"","IS_ENABLE_CERTIFICATE_SHARE":"0","POWER_ATTRIBUTE":"1","ONLY_ID":"6c40e1bb-315f-4a29-a4d2-efaeb4e884d9","YES_NO_OPEN":"1","BGSYSTEM_APPROVAL_NAME":"海淀区一窗通服务平台","APP_CODE_NAME":"","HOLDER":"","VERSION":"20241125"}
[{"ID":8211583,"TASKGUID":"3db05043-1fd3-41b0-9275-d97907f3b91f","T_ID":"7f3acf7f-1f11-4434-8bfb-264668722856","P_ID":"","NAME":"是否属于通过招标、拍卖、挂牌方式取得加油站土地使用权","NODE_LEVEL":1,"NODE_PATH":"/7f3acf7f-1f11-4434-8bfb-264668722856","CHILD_COUNT":2,"ORDER_NUM":1,"SERIAL_NUMBER":"1","CONDITION_ATTR":"01","IS_RADIO":"1","IS_SUPPORT":"1","SUMMARY":"1 是否属于通过招标、拍卖、挂牌方式取得加油站土地使用权\n\t1.1 是\n\t1.2 否","CD_TIME":"Jan 21, 2026 3:52:58 PM","CD_BATCH":"2026012100021","DISTRIBUTETAG":"all-data^non-investment^1111010876629206XR^110108000000^non-construction^11110000756701202G^non-construction_expansion","DATAJSONTEXT":"{\"VERSION\":\"20220810\",\"TREE_TYPE\":\"\",\"CONSULTATION_QA\":\"\"}","parOrder":"","proOrder":"1","newOrderNum":"001","itemGuideConditionRelatedList":[]},{"ID":8211581,"TASKGUID":"3db05043-1fd3-41b0-9275-d97907f3b91f","T_ID":"53115b8b-b3a0-47ea-b258-92666e20d0ac","P_ID":"7f3acf7f-1f11-4434-8bfb-264668722856","NAME":"是","NODE_LEVEL":2,"NODE_PATH":"/7f3acf7f-1f11-4434-8bfb-264668722856/53115b8b-b3a0-47ea-b258-92666e20d0ac","CHILD_COUNT":0,"ORDER_NUM":1,"SERIAL_NUMBER":"1.1","CONDITION_ATTR":"02","IS_RADIO":"","IS_SUPPORT":"","SUMMARY":"","CD_TIME":"Jan 21, 2026 3:52:58 PM","CD_BATCH":"2026012100021","DISTRIBUTETAG":"all-data^non-investment^1111010876629206XR^110108000000^non-construction^11110000756701202G^non-construction_expansion","DATAJSONTEXT":"{\"VERSION\":\"20220810\",\"TREE_TYPE\":\"\",\"CONSULTATION_QA\":\"\"}","parOrder":"","proOrder":"","newOrderNum":"001.001","itemGuideConditionRelatedList":[{"ID":26757629,"TASKGUID":"3db05043-1fd3-41b0-9275-d97907f3b91f","T_ID":"53115b8b-b3a0-47ea-b258-92666e20d0ac","G_ID":"b6207e36-98ef-4220-a883-8eeaf28d0bb5","M_CODE":"345380","MATERIAL_ID":"5de4558f-afcb-421f-8a03-7df11970b574","CD_TIME":"Jan 21, 2026 3:52:58 PM","CD_BATCH":"2026012100021","DISTRIBUTETAG":"all-data^non-investment^1111010876629206XR^110108000000^non-construction^11110000756701202G^non-construction_expansion","DATAJSONTEXT":"{\"VERSION\":\"20210903\"}"}]},{"ID":8211582,"TASKGUID":"3db05043-1fd3-41b0-9275-d97907f3b91f","T_ID":"66a0d997-e7ba-423f-bc1c-1a2de50415b7","P_ID":"7f3acf7f-1f11-4434-8bfb-264668722856","NAME":"否","NODE_LEVEL":2,"NODE_PATH":"/7f3acf7f-1f11-4434-8bfb-264668722856/66a0d997-e7ba-423f-bc1c-1a2de50415b7","CHILD_COUNT":0,"ORDER_NUM":2,"SERIAL_NUMBER":"1.2","CONDITION_ATTR":"02","IS_RADIO":"","IS_SUPPORT":"","SUMMARY":"","CD_TIME":"Jan 21, 2026 3:52:58 PM","CD_BATCH":"2026012100021","DISTRIBUTETAG":"all-data^non-investment^1111010876629206XR^110108000000^non-construction^11110000756701202G^non-construction_expansion","DATAJSONTEXT":"{\"VERSION\":\"20220810\",\"TREE_TYPE\":\"\",\"CONSULTATION_QA\":\"\"}","parOrder":"","proOrder":"","newOrderNum":"001.002","itemGuideConditionRelatedList":[]},{"ID":8211585,"TASKGUID":"3db05043-1fd3-41b0-9275-d97907f3b91f","T_ID":"fd647d14-f96f-4c2a-9e13-c35a1a08900b","P_ID":"","NAME":"是否委托办理","NODE_LEVEL":1,"NODE_PATH":"/fd647d14-f96f-4c2a-9e13-c35a1a08900b","CHILD_COUNT":2,"ORDER_NUM":2,"SERIAL_NUMBER":"2","CONDITION_ATTR":"01","IS_RADIO":"1","IS_SUPPORT":"1","SUMMARY":"2 是否委托办理\n\t2.1 是\n\t2.2 否","CD_TIME":"Jan 21, 2026 3:52:58 PM","CD_BATCH":"2026012100021","DISTRIBUTETAG":"all-data^non-investment^1111010876629206XR^110108000000^non-construction^11110000756701202G^non-construction_expansion","DATAJSONTEXT":"{\"VERSION\":\"20220810\",\"TREE_TYPE\":\"\",\"CONSULTATION_QA\":\"\"}","parOrder":"","proOrder":"2","newOrderNum":"002","itemGuideConditionRelatedList":[]},{"ID":8211580,"TASKGUID":"3db05043-1fd3-41b0-9275-d97907f3b91f","T_ID":"2bbc0a66-6328-48b3-87e7-c5a0e5168bb8","P_ID":"fd647d14-f96f-4c2a-9e13-c35a1a08900b","NAME":"是","NODE_LEVEL":2,"NODE_PATH":"/fd647d14-f96f-4c2a-9e13-c35a1a08900b/2bbc0a66-6328-48b3-87e7-c5a0e5168bb8","CHILD_COUNT":0,"ORDER_NUM":1,"SERIAL_NUMBER":"2.1","CONDITION_ATTR":"02","IS_RADIO":"","IS_SUPPORT":"","CD_TIME":"Jan 21, 2026 3:52:58 PM","CD_BATCH":"2026012100021","DISTRIBUTETAG":"all-data^non-investment^1111010876629206XR^110108000000^non-construction^11110000756701202G^non-construction_expansion","DATAJSONTEXT":"{\"VERSION\":\"20220810\",\"TREE_TYPE\":\"\",\"CONSULTATION_QA\":\"\"}","parOrder":"","proOrder":"","newOrderNum":"002.001","itemGuideConditionRelatedList":[{"ID":26757627,"TASKGUID":"3db05043-1fd3-41b0-9275-d97907f3b91f","T_ID":"2bbc0a66-6328-48b3-87e7-c5a0e5168bb8","G_ID":"6064e5c3-b4c4-4d43-86bb-d87304bd57d1","M_CODE":"320006","MATERIAL_ID":"ea9b5a50-91c8-4793-9bb1-3bf74c37a726","CD_TIME":"Jan 21, 2026 3:52:58 PM","CD_BATCH":"2026012100021","DISTRIBUTETAG":"all-data^non-investment^1111010876629206XR^110108000000^non-construction^11110000756701202G^non-construction_expansion","DATAJSONTEXT":"{\"VERSION\":\"20210903\"}"},{"ID":26757628,"TASKGUID":"3db05043-1fd3-41b0-9275-d97907f3b91f","T_ID":"2bbc0a66-6328-48b3-87e7-c5a0e5168bb8","G_ID":"14d8b43d-fea0-452f-b7dd-dbc61f0c43a1","M_CODE":"209806","MATERIAL_ID":"02c5a495-9600-41f5-9abc-f8b6cb965b64","CD_TIME":"Jan 21, 2026 3:52:58 PM","CD_BATCH":"2026012100021","DISTRIBUTETAG":"all-data^non-investment^1111010876629206XR^110108000000^non-construction^11110000756701202G^non-construction_expansion","DATAJSONTEXT":"{\"VERSION\":\"20210903\"}"}]},{"ID":8211584,"TASKGUID":"3db05043-1fd3-41b0-9275-d97907f3b91f","T_ID":"f0107ed9-d1cd-4514-81c5-b8e101a7e6f7","P_ID":"fd647d14-f96f-4c2a-9e13-c35a1a08900b","NAME":"否","NODE_LEVEL":2,"NODE_PATH":"/fd647d14-f96f-4c2a-9e13-c35a1a08900b/f0107ed9-d1cd-4514-81c5-b8e101a7e6f7","CHILD_COUNT":0,"ORDER_NUM":2,"SERIAL_NUMBER":"2.2","CONDITION_ATTR":"02","IS_RADIO":"","IS_SUPPORT":"","CD_TIME":"Jan 21, 2026 3:52:58 PM","CD_BATCH":"2026012100021","DISTRIBUTETAG":"all-data^non-investment^1111010876629206XR^110108000000^non-construction^11110000756701202G^non-construction_expansion","DATAJSONTEXT":"{\"VERSION\":\"20220810\",\"TREE_TYPE\":\"\",\"CONSULTATION_QA\":\"\"}","parOrder":"","proOrder":"","newOrderNum":"002.002","itemGuideConditionRelatedList":[]}]
2
2
http://www.bjhd.gov.cn/banshi/pubService/middlepage?goto=sso&type=legSb&sxjbxxId=1111010876629206XR3000121008000031111010876629206XR00

政务服务> 办事指南

成品油零售经营资格审批

北京市

切换简洁版

  • 承诺件

    办件类型

  • 0

    到现场次数

  • 20工作日

    法定办结时限

  • 5工作日

    承诺办结时限

好差评

5.0

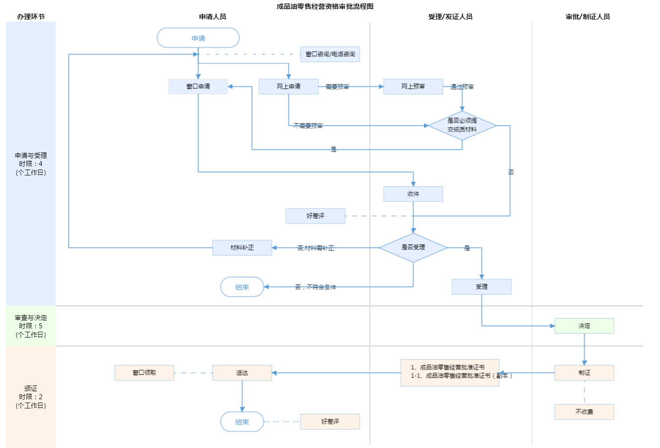
办件承诺办结时限说明:(承诺时限为办理流程中“审查与决定”环节的计时时限)

办件承诺办结时限说明:

(承诺时限为办理流程中“审查与决定”环节的计时时限)

基本信息

实施主体 北京市海淀区商务局 服务对象
事项类型 行政许可 办理形式
受理条件 1.材料齐全,填写完整,加盖申请加油站公章; 2.提交的证照证件或批复文件齐全完整、如提交复印件,应当完整清晰并与原件一致; 3.申请材料所载基本信息与提交的证照证件或批复文件所载内容一致; 4.申请材料按要求签字、盖章,且签字内容与申请材料所载内容、提交的证照证件或批复文件所载内容一致。
办理时间 海淀区政务服务中心(上地办公区):全天: 工作日:8:30-17:30(工作日8:30-9:00、17:00-17:30需预约);周六8:30-12:30(法定节假日除外)需预约 查看详情
办理地点 海淀区政务服务中心(上地办公区):北京市海淀区东北旺南路甲29号二层综合窗口 查看详情
咨询方式

咨询电话:

(010)52808238【展开】

咨询窗口地址:

北京市海淀区东北旺南路甲29号海淀区政务服务中心二层综合窗口【展开】

投诉监督方式
基本编码 000121103000 事项编码 1111010876629206XR3000121103000
业务办理项编码 1111010876629206XR300012110300001 进驻大厅类型
权力来源 法定本级行使 网上支付
所属机构 北京市海淀区商务局 委托部门
联办机构 实施主体性质 法定机关
办理进程查询途径
行使层级 区级 运行系统 区级统建系统
物流快递 办理方式 自办件
预约办理 数量限制
中介服务 权限划分
通办范围 特殊程序
行使内容
显示更多

请选择情形:

提示:通过情形选择可引导出您办理该事项所需的材料,若要查看全部材料,请点击"查看全部材料"

查看全部材料 情形引导

收起
我选好了重选条件

序号 材料名称 材料来源 材料
必要性
数量要求 介质要求 表格及样例
下载
受理标准 提供材料
依据
其他要求
申请材料总要求各材料中申请企业名称相同,且与印章相一致。
序号 材料名称 材料来源 材料
必要性
数量要求 介质要求 表格及样例
下载
受理标准 提供材料
依据
其他要求
申请材料总要求各材料中申请企业名称相同,且与印章相一致。
显示更多

指南分享