3
01
11110000000028935M
北京市公安局海淀分局
普通护照换发或补发
11110000000028935M300016310100201
11110000000028935M3000163101002
0
6f36ed4f-2534-4165-af6a-90fffd219ef4
64ac14ca-9820-4ac8-8ed6-0a58a03bb2ee
3^7
01
市公安局海淀分局
110108000000
北京市公安局海淀分局
海淀区政务服务中心(航天桥办公区海淀分局出入境、户政接待大厅):08:30-17:30,周一至周六(法定节假日除外)
海淀区政务服务中心(航天桥办公区海淀分局出入境、户政接待大厅):北京市海淀区阜成路67号银都大厦综合窗口
《中华人民共和国护照法》 第十一条 有下列情形之一的,护照持有人可以按照规定申请换发或者补发护照: (一)护照有效期即将届满的; (二)护照签证页即将使用完毕的; (三)护照损毁不能使用的; (四)护照遗失或者被盗的; (五)有正当理由需要换发或者补发护照的其他情形。
{"IS_GUIDE":"1","ONLINE_DECLARE_SYSTEM_MODE":"01","ITEM_REALITY_USELEVEL":"","SERVICE_OBJCT":"","IS_CONSTRUCTION":"0","CL_SERVICE_TYPE":"","APP_CODE_ID":"ce30d601-7115-4a3b-979e-3f64c3e67bbc","YESNO_CITY_UNICOM":"99","CROSS_AREA":"","ISSHOHCENTER":"","WECHAT_CODE_ID":"","FINANCIAL":"","LITTLEPROGRAM_CODE_NAME":"238abb85352287c8f0a8c80055f107a.jpg","CROSS_AREA_ALL":"","CROSS_PROVINCE":"","systemDocumentAPP":{"ID":89684734,"TASKGUID":"6f36ed4f-2534-4165-af6a-90fffd219ef4","DOC_ID":"ce30d601-7115-4a3b-979e-3f64c3e67bbc","DOC_NAME":"移民局12367.png","DOC_EXT":"png","DOC_LASTMODIFIED":"Mar 28, 2025 11:11:11 AM","CD_TIME":"Jan 14, 2026 10:51:42 AM","CD_BATCH":"2026011400012","DISTRIBUTETAG":"all-data^non-investment^11110000000028935M^110108000000^non-construction^1111000000002888XF^non-construction_expansion","DATAJSONTEXT":"{\"VERSION\":\"20191230\"}"},"ALIAS_NAME":"[]","EAR_DISABILITY_GRAD":"","LIB_DISABILITY_GRAD":"","systemDocumentLITTLEPROGRAM":{"ID":89684733,"TASKGUID":"6f36ed4f-2534-4165-af6a-90fffd219ef4","DOC_ID":"c6617f4e-573d-4a3a-a8bf-c5124e1cae4f","DOC_NAME":"238abb85352287c8f0a8c80055f107a.jpg","DOC_EXT":"jpg","DOC_LASTMODIFIED":"Jul 16, 2025 5:31:51 PM","DOC_TYPE":"file","CD_TIME":"Jan 14, 2026 10:51:42 AM","CD_BATCH":"2026011400012","DISTRIBUTETAG":"all-data^non-investment^11110000000028935M^110108000000^non-construction^1111000000002888XF^non-construction_expansion","DATAJSONTEXT":"{\"VERSION\":\"20191230\"}"},"SPEAK_DISABILITY_GRAD":"","REGISTER":"","ONLINE_HANDLING_DEPTH_STANDARD":"05","APPROVAL_TYPE":"1","MIND_DISABILITY_GRAD":"","ACCEPTSERVICE":"03","YWBLX_ID":"6ca73148-1cca-4d55-9292-f94b524046e1","ONLINE_DECLARE_SYSTEM_DEPT":"国家移民管理局","CONSTRUCTION_EXPANSION":"0","EMPOWER":"0","EXEMPT_MATERIALS":"","LITTLEPROGRAM_CODE_ID":"c6617f4e-573d-4a3a-a8bf-c5124e1cae4f","EYE_DISABILITY_GRAD":"","ISMONVEINCENTER":"","DATA_FLAG":"XZXK_NEW","BUSINESS_APPROVAL_DEPT":"国家移民管理局","POWER_NAME":"普通护照签发","ITEM_ATTRIBUTE":"04^05^11","CROSS_AREA_ATEXT":"","AGE":"","BGSYSTEM_APPROVAL_OTHER":"","WIT_DISABILITY_GRAD":"","WECHAT_CODE_NAME":"","POWER_CODE":"B0711702","DISABILITY_TYPE":"","IS_ENABLE_CERTIFICATE_SHARE":"0","POWER_ATTRIBUTE":"1","ONLY_ID":"91b76cfa-11bf-4c76-8275-2b9fd45f2741","YES_NO_OPEN":"1","BGSYSTEM_APPROVAL_NAME":"全国公安出入境管理信息系统","APP_CODE_NAME":"移民局12367.png","HOLDER":"","VERSION":"20241125"}
[{"ID":8191072,"TASKGUID":"6f36ed4f-2534-4165-af6a-90fffd219ef4","T_ID":"12833735-729f-4495-b225-477378b1314f","P_ID":"","NAME":"是否满十六周岁","NODE_LEVEL":1,"NODE_PATH":"/12833735-729f-4495-b225-477378b1314f","CHILD_COUNT":2,"ORDER_NUM":1,"SERIAL_NUMBER":"1","CONDITION_ATTR":"01","IS_RADIO":"1","IS_SUPPORT":"1","SUMMARY":"1 是否满十六周岁\n\t1.1 是\n\t1.2 否\n\t\t1.2.1 是否为监护人委托他人陪同\n\t\t\t1.2.1.1 是\n\t\t\t1.2.1.2 否","CD_TIME":"Jan 14, 2026 10:51:42 AM","CD_BATCH":"2026011400012","DISTRIBUTETAG":"all-data^non-investment^11110000000028935M^110108000000^non-construction^1111000000002888XF^non-construction_expansion","DATAJSONTEXT":"{\"VERSION\":\"20220810\",\"TREE_TYPE\":\"\",\"CONSULTATION_QA\":\"\"}","parOrder":"","proOrder":"1","newOrderNum":"001","itemGuideConditionRelatedList":[]},{"ID":8191080,"TASKGUID":"6f36ed4f-2534-4165-af6a-90fffd219ef4","T_ID":"7b4f24b5-3c5f-4c83-aefb-bc2a248fccc3","P_ID":"12833735-729f-4495-b225-477378b1314f","NAME":"是","NODE_LEVEL":2,"NODE_PATH":"/12833735-729f-4495-b225-477378b1314f/7b4f24b5-3c5f-4c83-aefb-bc2a248fccc3","CHILD_COUNT":0,"ORDER_NUM":1,"SERIAL_NUMBER":"1.1","CONDITION_ATTR":"02","IS_RADIO":"","IS_SUPPORT":"","CD_TIME":"Jan 14, 2026 10:51:42 AM","CD_BATCH":"2026011400012","DISTRIBUTETAG":"all-data^non-investment^11110000000028935M^110108000000^non-construction^1111000000002888XF^non-construction_expansion","DATAJSONTEXT":"{\"VERSION\":\"20220810\",\"TREE_TYPE\":\"\",\"CONSULTATION_QA\":\"\"}","parOrder":"","proOrder":"","newOrderNum":"001.001","itemGuideConditionRelatedList":[]},{"ID":8191087,"TASKGUID":"6f36ed4f-2534-4165-af6a-90fffd219ef4","T_ID":"b9dd2c42-6e45-44a9-894a-c7f165194bd5","P_ID":"12833735-729f-4495-b225-477378b1314f","NAME":"否","NODE_LEVEL":2,"NODE_PATH":"/12833735-729f-4495-b225-477378b1314f/b9dd2c42-6e45-44a9-894a-c7f165194bd5","CHILD_COUNT":1,"ORDER_NUM":2,"SERIAL_NUMBER":"1.2","CONDITION_ATTR":"02","IS_RADIO":"","IS_SUPPORT":"","CD_TIME":"Jan 14, 2026 10:51:42 AM","CD_BATCH":"2026011400012","DISTRIBUTETAG":"all-data^non-investment^11110000000028935M^110108000000^non-construction^1111000000002888XF^non-construction_expansion","DATAJSONTEXT":"{\"VERSION\":\"20220810\",\"TREE_TYPE\":\"\",\"CONSULTATION_QA\":\"\"}","parOrder":"","proOrder":"","newOrderNum":"001.002","itemGuideConditionRelatedList":[]},{"ID":8191084,"TASKGUID":"6f36ed4f-2534-4165-af6a-90fffd219ef4","T_ID":"ac75500d-7afb-48bb-b0f0-25c7dead6974","P_ID":"b9dd2c42-6e45-44a9-894a-c7f165194bd5","NAME":"是否为监护人委托他人陪同","NODE_LEVEL":3,"NODE_PATH":"/12833735-729f-4495-b225-477378b1314f/b9dd2c42-6e45-44a9-894a-c7f165194bd5/ac75500d-7afb-48bb-b0f0-25c7dead6974","CHILD_COUNT":2,"ORDER_NUM":1,"SERIAL_NUMBER":"1.2.1","CONDITION_ATTR":"01","IS_RADIO":"1","IS_SUPPORT":"1","CD_TIME":"Jan 14, 2026 10:51:42 AM","CD_BATCH":"2026011400012","DISTRIBUTETAG":"all-data^non-investment^11110000000028935M^110108000000^non-construction^1111000000002888XF^non-construction_expansion","DATAJSONTEXT":"{\"VERSION\":\"20220810\",\"TREE_TYPE\":\"\",\"CONSULTATION_QA\":\"\"}","parOrder":"1","proOrder":"1","newOrderNum":"001.002.001","itemGuideConditionRelatedList":[]},{"ID":8191088,"TASKGUID":"6f36ed4f-2534-4165-af6a-90fffd219ef4","T_ID":"c0307f12-8395-474b-b438-3c54d50fa8fa","P_ID":"ac75500d-7afb-48bb-b0f0-25c7dead6974","NAME":"是","NODE_LEVEL":4,"NODE_PATH":"/12833735-729f-4495-b225-477378b1314f/b9dd2c42-6e45-44a9-894a-c7f165194bd5/ac75500d-7afb-48bb-b0f0-25c7dead6974/c0307f12-8395-474b-b438-3c54d50fa8fa","CHILD_COUNT":0,"ORDER_NUM":1,"SERIAL_NUMBER":"1.2.1.1","CONDITION_ATTR":"02","IS_RADIO":"","IS_SUPPORT":"","CD_TIME":"Jan 14, 2026 10:51:42 AM","CD_BATCH":"2026011400012","DISTRIBUTETAG":"all-data^non-investment^11110000000028935M^110108000000^non-construction^1111000000002888XF^non-construction_expansion","DATAJSONTEXT":"{\"VERSION\":\"20220810\",\"TREE_TYPE\":\"\",\"CONSULTATION_QA\":\"\"}","parOrder":"","proOrder":"","newOrderNum":"001.002.001.001","itemGuideConditionRelatedList":[]},{"ID":8191093,"TASKGUID":"6f36ed4f-2534-4165-af6a-90fffd219ef4","T_ID":"e3665158-61f9-47c0-af28-ff46171dd04f","P_ID":"ac75500d-7afb-48bb-b0f0-25c7dead6974","NAME":"否","NODE_LEVEL":4,"NODE_PATH":"/12833735-729f-4495-b225-477378b1314f/b9dd2c42-6e45-44a9-894a-c7f165194bd5/ac75500d-7afb-48bb-b0f0-25c7dead6974/e3665158-61f9-47c0-af28-ff46171dd04f","CHILD_COUNT":0,"ORDER_NUM":2,"SERIAL_NUMBER":"1.2.1.2","CONDITION_ATTR":"02","IS_RADIO":"","IS_SUPPORT":"","CD_TIME":"Jan 14, 2026 10:51:42 AM","CD_BATCH":"2026011400012","DISTRIBUTETAG":"all-data^non-investment^11110000000028935M^110108000000^non-construction^1111000000002888XF^non-construction_expansion","DATAJSONTEXT":"{\"VERSION\":\"20220810\",\"TREE_TYPE\":\"\",\"CONSULTATION_QA\":\"\"}","parOrder":"","proOrder":"","newOrderNum":"001.002.001.002","itemGuideConditionRelatedList":[]},{"ID":8191083,"TASKGUID":"6f36ed4f-2534-4165-af6a-90fffd219ef4","T_ID":"9fb7d15a-6490-49f8-950f-737c0645555b","P_ID":"","NAME":"是否京户籍居民","NODE_LEVEL":1,"NODE_PATH":"/9fb7d15a-6490-49f8-950f-737c0645555b","CHILD_COUNT":2,"ORDER_NUM":2,"SERIAL_NUMBER":"2","CONDITION_ATTR":"01","IS_RADIO":"1","IS_SUPPORT":"1","SUMMARY":"2 是否京户籍居民\n\t2.1 是\n\t2.2 否\n\t\t2.2.1 是否持《北京市居住证》\n\t\t\t2.2.1.1 是\n\t\t\t2.2.1.2 否\n\t\t2.2.2 是否持《北京市工作居住证(确认单)》\n\t\t\t2.2.2.1 是\n\t\t\t2.2.2.2 否\n\t\t2.2.3 是否为高等院校在读大学生\n\t\t\t2.2.3.1 是\n\t\t\t2.2.3.2 否","CD_TIME":"Jan 14, 2026 10:51:42 AM","CD_BATCH":"2026011400012","DISTRIBUTETAG":"all-data^non-investment^11110000000028935M^110108000000^non-construction^1111000000002888XF^non-construction_expansion","DATAJSONTEXT":"{\"VERSION\":\"20220810\",\"TREE_TYPE\":\"\",\"CONSULTATION_QA\":\"\"}","parOrder":"","proOrder":"2","newOrderNum":"002","itemGuideConditionRelatedList":[]},{"ID":8191074,"TASKGUID":"6f36ed4f-2534-4165-af6a-90fffd219ef4","T_ID":"2b2fa760-9009-4046-b2d8-e2a14efba542","P_ID":"9fb7d15a-6490-49f8-950f-737c0645555b","NAME":"是","NODE_LEVEL":2,"NODE_PATH":"/9fb7d15a-6490-49f8-950f-737c0645555b/2b2fa760-9009-4046-b2d8-e2a14efba542","CHILD_COUNT":0,"ORDER_NUM":1,"SERIAL_NUMBER":"2.1","CONDITION_ATTR":"02","IS_RADIO":"","IS_SUPPORT":"","CD_TIME":"Jan 14, 2026 10:51:42 AM","CD_BATCH":"2026011400012","DISTRIBUTETAG":"all-data^non-investment^11110000000028935M^110108000000^non-construction^1111000000002888XF^non-construction_expansion","DATAJSONTEXT":"{\"VERSION\":\"20220810\",\"TREE_TYPE\":\"\",\"CONSULTATION_QA\":\"\"}","parOrder":"","proOrder":"","newOrderNum":"002.001","itemGuideConditionRelatedList":[]},{"ID":8191073,"TASKGUID":"6f36ed4f-2534-4165-af6a-90fffd219ef4","T_ID":"2330f945-44eb-41ef-a5a7-4bd01e663e5d","P_ID":"9fb7d15a-6490-49f8-950f-737c0645555b","NAME":"否","NODE_LEVEL":2,"NODE_PATH":"/9fb7d15a-6490-49f8-950f-737c0645555b/2330f945-44eb-41ef-a5a7-4bd01e663e5d","CHILD_COUNT":3,"ORDER_NUM":2,"SERIAL_NUMBER":"2.2","CONDITION_ATTR":"02","IS_RADIO":"","IS_SUPPORT":"","CD_TIME":"Jan 14, 2026 10:51:42 AM","CD_BATCH":"2026011400012","DISTRIBUTETAG":"all-data^non-investment^11110000000028935M^110108000000^non-construction^1111000000002888XF^non-construction_expansion","DATAJSONTEXT":"{\"VERSION\":\"20220810\",\"TREE_TYPE\":\"\",\"CONSULTATION_QA\":\"\"}","parOrder":"","proOrder":"","newOrderNum":"002.002","itemGuideConditionRelatedList":[]},{"ID":8191078,"TASKGUID":"6f36ed4f-2534-4165-af6a-90fffd219ef4","T_ID":"768fcfef-044b-405f-89df-57163b54a104","P_ID":"2330f945-44eb-41ef-a5a7-4bd01e663e5d","NAME":"是否持《北京市居住证》","NODE_LEVEL":3,"NODE_PATH":"/9fb7d15a-6490-49f8-950f-737c0645555b/2330f945-44eb-41ef-a5a7-4bd01e663e5d/768fcfef-044b-405f-89df-57163b54a104","CHILD_COUNT":2,"ORDER_NUM":1,"SERIAL_NUMBER":"2.2.1","CONDITION_ATTR":"01","IS_RADIO":"1","IS_SUPPORT":"1","CD_TIME":"Jan 14, 2026 10:51:42 AM","CD_BATCH":"2026011400012","DISTRIBUTETAG":"all-data^non-investment^11110000000028935M^110108000000^non-construction^1111000000002888XF^non-construction_expansion","DATAJSONTEXT":"{\"VERSION\":\"20220810\",\"TREE_TYPE\":\"\",\"CONSULTATION_QA\":\"\"}","parOrder":"2","proOrder":"1","newOrderNum":"002.002.001","itemGuideConditionRelatedList":[]},{"ID":8191085,"TASKGUID":"6f36ed4f-2534-4165-af6a-90fffd219ef4","T_ID":"ae511783-472b-48d1-bd5f-96f0680aa47c","P_ID":"768fcfef-044b-405f-89df-57163b54a104","NAME":"是","NODE_LEVEL":4,"NODE_PATH":"/9fb7d15a-6490-49f8-950f-737c0645555b/2330f945-44eb-41ef-a5a7-4bd01e663e5d/768fcfef-044b-405f-89df-57163b54a104/ae511783-472b-48d1-bd5f-96f0680aa47c","CHILD_COUNT":0,"ORDER_NUM":1,"SERIAL_NUMBER":"2.2.1.1","CONDITION_ATTR":"02","IS_RADIO":"","IS_SUPPORT":"","CD_TIME":"Jan 14, 2026 10:51:42 AM","CD_BATCH":"2026011400012","DISTRIBUTETAG":"all-data^non-investment^11110000000028935M^110108000000^non-construction^1111000000002888XF^non-construction_expansion","DATAJSONTEXT":"{\"VERSION\":\"20220810\",\"TREE_TYPE\":\"\",\"CONSULTATION_QA\":\"\"}","parOrder":"","proOrder":"","newOrderNum":"002.002.001.001","itemGuideConditionRelatedList":[]},{"ID":8191091,"TASKGUID":"6f36ed4f-2534-4165-af6a-90fffd219ef4","T_ID":"d23ea4b2-7038-4ee7-99d2-5da327581dcf","P_ID":"768fcfef-044b-405f-89df-57163b54a104","NAME":"否","NODE_LEVEL":4,"NODE_PATH":"/9fb7d15a-6490-49f8-950f-737c0645555b/2330f945-44eb-41ef-a5a7-4bd01e663e5d/768fcfef-044b-405f-89df-57163b54a104/d23ea4b2-7038-4ee7-99d2-5da327581dcf","CHILD_COUNT":0,"ORDER_NUM":2,"SERIAL_NUMBER":"2.2.1.2","CONDITION_ATTR":"02","IS_RADIO":"","IS_SUPPORT":"","CD_TIME":"Jan 14, 2026 10:51:42 AM","CD_BATCH":"2026011400012","DISTRIBUTETAG":"all-data^non-investment^11110000000028935M^110108000000^non-construction^1111000000002888XF^non-construction_expansion","DATAJSONTEXT":"{\"VERSION\":\"20220810\",\"TREE_TYPE\":\"\",\"CONSULTATION_QA\":\"\"}","parOrder":"","proOrder":"","newOrderNum":"002.002.001.002","itemGuideConditionRelatedList":[]},{"ID":8191075,"TASKGUID":"6f36ed4f-2534-4165-af6a-90fffd219ef4","T_ID":"437b42f1-3835-4f4d-9082-896ce67110e7","P_ID":"2330f945-44eb-41ef-a5a7-4bd01e663e5d","NAME":"是否持《北京市工作居住证(确认单)》","NODE_LEVEL":3,"NODE_PATH":"/9fb7d15a-6490-49f8-950f-737c0645555b/2330f945-44eb-41ef-a5a7-4bd01e663e5d/437b42f1-3835-4f4d-9082-896ce67110e7","CHILD_COUNT":2,"ORDER_NUM":2,"SERIAL_NUMBER":"2.2.2","CONDITION_ATTR":"01","IS_RADIO":"1","IS_SUPPORT":"1","CD_TIME":"Jan 14, 2026 10:51:42 AM","CD_BATCH":"2026011400012","DISTRIBUTETAG":"all-data^non-investment^11110000000028935M^110108000000^non-construction^1111000000002888XF^non-construction_expansion","DATAJSONTEXT":"{\"VERSION\":\"20220810\",\"TREE_TYPE\":\"\",\"CONSULTATION_QA\":\"\"}","parOrder":"2","proOrder":"2","newOrderNum":"002.002.002","itemGuideConditionRelatedList":[]},{"ID":8191089,"TASKGUID":"6f36ed4f-2534-4165-af6a-90fffd219ef4","T_ID":"cb7aaca8-b4f9-47c5-8b0c-9231383d5a08","P_ID":"437b42f1-3835-4f4d-9082-896ce67110e7","NAME":"是","NODE_LEVEL":4,"NODE_PATH":"/9fb7d15a-6490-49f8-950f-737c0645555b/2330f945-44eb-41ef-a5a7-4bd01e663e5d/437b42f1-3835-4f4d-9082-896ce67110e7/cb7aaca8-b4f9-47c5-8b0c-9231383d5a08","CHILD_COUNT":0,"ORDER_NUM":1,"SERIAL_NUMBER":"2.2.2.1","CONDITION_ATTR":"02","IS_RADIO":"","IS_SUPPORT":"","CD_TIME":"Jan 14, 2026 10:51:42 AM","CD_BATCH":"2026011400012","DISTRIBUTETAG":"all-data^non-investment^11110000000028935M^110108000000^non-construction^1111000000002888XF^non-construction_expansion","DATAJSONTEXT":"{\"VERSION\":\"20220810\",\"TREE_TYPE\":\"\",\"CONSULTATION_QA\":\"\"}","parOrder":"","proOrder":"","newOrderNum":"002.002.002.001","itemGuideConditionRelatedList":[]},{"ID":8191076,"TASKGUID":"6f36ed4f-2534-4165-af6a-90fffd219ef4","T_ID":"651dbee7-b0c0-44a6-9722-e0fb292dd7e7","P_ID":"437b42f1-3835-4f4d-9082-896ce67110e7","NAME":"否","NODE_LEVEL":4,"NODE_PATH":"/9fb7d15a-6490-49f8-950f-737c0645555b/2330f945-44eb-41ef-a5a7-4bd01e663e5d/437b42f1-3835-4f4d-9082-896ce67110e7/651dbee7-b0c0-44a6-9722-e0fb292dd7e7","CHILD_COUNT":0,"ORDER_NUM":2,"SERIAL_NUMBER":"2.2.2.2","CONDITION_ATTR":"02","IS_RADIO":"","IS_SUPPORT":"","CD_TIME":"Jan 14, 2026 10:51:42 AM","CD_BATCH":"2026011400012","DISTRIBUTETAG":"all-data^non-investment^11110000000028935M^110108000000^non-construction^1111000000002888XF^non-construction_expansion","DATAJSONTEXT":"{\"VERSION\":\"20220810\",\"TREE_TYPE\":\"\",\"CONSULTATION_QA\":\"\"}","parOrder":"","proOrder":"","newOrderNum":"002.002.002.002","itemGuideConditionRelatedList":[]},{"ID":8191095,"TASKGUID":"6f36ed4f-2534-4165-af6a-90fffd219ef4","T_ID":"f1c4483d-56cb-4db7-822c-005cdec69297","P_ID":"2330f945-44eb-41ef-a5a7-4bd01e663e5d","NAME":"是否为高等院校在读大学生","NODE_LEVEL":3,"NODE_PATH":"/9fb7d15a-6490-49f8-950f-737c0645555b/2330f945-44eb-41ef-a5a7-4bd01e663e5d/f1c4483d-56cb-4db7-822c-005cdec69297","CHILD_COUNT":2,"ORDER_NUM":3,"SERIAL_NUMBER":"2.2.3","CONDITION_ATTR":"01","IS_RADIO":"1","IS_SUPPORT":"1","CD_TIME":"Jan 14, 2026 10:51:42 AM","CD_BATCH":"2026011400012","DISTRIBUTETAG":"all-data^non-investment^11110000000028935M^110108000000^non-construction^1111000000002888XF^non-construction_expansion","DATAJSONTEXT":"{\"VERSION\":\"20220810\",\"TREE_TYPE\":\"\",\"CONSULTATION_QA\":\"\"}","parOrder":"2","proOrder":"3","newOrderNum":"002.002.003","itemGuideConditionRelatedList":[]},{"ID":8191077,"TASKGUID":"6f36ed4f-2534-4165-af6a-90fffd219ef4","T_ID":"6874a8e8-2a93-476d-9531-338b366b7854","P_ID":"f1c4483d-56cb-4db7-822c-005cdec69297","NAME":"是","NODE_LEVEL":4,"NODE_PATH":"/9fb7d15a-6490-49f8-950f-737c0645555b/2330f945-44eb-41ef-a5a7-4bd01e663e5d/f1c4483d-56cb-4db7-822c-005cdec69297/6874a8e8-2a93-476d-9531-338b366b7854","CHILD_COUNT":0,"ORDER_NUM":1,"SERIAL_NUMBER":"2.2.3.1","CONDITION_ATTR":"02","IS_RADIO":"","IS_SUPPORT":"","CD_TIME":"Jan 14, 2026 10:51:42 AM","CD_BATCH":"2026011400012","DISTRIBUTETAG":"all-data^non-investment^11110000000028935M^110108000000^non-construction^1111000000002888XF^non-construction_expansion","DATAJSONTEXT":"{\"VERSION\":\"20220810\",\"TREE_TYPE\":\"\",\"CONSULTATION_QA\":\"\"}","parOrder":"","proOrder":"","newOrderNum":"002.002.003.001","itemGuideConditionRelatedList":[]},{"ID":8191090,"TASKGUID":"6f36ed4f-2534-4165-af6a-90fffd219ef4","T_ID":"cfeb7b48-e875-46af-8530-9693d0ab6534","P_ID":"f1c4483d-56cb-4db7-822c-005cdec69297","NAME":"否","NODE_LEVEL":4,"NODE_PATH":"/9fb7d15a-6490-49f8-950f-737c0645555b/2330f945-44eb-41ef-a5a7-4bd01e663e5d/f1c4483d-56cb-4db7-822c-005cdec69297/cfeb7b48-e875-46af-8530-9693d0ab6534","CHILD_COUNT":0,"ORDER_NUM":2,"SERIAL_NUMBER":"2.2.3.2","CONDITION_ATTR":"02","IS_RADIO":"","IS_SUPPORT":"","CD_TIME":"Jan 14, 2026 10:51:42 AM","CD_BATCH":"2026011400012","DISTRIBUTETAG":"all-data^non-investment^11110000000028935M^110108000000^non-construction^1111000000002888XF^non-construction_expansion","DATAJSONTEXT":"{\"VERSION\":\"20220810\",\"TREE_TYPE\":\"\",\"CONSULTATION_QA\":\"\"}","parOrder":"","proOrder":"","newOrderNum":"002.002.003.002","itemGuideConditionRelatedList":[]},{"ID":8191071,"TASKGUID":"6f36ed4f-2534-4165-af6a-90fffd219ef4","T_ID":"113dd2e5-4545-48a5-8696-a6d94a8e1952","P_ID":"","NAME":"是否为登记备案的国家工作人员","NODE_LEVEL":1,"NODE_PATH":"/113dd2e5-4545-48a5-8696-a6d94a8e1952","CHILD_COUNT":2,"ORDER_NUM":3,"SERIAL_NUMBER":"3","CONDITION_ATTR":"01","IS_RADIO":"1","IS_SUPPORT":"1","SUMMARY":"3 是否为登记备案的国家工作人员\n\t3.1 是\n\t3.2 否","CD_TIME":"Jan 14, 2026 10:51:42 AM","CD_BATCH":"2026011400012","DISTRIBUTETAG":"all-data^non-investment^11110000000028935M^110108000000^non-construction^1111000000002888XF^non-construction_expansion","DATAJSONTEXT":"{\"VERSION\":\"20220810\",\"TREE_TYPE\":\"\",\"CONSULTATION_QA\":\"\"}","parOrder":"","proOrder":"3","newOrderNum":"003","itemGuideConditionRelatedList":[]},{"ID":8191094,"TASKGUID":"6f36ed4f-2534-4165-af6a-90fffd219ef4","T_ID":"eae0371d-7009-486b-8753-b109f39033af","P_ID":"113dd2e5-4545-48a5-8696-a6d94a8e1952","NAME":"是","NODE_LEVEL":2,"NODE_PATH":"/113dd2e5-4545-48a5-8696-a6d94a8e1952/eae0371d-7009-486b-8753-b109f39033af","CHILD_COUNT":0,"ORDER_NUM":1,"SERIAL_NUMBER":"3.1","CONDITION_ATTR":"02","IS_RADIO":"","IS_SUPPORT":"","CD_TIME":"Jan 14, 2026 10:51:42 AM","CD_BATCH":"2026011400012","DISTRIBUTETAG":"all-data^non-investment^11110000000028935M^110108000000^non-construction^1111000000002888XF^non-construction_expansion","DATAJSONTEXT":"{\"VERSION\":\"20220810\",\"TREE_TYPE\":\"\",\"CONSULTATION_QA\":\"\"}","parOrder":"","proOrder":"","newOrderNum":"003.001","itemGuideConditionRelatedList":[]},{"ID":8191070,"TASKGUID":"6f36ed4f-2534-4165-af6a-90fffd219ef4","T_ID":"0d2dff91-9f04-466e-8ae6-59eba3e4277e","P_ID":"113dd2e5-4545-48a5-8696-a6d94a8e1952","NAME":"否","NODE_LEVEL":2,"NODE_PATH":"/113dd2e5-4545-48a5-8696-a6d94a8e1952/0d2dff91-9f04-466e-8ae6-59eba3e4277e","CHILD_COUNT":0,"ORDER_NUM":2,"SERIAL_NUMBER":"3.2","CONDITION_ATTR":"02","IS_RADIO":"","IS_SUPPORT":"","CD_TIME":"Jan 14, 2026 10:51:42 AM","CD_BATCH":"2026011400012","DISTRIBUTETAG":"all-data^non-investment^11110000000028935M^110108000000^non-construction^1111000000002888XF^non-construction_expansion","DATAJSONTEXT":"{\"VERSION\":\"20220810\",\"TREE_TYPE\":\"\",\"CONSULTATION_QA\":\"\"}","parOrder":"","proOrder":"","newOrderNum":"003.002","itemGuideConditionRelatedList":[]},{"ID":8191092,"TASKGUID":"6f36ed4f-2534-4165-af6a-90fffd219ef4","T_ID":"e07e3344-b5be-4ccd-a58f-a84df869ecda","P_ID":"","NAME":"是否为部队驻地在京的人民解放军军人、人民武装警察","NODE_LEVEL":1,"NODE_PATH":"/e07e3344-b5be-4ccd-a58f-a84df869ecda","CHILD_COUNT":2,"ORDER_NUM":4,"SERIAL_NUMBER":"4","CONDITION_ATTR":"01","IS_RADIO":"1","IS_SUPPORT":"1","SUMMARY":"4 是否为部队驻地在京的人民解放军军人、人民武装警察\n\t4.1 是\n\t4.2 否","CD_TIME":"Jan 14, 2026 10:51:42 AM","CD_BATCH":"2026011400012","DISTRIBUTETAG":"all-data^non-investment^11110000000028935M^110108000000^non-construction^1111000000002888XF^non-construction_expansion","DATAJSONTEXT":"{\"VERSION\":\"20220810\",\"TREE_TYPE\":\"\",\"CONSULTATION_QA\":\"\"}","parOrder":"","proOrder":"4","newOrderNum":"004","itemGuideConditionRelatedList":[]},{"ID":8191079,"TASKGUID":"6f36ed4f-2534-4165-af6a-90fffd219ef4","T_ID":"79b2576f-8824-4545-80b3-758e54f5b83e","P_ID":"e07e3344-b5be-4ccd-a58f-a84df869ecda","NAME":"是","NODE_LEVEL":2,"NODE_PATH":"/e07e3344-b5be-4ccd-a58f-a84df869ecda/79b2576f-8824-4545-80b3-758e54f5b83e","CHILD_COUNT":0,"ORDER_NUM":1,"SERIAL_NUMBER":"4.1","CONDITION_ATTR":"02","IS_RADIO":"","IS_SUPPORT":"","CD_TIME":"Jan 14, 2026 10:51:42 AM","CD_BATCH":"2026011400012","DISTRIBUTETAG":"all-data^non-investment^11110000000028935M^110108000000^non-construction^1111000000002888XF^non-construction_expansion","DATAJSONTEXT":"{\"VERSION\":\"20220810\",\"TREE_TYPE\":\"\",\"CONSULTATION_QA\":\"\"}","parOrder":"","proOrder":"","newOrderNum":"004.001","itemGuideConditionRelatedList":[]},{"ID":8191086,"TASKGUID":"6f36ed4f-2534-4165-af6a-90fffd219ef4","T_ID":"b6a0822c-1e6d-4b82-827e-b2ce9c5737d3","P_ID":"e07e3344-b5be-4ccd-a58f-a84df869ecda","NAME":"否","NODE_LEVEL":2,"NODE_PATH":"/e07e3344-b5be-4ccd-a58f-a84df869ecda/b6a0822c-1e6d-4b82-827e-b2ce9c5737d3","CHILD_COUNT":0,"ORDER_NUM":2,"SERIAL_NUMBER":"4.2","CONDITION_ATTR":"02","IS_RADIO":"","IS_SUPPORT":"","CD_TIME":"Jan 14, 2026 10:51:42 AM","CD_BATCH":"2026011400012","DISTRIBUTETAG":"all-data^non-investment^11110000000028935M^110108000000^non-construction^1111000000002888XF^non-construction_expansion","DATAJSONTEXT":"{\"VERSION\":\"20220810\",\"TREE_TYPE\":\"\",\"CONSULTATION_QA\":\"\"}","parOrder":"","proOrder":"","newOrderNum":"004.002","itemGuideConditionRelatedList":[]},{"ID":8191096,"TASKGUID":"6f36ed4f-2534-4165-af6a-90fffd219ef4","T_ID":"f80dc18d-9c54-4a3a-bc6b-b05ec0d69da0","P_ID":"","NAME":"是否为定居国外的中国公民短期回国申请换发普通护照","NODE_LEVEL":1,"NODE_PATH":"/f80dc18d-9c54-4a3a-bc6b-b05ec0d69da0","CHILD_COUNT":2,"ORDER_NUM":5,"SERIAL_NUMBER":"5","CONDITION_ATTR":"01","IS_RADIO":"1","IS_SUPPORT":"1","SUMMARY":"5 是否为定居国外的中国公民短期回国申请换发普通护照\n\t5.1 是\n\t5.2 否","CD_TIME":"Jan 14, 2026 10:51:42 AM","CD_BATCH":"2026011400012","DISTRIBUTETAG":"all-data^non-investment^11110000000028935M^110108000000^non-construction^1111000000002888XF^non-construction_expansion","DATAJSONTEXT":"{\"VERSION\":\"20220810\",\"TREE_TYPE\":\"\",\"CONSULTATION_QA\":\"\"}","parOrder":"","proOrder":"5","newOrderNum":"005","itemGuideConditionRelatedList":[]},{"ID":8191082,"TASKGUID":"6f36ed4f-2534-4165-af6a-90fffd219ef4","T_ID":"8e9e4fd7-24c9-4022-84a1-03a6dfd972d5","P_ID":"f80dc18d-9c54-4a3a-bc6b-b05ec0d69da0","NAME":"是","NODE_LEVEL":2,"NODE_PATH":"/f80dc18d-9c54-4a3a-bc6b-b05ec0d69da0/8e9e4fd7-24c9-4022-84a1-03a6dfd972d5","CHILD_COUNT":0,"ORDER_NUM":1,"SERIAL_NUMBER":"5.1","CONDITION_ATTR":"02","IS_RADIO":"","IS_SUPPORT":"","CD_TIME":"Jan 14, 2026 10:51:42 AM","CD_BATCH":"2026011400012","DISTRIBUTETAG":"all-data^non-investment^11110000000028935M^110108000000^non-construction^1111000000002888XF^non-construction_expansion","DATAJSONTEXT":"{\"VERSION\":\"20220810\",\"TREE_TYPE\":\"\",\"CONSULTATION_QA\":\"\"}","parOrder":"","proOrder":"","newOrderNum":"005.001","itemGuideConditionRelatedList":[]},{"ID":8191081,"TASKGUID":"6f36ed4f-2534-4165-af6a-90fffd219ef4","T_ID":"873c3fe0-84a5-4156-b930-e2b7779970c7","P_ID":"f80dc18d-9c54-4a3a-bc6b-b05ec0d69da0","NAME":"否","NODE_LEVEL":2,"NODE_PATH":"/f80dc18d-9c54-4a3a-bc6b-b05ec0d69da0/873c3fe0-84a5-4156-b930-e2b7779970c7","CHILD_COUNT":0,"ORDER_NUM":2,"SERIAL_NUMBER":"5.2","CONDITION_ATTR":"02","IS_RADIO":"","IS_SUPPORT":"","CD_TIME":"Jan 14, 2026 10:51:42 AM","CD_BATCH":"2026011400012","DISTRIBUTETAG":"all-data^non-investment^11110000000028935M^110108000000^non-construction^1111000000002888XF^non-construction_expansion","DATAJSONTEXT":"{\"VERSION\":\"20220810\",\"TREE_TYPE\":\"\",\"CONSULTATION_QA\":\"\"}","parOrder":"","proOrder":"","newOrderNum":"005.002","itemGuideConditionRelatedList":[]}]
2
1
https://s.nia.gov.cn

政务服务> 办事指南

普通护照换发或补发

北京市

切换简洁版

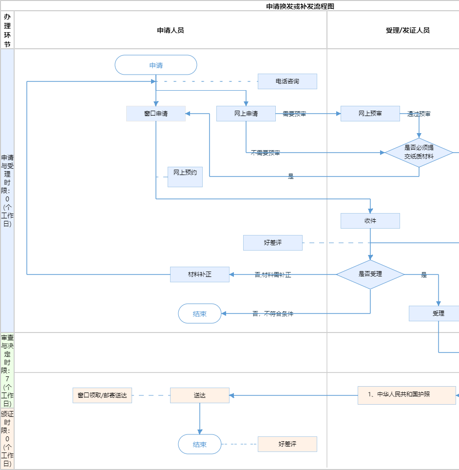
  • 承诺件

    办件类型

  • 0

    到现场次数

  • 15自然日

    法定办结时限

  • 7工作日

    承诺办结时限

好差评

5.0

办件承诺办结时限说明:(承诺时限为办理流程中“审查与决定”环节的计时时限)

办件承诺办结时限说明:

(承诺时限为办理流程中“审查与决定”环节的计时时限)

基本信息

实施主体 北京市公安局海淀分局 服务对象
事项类型 行政许可 办理形式
受理条件 《中华人民共和国护照法》 第十一条 有下列情形之一的,护照持有人可以按照规定申请换发或者补发护照: (一)护照有效期即将届满的; (二)护照签证页即将使用完毕的; (三)护照损毁不能使用的; (四)护照遗失或者被盗的; (五)有正当理由需要换发或者补发护照的其他情形。
办理时间 海淀区政务服务中心(航天桥办公区海淀分局出入境、户政接待大厅):08:30-17:30,周一至周六(法定节假日除外) 查看详情
办理地点 海淀区政务服务中心(航天桥办公区海淀分局出入境、户政接待大厅):北京市海淀区阜成路67号银都大厦综合窗口 查看详情
咨询方式

咨询电话:

(010)12367【展开】

投诉监督方式
基本编码 000163101002 事项编码 11110000000028935M3000163101002
业务办理项编码 11110000000028935M300016310100201 进驻大厅类型
权力来源 上级下放 网上支付
所属机构 北京市公安局海淀分局 委托部门
联办机构 实施主体性质 法定机关
办理进程查询途径
行使层级 区级 运行系统 国家级垂管系统
物流快递 办理方式 自办件
预约办理 数量限制
中介服务 权限划分
通办范围 全国 特殊程序
行使内容 市局出入境接待大厅办理业务:军人、武警、华侨普通护照业务,普通护照有效期内因损毁、遗失、被盗补发申请,持驻外使领馆签发的普通护照换发、补发、失效重新申领申请;通过网上预约系统选择到市局出入境接待大厅的。分局出入境接待大厅办理业务:北京户籍居民及符合异地办证条件的非本市户籍居民普通护照换发、补发、失效重新申领申请;通过网上预约系统选择到分局出入境接待大厅的。派出所出入境受理点办理业务:北京户籍居民及符合异地办证条件的非本市户籍居民普通护照换发、失效重新申领的网上申请,并通过网上预约系统选择到派出所受理点的。
显示更多

请选择情形:

提示:通过情形选择可引导出您办理该事项所需的材料,若要查看全部材料,请点击"查看全部材料"

查看全部材料 情形引导

收起
我选好了重选条件

序号 材料名称 材料来源 材料
必要性
数量要求 介质要求 表格及样例
下载
受理标准 提供材料
依据
其他要求
申请材料总要求1.《中国公民出入境证件申请表》可在受理现场手工填写或使用自助填表机打印。 2.制证照片(申请人可以选择本人到预约办理的受理现场免费采集;也可以通过微信小程序“出境照通达”→点击“照相”查询社会化照相馆采集地点,自行前往付费采集证件照,采集成功力后持“北京市出入境证件数字相片采集回执”,前往预约办理地点递交申请)。
序号 材料名称 材料来源 材料
必要性
数量要求 介质要求 表格及样例
下载
受理标准 提供材料
依据
其他要求
申请材料总要求1.《中国公民出入境证件申请表》可在受理现场手工填写或使用自助填表机打印。 2.制证照片(申请人可以选择本人到预约办理的受理现场免费采集;也可以通过微信小程序“出境照通达”→点击“照相”查询社会化照相馆采集地点,自行前往付费采集证件照,采集成功力后持“北京市出入境证件数字相片采集回执”,前往预约办理地点递交申请)。
显示更多

指南分享