3
20
TE5645876457341574
北京市海淀区医疗保障局
已参保职工增减员(单位)
TE5645876457341574311204104400502
TE56458764573415743112041044005
0
9038fdd0-252d-4e10-96f9-c0b5787bc76e
9e1fd932-d9fd-41c7-b95c-ac3f50bd2df5
3^5
20
海淀区医保局
110108000000
北京市海淀区医疗保障局
海淀区政务服务中心(上地办公区):法定工作日: 上午: 09:00 - 12:00; 下午: 13:30 - 17:00; (延时服务时间: 工作日上午08:30 - 09:00; 中午12:00 - 13:30; 下午17:00 - 17:30; 周六上午08:30 - 12:30; ); 海淀区政务服务中心人力社保万寿路分中心:工作日上午09:00-12:00,下午13:30-17:00 ( 延时服务时间:工作日早8:30-9:00,中午12:00-13:30,下午17:00-17:30);
海淀区政务服务中心(上地办公区):北京市海淀区东北旺南路甲29号四层东厅综合窗口; 海淀区政务服务中心人力社保万寿路分中心:北京市海淀区万寿路西街2号文博大厦二层二层综合窗口;
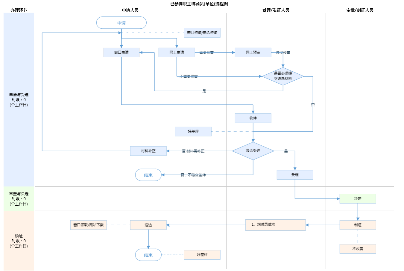
通过北京市企业登记e窗通服务平台、北京市社会保险网上服务平台、北京医保公共服务平台、北京市医(社)保服务窗口四种途径进行办理。 (1)企业可通过北京市企业登记e 窗通服务平台,办理在京已参保职工(非机关事业)社保关系增、减员,提交成功后,即时办结。 (2)非企业登录北京市社会保险网上服务平台,进入北京市社会保险网上申报查询系统,通过“申报业务管理”模块按要求录入用人单位普通增、减员信息,成功提交并导入后即时办理完成(用人单位可通过“查询管理”中的“申报信息状态查询”查询是否导入成功)。 (3)登录北京医保公共服务平台, 通过“网上经办”中,选择【职工减员申报】【职工增员申报】功能,录入信息,提交成功后即时办结。 (4)在网上无法办理的可前往辖区的医(社)保服务窗口办理。用人单位登录北京市医疗保障局下载并安装“北京市社会保险信息系统企业管理子系统(普通单位版)”最新版程序,通过程序按要求录入已经参保职工社会关系转入个人信息或勾选减少缴纳社会保险费人员名单,保存并成功提交后生成报盘电子文件并打印《北京市社会保险参保人员增加表》或《北京市社会保险参保人员减少表》(加盖公章),携带以上申报资料及报盘文件至辖区医(社)保经办机构办事窗口为职工办理参保登记申请;经办窗口对以上材料审核无误后即时办理。
{"IS_GUIDE":"1","ONLINE_DECLARE_SYSTEM_MODE":"99","SERVICE_OBJCT":"","IS_CONSTRUCTION":"0","CL_SERVICE_TYPE":"","APP_CODE_ID":"","YESNO_CITY_UNICOM":"99","CROSS_AREA":"","ISSHOHCENTER":"","WECHAT_CODE_ID":"","FINANCIAL":"","LITTLEPROGRAM_CODE_NAME":"","CROSS_AREA_ALL":"","CROSS_PROVINCE":"","ALIAS_NAME":"[\"职工增减员\"]","EAR_DISABILITY_GRAD":"","LIB_DISABILITY_GRAD":"","SPEAK_DISABILITY_GRAD":"","REGISTER":"","ONLINE_HANDLING_DEPTH_STANDARD":"05","APPROVAL_TYPE":"1","MIND_DISABILITY_GRAD":"","ACCEPTSERVICE":"99","YWBLX_ID":"c67edd74-5469-4ac9-a562-620c771d97ad","ONLINE_DECLARE_SYSTEM_DEPT":"","CONSTRUCTION_EXPANSION":"0","EMPOWER":"0","EXEMPT_MATERIALS":"","LITTLEPROGRAM_CODE_ID":"","EYE_DISABILITY_GRAD":"","ISMONVEINCENTER":"0","BUSINESS_APPROVAL_DEPT":"北京市医疗保障局","ITEM_ATTRIBUTE":"01^04^05^11","CROSS_AREA_ATEXT":"","AGE":"","BGSYSTEM_APPROVAL_OTHER":"北京市医疗保险信息系统医保收缴子系统","WIT_DISABILITY_GRAD":"","WECHAT_CODE_NAME":"","DISABILITY_TYPE":"","IS_ENABLE_CERTIFICATE_SHARE":"0","ONLY_ID":"01184399-db42-43c8-a769-1b62e2312d2c","YES_NO_OPEN":"1","BGSYSTEM_APPROVAL_NAME":"其他","APP_CODE_NAME":"","HOLDER":"","VERSION":"20241125"}
[{"ID":7781825,"TASKGUID":"9038fdd0-252d-4e10-96f9-c0b5787bc76e","T_ID":"33145425-c22b-4d6b-bf6f-d8f8d1d5dece","P_ID":"","NAME":"增员还是减员","NODE_LEVEL":1,"NODE_PATH":"/33145425-c22b-4d6b-bf6f-d8f8d1d5dece","CHILD_COUNT":2,"ORDER_NUM":1,"SERIAL_NUMBER":"1","CONDITION_ATTR":"01","IS_RADIO":"1","IS_SUPPORT":"1","SUMMARY":"1 增员还是减员\n\t1.1 增员\n\t1.2 减员","CD_TIME":"Nov 24, 2025 11:59:26 AM","CD_BATCH":"2025112400018","DISTRIBUTETAG":"all-data^non-investment^TE5645876457341574^110108000000^non-construction^11110000MB15003228^non-construction_expansion","DATAJSONTEXT":"{\"VERSION\":\"20220810\",\"TREE_TYPE\":\"\",\"CONSULTATION_QA\":\"\"}","parOrder":"","proOrder":"1","newOrderNum":"001","itemGuideConditionRelatedList":[]},{"ID":7781823,"TASKGUID":"9038fdd0-252d-4e10-96f9-c0b5787bc76e","T_ID":"00d58253-0a8e-482d-a86a-36c1663bb3a8","P_ID":"33145425-c22b-4d6b-bf6f-d8f8d1d5dece","NAME":"增员","NODE_LEVEL":2,"NODE_PATH":"/33145425-c22b-4d6b-bf6f-d8f8d1d5dece/00d58253-0a8e-482d-a86a-36c1663bb3a8","CHILD_COUNT":0,"ORDER_NUM":1,"SERIAL_NUMBER":"1.1","CONDITION_ATTR":"02","IS_RADIO":"","IS_SUPPORT":"","CD_TIME":"Nov 24, 2025 11:59:26 AM","CD_BATCH":"2025112400018","DISTRIBUTETAG":"all-data^non-investment^TE5645876457341574^110108000000^non-construction^11110000MB15003228^non-construction_expansion","DATAJSONTEXT":"{\"VERSION\":\"20220810\",\"TREE_TYPE\":\"\",\"CONSULTATION_QA\":\"\"}","parOrder":"","proOrder":"","newOrderNum":"001.001","itemGuideConditionRelatedList":[{"ID":26431815,"TASKGUID":"9038fdd0-252d-4e10-96f9-c0b5787bc76e","T_ID":"00d58253-0a8e-482d-a86a-36c1663bb3a8","G_ID":"bc5fd0ac-e269-485f-b8bb-a631a309e549","M_CODE":"100377","MATERIAL_ID":"2ab6c0fd-ccd3-496b-969d-f131e462f325","CD_TIME":"Nov 24, 2025 11:59:26 AM","CD_BATCH":"2025112400018","DISTRIBUTETAG":"all-data^non-investment^TE5645876457341574^110108000000^non-construction^11110000MB15003228^non-construction_expansion","DATAJSONTEXT":"{\"VERSION\":\"20210903\"}"}]},{"ID":7781824,"TASKGUID":"9038fdd0-252d-4e10-96f9-c0b5787bc76e","T_ID":"1a704da2-2f86-46e6-aa1b-d116fe5c6492","P_ID":"33145425-c22b-4d6b-bf6f-d8f8d1d5dece","NAME":"减员","NODE_LEVEL":2,"NODE_PATH":"/33145425-c22b-4d6b-bf6f-d8f8d1d5dece/1a704da2-2f86-46e6-aa1b-d116fe5c6492","CHILD_COUNT":0,"ORDER_NUM":2,"SERIAL_NUMBER":"1.2","CONDITION_ATTR":"02","IS_RADIO":"","IS_SUPPORT":"","CD_TIME":"Nov 24, 2025 11:59:26 AM","CD_BATCH":"2025112400018","DISTRIBUTETAG":"all-data^non-investment^TE5645876457341574^110108000000^non-construction^11110000MB15003228^non-construction_expansion","DATAJSONTEXT":"{\"VERSION\":\"20220810\",\"TREE_TYPE\":\"\",\"CONSULTATION_QA\":\"\"}","parOrder":"","proOrder":"","newOrderNum":"001.002","itemGuideConditionRelatedList":[{"ID":26431818,"TASKGUID":"9038fdd0-252d-4e10-96f9-c0b5787bc76e","T_ID":"1a704da2-2f86-46e6-aa1b-d116fe5c6492","G_ID":"31c6efbd-7a4d-4777-bdd6-7a8aee3d98d6","M_CODE":"202159","MATERIAL_ID":"cb62af06-7297-49a1-b536-1ff98333ec0c","CD_TIME":"Nov 24, 2025 11:59:26 AM","CD_BATCH":"2025112400018","DISTRIBUTETAG":"all-data^non-investment^TE5645876457341574^110108000000^non-construction^11110000MB15003228^non-construction_expansion","DATAJSONTEXT":"{\"VERSION\":\"20210903\"}"}]}]
2
2^3^4^5^6^9
http://rsj.beijing.gov.cn/csibiz

政务服务> 办事指南

已参保职工增减员(单位)

北京市

切换简洁版

  • 即办件

    办件类型

  • 0

    到现场次数

  • 0工作日

    法定办结时限

  • 0工作日

    承诺办结时限

好差评

5.0

办件承诺办结时限说明:(承诺时限为办理流程中“审查与决定”环节的计时时限)

办件承诺办结时限说明:

(承诺时限为办理流程中“审查与决定”环节的计时时限)

基本信息

实施主体 北京市海淀区医疗保障局 服务对象
事项类型 公共服务 办理形式
受理条件 通过北京市企业登记e窗通服务平台、北京市社会保险网上服务平台、北京医保公共服务平台、北京市医(社)保服务窗口四种途径进行办理。 (1)企业可通过北京市企业登记e 窗通服务平台,办理在京已参保职工(非机关事业)社保关系增、减员,提交成功后,即时办结。 (2)非企业登录北京市社会保险网上服务平台,进入北京市社会保险网上申报查询系统,通过“申报业务管理”模块按要求录入用人单位普通增、减员信息,成功提交并导入后即时办理完成(用人单位可通过“查询管理”中的“申报信息状态查询”查询是否导入成功)。 (3)登录北京医保公共服务平台, 通过“网上经办”中,选择【职工减员申报】【职工增员申报】功能,录入信息,提交成功后即时办结。 (4)在网上无法办理的可前往辖区的医(社)保服务窗口办理。用人单位登录北京市医疗保障局下载并安装“北京市社会保险信息系统企业管理子系统(普通单位版)”最新版程序,通过程序按要求录入已经参保职工社会关系转入个人信息或勾选减少缴纳社会保险费人员名单,保存并成功提交后生成报盘电子文件并打印《北京市社会保险参保人员增加表》或《北京市社会保险参保人员减少表》(加盖公章),携带以上申报资料及报盘文件至辖区医(社)保经办机构办事窗口为职工办理参保登记申请;经办窗口对以上材料审核无误后即时办理。
办理时间 海淀区政务服务中心(上地办公区):法定工作日: 上午: 09:00 - 12:00; 下午: 13:30 - 17:00; (延时服务时间: 工作日上午08:30 - 09:00; 中午12:00 - 13:30; 下午17:00 - 17:30; 周六上午08:30 - 12:30; ); 海淀区政务服务中心人力社保万寿路分中心:工作日上午09:00-12:00,下午13:30-17:00 ( 延时服务时间:工作日早8:30-9:00,中午12:00-13:30,下午17:00-17:30); 查看详情
办理地点 海淀区政务服务中心(上地办公区):北京市海淀区东北旺南路甲29号四层东厅综合窗口; 海淀区政务服务中心人力社保万寿路分中心:北京市海淀区万寿路西街2号文博大厦二层二层综合窗口; 查看详情
咨询方式

咨询电话:

(010)68940680【展开】

咨询窗口地址:

(1)北京市海淀区政务服务中心人力社保分中心(社会保险服务专区):北京市海淀区西四环北路73号中关村人才发展中心南区一层综合窗口、二层综合窗口;(2)北京市海淀区政务服务中心:北京市海淀区东北旺南路29号四层东厅综合窗口;(3)北京市海淀区政务服务中心人力社保万寿路分中心:北京市海淀区万寿路西街2号文博大厦(寰岛博雅大酒店)二层综合窗口;(4)各街镇受理该项的地点详见各街镇办事指南【展开】

投诉监督方式
基本编码 112041044005 事项编码 TE56458764573415743112041044005
业务办理项编码 TE5645876457341574311204104400502 进驻大厅类型
权力来源 法定本级行使 网上支付
所属机构 北京市海淀区医疗保障局 委托部门 北京市医疗保障局
联办机构 实施主体性质 法定机关
办理进程查询途径
行使层级 区级 运行系统 市级自建(垂管)
物流快递 办理方式 自办件
预约办理 数量限制 无数量限制
中介服务 权限划分
通办范围 特殊程序
行使内容
显示更多

请选择情形:

提示:通过情形选择可引导出您办理该事项所需的材料,若要查看全部材料,请点击"查看全部材料"

查看全部材料 情形引导

收起
我选好了重选条件

序号 材料名称 材料来源 材料
必要性
数量要求 介质要求 表格及样例
下载
受理标准 提供材料
依据
其他要求
申请材料总要求通过e窗通和社保网上服务平台办理的,无需提供材料。
序号 材料名称 材料来源 材料
必要性
数量要求 介质要求 表格及样例
下载
受理标准 提供材料
依据
其他要求
申请材料总要求通过e窗通和社保网上服务平台办理的,无需提供材料。
显示更多

指南分享