外省市人员夫妻投靠、老人投靠子女、子女投靠父母进京入非农业户口
到现场1次


北京市公安局海淀分局双泉堡派出所:全天: 全天: 上午9:00-12:00,下午14:00-17:30;北京市公安局海淀分局永定路派出所:全天: 全天: 上午9:00-12:00,下午14:00-17:30
查看详情
投诉监督电话:(010)12345自然人
承诺件
11110000000028935M3000109147002
行政许可
上级下放
无
全国
市级自建(垂管)

办理信息
初审件
35(工作日)
35(工作日)
无
不收费
否
否
无
窗口办理
无

实施主体信息
北京市公安局海淀分局
北京市公安局海淀分局
法定机关
区级
无

申请与受理
办理步骤:受理
办理时限:5个工作日
审查标准:一、外省市农业户口或无业人员夫妻投靠受理条件:
1、申请人年满45周岁,且结婚满10年;
2、申请人年满46周岁,不满55周岁,结婚应满5年;申请人年满55周岁以上,结婚应满2年;
3、随迁子女系18周岁以下未成年子女,且符合我市计划生育有关政策,随迁独生子女的年龄不能超过25周岁,且未婚、未就业(独生子女指原配夫妻婚后生育的子女);
4、被投靠人系本市非农业户口。
二、残疾人员夫妻投靠受理条件:
1、申请人年满35周岁,且结婚满10年;
2、申请人年满40周岁,结婚应满5年;
3、申请人或被投靠人为残疾人(残疾指生活难以自理,患有久治未愈的疾病,饮食起居需要人扶助;武疯子一般不予受理)。
三、离休、退休人员夫妻投靠受理条件:
1、干部男满60周岁,女满55周岁;工人男满55周岁,女满50周岁;
2、特殊工种,男满50周岁,女满45周岁;
3、在外省市工作,且已达到离、退休年龄,并办理了离、退休手续;
4、随迁子女系18周岁以下未成年子女,且符合我市计划生育政策;随迁独生子女的年龄不能超过25周岁,且未婚、未就业(独生子女指原配夫妻婚后生育的子女);
5、再婚人员投靠的,结婚时间、年龄参照夫妻投靠入非农业户条件办理。
四、离退休老人投靠子女受理条件:
1、夫妻均达到离、退休年龄并同时提出申请(干部男满60周岁,女满55周岁;工人男满55周岁,女满50周岁);
2、申请人已达到离休、退休年龄,并办理离、退休手续;
3、申请人外省、市(县)无子女;
4、夫妻二人均系北京调往青藏高原地区(青海省、西藏自治区)工作,现一方因病提前退休的;
5、申请人夫妻一方原系本市家庭常住户口,因工作调动或毕业分配等原因到外省市工作,已办理离、退休手续,且一名子女户口在京;
6、原在本市工作,退休后子女接班顶替,户口由京迁出,要求返京投靠子女的,由京迁出一方年龄须超过70周岁。
五、无业老人投靠子女受理条件:
1、申请人男性年满60周岁,女性年满55周岁(夫妻双方同时申请);
2、申请人外省、市(县)无子女;
3、被投靠人为本市非农业户口。
六、子女投靠父母受理条件:
1、申请人为未满18周岁的未成年人,且符合本市计划生育政策;
2、申请人已经在外地随父或母入户;
3、父、母一方为本市非农业户口;
4、父、母一方再婚后户口进京、更改子女抚养关系后要求投靠入户的,改判子女抚养关系需满2年以上(更改抚养关系时间以公证书或法院判决书时间为准)。
(来源:《北京市公安局关于印发户口审批工作规范的通知》京公人管字〔2006〕716号第一部分)
七、材料齐全,填写完整;
八、提交的证照证件或者批复文件齐全完整,如提交复印件,应完整清晰并与原件一致;
九、申请材料或所载基本信息与提交的证照证件或批复文件所载内容一致;
十、申请材料按要求签字、盖章,且签章内容与申请材料所载内容、提交的证照证件或批复文件所载内容一致。
办理结果:证件齐全,受理。
审查与决定
办理步骤:决定
办理时限:35个工作日
审查标准:一、外省市农业户口或无业人员夫妻投靠受理条件:
1、申请人年满45周岁,且结婚满10年;
2、申请人年满46周岁,不满55周岁,结婚应满5年;申请人年满55周岁以上,结婚应满2年;
3、随迁子女系18周岁以下未成年子女,且符合我市计划生育有关政策,随迁独生子女的年龄不能超过25周岁,且未婚、未就业(独生子女指原配夫妻婚后生育的子女);
4、被投靠人系本市非农业户口。
二、残疾人员夫妻投靠受理条件:
1、申请人年满35周岁,且结婚满10年;
2、申请人年满40周岁,结婚应满5年;
3、申请人或被投靠人为残疾人(残疾指生活难以自理,患有久治未愈的疾病,饮食起居需要人扶助;武疯子一般不予受理)。
三、离休、退休人员夫妻投靠受理条件:
1、干部男满60周岁,女满55周岁;工人男满55周岁,女满50周岁;
2、特殊工种,男满50周岁,女满45周岁;
3、在外省市工作,且已达到离、退休年龄,并办理了离、退休手续;
4、随迁子女系18周岁以下未成年子女,且符合我市计划生育政策;随迁独生子女的年龄不能超过25周岁,且未婚、未就业(独生子女指原配夫妻婚后生育的子女);
5、再婚人员投靠的,结婚时间、年龄参照夫妻投靠入非农业户条件办理。
四、离退休老人投靠子女受理条件:
1、夫妻均达到离、退休年龄并同时提出申请(干部男满60周岁,女满55周岁;工人男满55周岁,女满50周岁);
2、申请人已达到离休、退休年龄,并办理离、退休手续;
3、申请人外省、市(县)无子女;
4、夫妻二人均系北京调往青藏高原地区(青海省、西藏自治区)工作,现一方因病提前退休的;
5、申请人夫妻一方原系本市家庭常住户口,因工作调动或毕业分配等原因到外省市工作,已办理离、退休手续,且一名子女户口在京;
6、原在本市工作,退休后子女接班顶替,户口由京迁出,要求返京投靠子女的,由京迁出一方年龄须超过70周岁。
五、无业老人投靠子女受理条件:
1、申请人男性年满60周岁,女性年满55周岁(夫妻双方同时申请);
2、申请人外省、市(县)无子女;
3、被投靠人为本市非农业户口。
六、子女投靠父母受理条件:
1、申请人为未满18周岁的未成年人,且符合本市计划生育政策;
2、申请人已经在外地随父或母入户;
3、父、母一方为本市非农业户口;
4、父、母一方再婚后户口进京、更改子女抚养关系后要求投靠入户的,改判子女抚养关系需满2年以上(更改抚养关系时间以公证书或法院判决书时间为准)。
(来源:《北京市公安局关于印发户口审批工作规范的通知》京公人管字〔2006〕716号第一部分)
七、材料齐全,填写完整;
八、提交的证照证件或者批复文件齐全完整,如提交复印件,应完整清晰并与原件一致;
九、申请材料或所载基本信息与提交的证照证件或批复文件所载内容一致;
十、申请材料按要求签字、盖章,且签章内容与申请材料所载内容、提交的证照证件或批复文件所载内容一致。
办理结果:审核通过,发放准予迁入证明。
颁证与送达
办理步骤:发证
办理时限:10个工作日
结果名称:
1、准予迁入证明
送达方式:
窗口领取
一、外省市农业户口或无业人员夫妻投靠须提供的证件材料
(一)、入户申请书
材料来源:申请人自备
材料必要性:必要
数量要求:原件1份
介质要求:文本类;纸质
其他要求:申请人与被投靠人同时签名
申请人1寸免冠同版证件照
材料来源:申请人自备
材料必要性:必要
数量要求:原件2份
介质要求:其他;纸质
其他要求:
随迁人1寸免冠同版证件照
材料来源:申请人自备
材料必要性:必要
数量要求:原件2份
介质要求:其他;纸质
其他要求:
(二)、申请人的中华人民共和国居民身份证
材料来源:政府部门核发
材料必要性:必要
数量要求:原件1份(原件仅供查验)
介质要求:结果文书类;纸质
其他要求:
申请人的居民户口簿
材料来源:政府部门核发
材料必要性:必要
数量要求:原件1份(原件仅供查验)
介质要求:结果文书类;纸质
其他要求:
随迁人的中华人民共和国居民身份证
材料来源:政府部门核发
材料必要性:必要
数量要求:原件1份(原件仅供查验)
介质要求:结果文书类;纸质
其他要求:
随迁人的居民户口簿
材料来源:政府部门核发
材料必要性:必要
数量要求:原件1份(原件仅供查验)
介质要求:结果文书类;纸质
其他要求:
被投靠人的中华人民共和国居民身份证
材料来源:政府部门核发
材料必要性:必要
数量要求:原件1份(原件仅供查验)
介质要求:结果文书类;纸质
其他要求:
被投靠人的居民户口簿
材料来源:政府部门核发
材料必要性:必要
数量要求:原件1份(原件仅供查验)
介质要求:结果文书类;纸质
其他要求:
(三)、被投靠人的结婚证书
材料来源:政府部门核发
材料必要性:必要
数量要求:原件1份(原件仅供查验)
介质要求:结果文书类;纸质
其他要求:
(四)、申请人、被投靠人本人或其直系亲属的房产证
材料来源:申请人自备
材料必要性:必要
数量要求:原件1份
介质要求:文本类;纸质
其他要求:
(五)申请人为外省市居民户口的
(六)离婚人员
1、离婚证书
材料来源:政府部门核发
材料必要性:必要
数量要求:正本原件1份(正本原件仅供查验)
介质要求:结果文书类;纸质
其他要求:
(七)随迁人如系独生子女
1、独生子女父母光荣证
材料来源:政府部门核发
材料必要性:必要
数量要求:正本原件1份(正本原件仅供查验)
介质要求:结果文书类;纸质
其他要求:
(八)随迁人如系二胎以上(包括二胎)子女
1、亲子鉴定书
材料来源:中介机构或法定机构产生
材料必要性:必要
数量要求:原件1份(原件仅供查验)
介质要求:文本类;纸质
其他要求:
(九)随迁25周岁以下的独生子女
1、经公证的未婚声明
材料来源:申请人自备
材料必要性:必要
数量要求:原件1份(原件仅供查验)
介质要求:文本类;纸质
其他要求:
二、残疾人员夫妻投靠(申请人为外省市农业户口或无业人员)需提供的证件材料
(一)、入户申请书
材料来源:申请人自备
材料必要性:必要
数量要求:原件1份
介质要求:文本类;纸质
其他要求:申请人与被投靠人同时签名
申请人1寸免冠同版证件照
材料来源:申请人自备
材料必要性:必要
数量要求:原件2份
介质要求:其他;纸质
其他要求:
随迁人1寸免冠同版证件照
材料来源:申请人自备
材料必要性:必要
数量要求:原件2份
介质要求:其他;纸质
其他要求:
(二)、申请人的中华人民共和国居民身份证
材料来源:政府部门核发
材料必要性:必要
数量要求:原件1份(原件仅供查验)
介质要求:结果文书类;纸质
其他要求:
申请人的居民户口簿
材料来源:政府部门核发
材料必要性:必要
数量要求:原件1份(原件仅供查验)
介质要求:结果文书类;纸质
其他要求:
随迁人的中华人民共和国居民身份证
材料来源:政府部门核发
材料必要性:必要
数量要求:原件1份(原件仅供查验)
介质要求:结果文书类;纸质
其他要求:
随迁人的居民户口簿
材料来源:政府部门核发
材料必要性:必要
数量要求:原件1份(原件仅供查验)
介质要求:结果文书类;纸质
其他要求:
被投靠人的中华人民共和国居民身份证
材料来源:政府部门核发
材料必要性:必要
数量要求:原件1份(原件仅供查验)
介质要求:结果文书类;纸质
其他要求:
被投靠人的居民户口簿
材料来源:政府部门核发
材料必要性:必要
数量要求:原件1份(原件仅供查验)
介质要求:结果文书类;纸质
其他要求:
(三)、被投靠人的结婚证书
材料来源:政府部门核发
材料必要性:必要
数量要求:原件1份(原件仅供查验)
介质要求:结果文书类;纸质
其他要求:
(四)、申请人、被投靠人本人或其直系亲属的房产证
材料来源:申请人自备
材料必要性:必要
数量要求:原件1份(原件仅供查验)
介质要求:文本类;纸质
其他要求:
(五)、残疾一方的中华人民共和国残疾人证
材料来源:政府部门核发
材料必要性:必要
数量要求:原件1份(原件仅供查验)
介质要求:结果文书类;纸质
其他要求:
(六)随迁人如系独生子女
1、独生子女父母光荣证
材料来源:政府部门核发
材料必要性:必要
数量要求:正本原件1份(正本原件仅供查验)
介质要求:结果文书类;纸质
其他要求:
(七)随迁人如系二胎以上(包括二胎)子女
1、亲子鉴定书
材料来源:中介机构或法定机构产生
材料必要性:必要
数量要求:原件1份(原件仅供查验)
介质要求:文本类;纸质
其他要求:
(八)随迁25周岁以下的独生子女
1、经公证的未婚声明
材料来源:申请人自备
材料必要性:必要
数量要求:原件1份
介质要求:文本类;纸质
其他要求:
(九)申请人为外省市非农业户口的
(十)离婚人员
1、离婚证书
材料来源:政府部门核发
材料必要性:必要
数量要求:原件1份(原件仅供查验)
介质要求:结果文书类;纸质
其他要求:
三、离休、退休人员夫妻投靠须提供的证件材料
(一)、入户申请书
材料来源:申请人自备
材料必要性:必要
数量要求:原件1份
介质要求:文本类;纸质
其他要求:申请人与被投靠人同时签名
申请人1寸免冠同版证件照
材料来源:申请人自备
材料必要性:必要
数量要求:原件2份
介质要求:其他;纸质
其他要求:
随迁人1寸免冠同版证件照
材料来源:申请人自备
材料必要性:必要
数量要求:原件2份
介质要求:其他;纸质
其他要求:
(二)、申请人的中华人民共和国居民身份证
材料来源:政府部门核发
材料必要性:必要
数量要求:原件1份(原件仅供查验)
介质要求:结果文书类;纸质
其他要求:
申请人的居民户口簿
材料来源:政府部门核发
材料必要性:必要
数量要求:原件1份(原件仅供查验)
介质要求:结果文书类;纸质
其他要求:
被投靠人的中华人民共和国居民身份证
材料来源:政府部门核发
材料必要性:必要
数量要求:原件1份(原件仅供查验)
介质要求:结果文书类;纸质
其他要求:
被投靠人的居民户口簿
材料来源:政府部门核发
材料必要性:必要
数量要求:原件1份(原件仅供查验)
介质要求:结果文书类;纸质
其他要求:
(四)、被投靠人的结婚证书
材料来源:政府部门核发
材料必要性:必要
数量要求:原件1份(原件仅供查验)
介质要求:结果文书类;纸质
其他要求:
(五)、申请人、被投靠人本人或其直系亲属的房产证
材料来源:申请人自备
材料必要性:必要
数量要求:原件1份(原件仅供查验)
介质要求:文本类;纸质
其他要求:
(六)随迁25周岁以下独生子女
1、经公证的未婚声明
材料来源:申请人自备
材料必要性:必要
数量要求:原件1份
介质要求:文本类;纸质
其他要求:
(七)离婚人员
1、离婚证书
材料来源:政府部门核发
材料必要性:必要
数量要求:原件1份(原件仅供查验)
介质要求:结果文书类;纸质
其他要求:
(八)申请人从事特殊工种退休的
1、特殊工种退休审批表
材料来源:政府部门核发
材料必要性:必要
数量要求:正本原件1份(正本原件仅供查验)
介质要求:结果文书类;纸质
其他要求:
四、离退休老人投靠子女须提供的证件材料
(一)、入户申请书
材料来源:申请人自备
材料必要性:必要
数量要求:原件1份
介质要求:文本类;纸质
其他要求:申请人与被投靠人同时签名
申请人1寸免冠同版证件照
材料来源:申请人自备
材料必要性:必要
数量要求:原件2份
介质要求:其他;纸质
其他要求:
(二)、申请人的中华人民共和国居民身份证
材料来源:政府部门核发
材料必要性:必要
数量要求:原件1份(原件仅供查验)
介质要求:结果文书类;纸质
其他要求:
申请人的居民户口簿
材料来源:政府部门核发
材料必要性:必要
数量要求:原件1份(原件仅供查验)
介质要求:结果文书类;纸质
其他要求:
被投靠人的中华人民共和国居民身份证
材料来源:政府部门核发
材料必要性:必要
数量要求:原件1份(原件仅供查验)
介质要求:结果文书类;纸质
其他要求:
被投靠人的居民户口簿
材料来源:政府部门核发
材料必要性:必要
数量要求:原件1份(原件仅供查验)
介质要求:结果文书类;纸质
其他要求:
被投靠人单位人事部门盖章的查档履历
材料来源:中介机构或法定机构产生
材料必要性:必要
数量要求:复印件1份
介质要求:文本类;纸质
其他要求:
(五)、申请人、被投靠人本人或其直系亲属的房产证
材料来源:申请人自备
材料必要性:必要
数量要求:原件1份(原件仅供查验)
介质要求:文本类;纸质
其他要求:
(六)独身老人投靠子女须
1、未再婚告知承诺书
材料来源:申请人自备
材料必要性:必要
数量要求:原件1份
介质要求:文本类;纸质
其他要求:
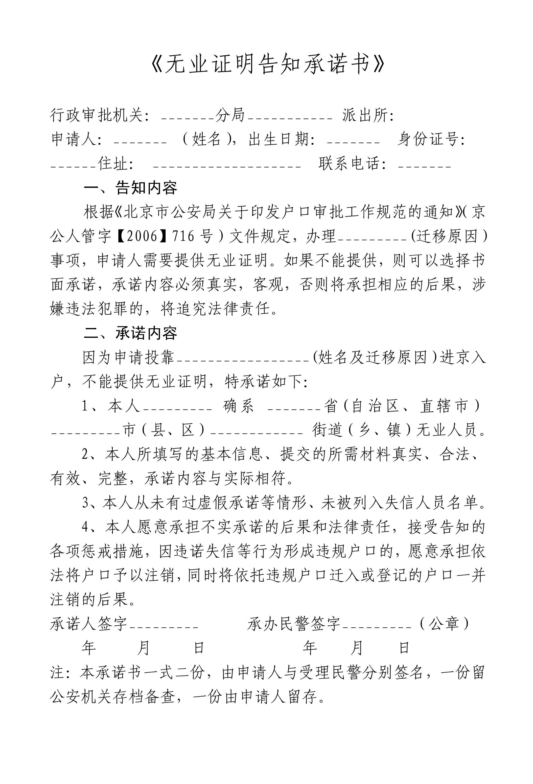
五、无业老人投靠子女在京入非农户须提供的证件材料
(一)、入户申请书
材料来源:申请人自备
材料必要性:必要
数量要求:原件1份
介质要求:文本类;纸质
其他要求:申请人与被投靠人同时签名
申请人1寸免冠同版证件照
材料来源:申请人自备
材料必要性:必要
数量要求:原件2份
介质要求:其他;纸质
其他要求:
(二)、申请人的中华人民共和国居民身份证
材料来源:政府部门核发
材料必要性:必要
数量要求:原件1份(原件仅供查验)
介质要求:结果文书类;纸质
其他要求:
申请人的居民户口簿
材料来源:政府部门核发
材料必要性:必要
数量要求:原件1份(原件仅供查验)
介质要求:结果文书类;纸质
其他要求:
被投靠人的中华人民共和国居民身份证
材料来源:政府部门核发
材料必要性:必要
数量要求:原件1份(原件仅供查验)
介质要求:结果文书类;纸质
其他要求:
被投靠人的居民户口簿
材料来源:政府部门核发
材料必要性:必要
数量要求:原件1份(原件仅供查验)
介质要求:结果文书类;纸质
其他要求:
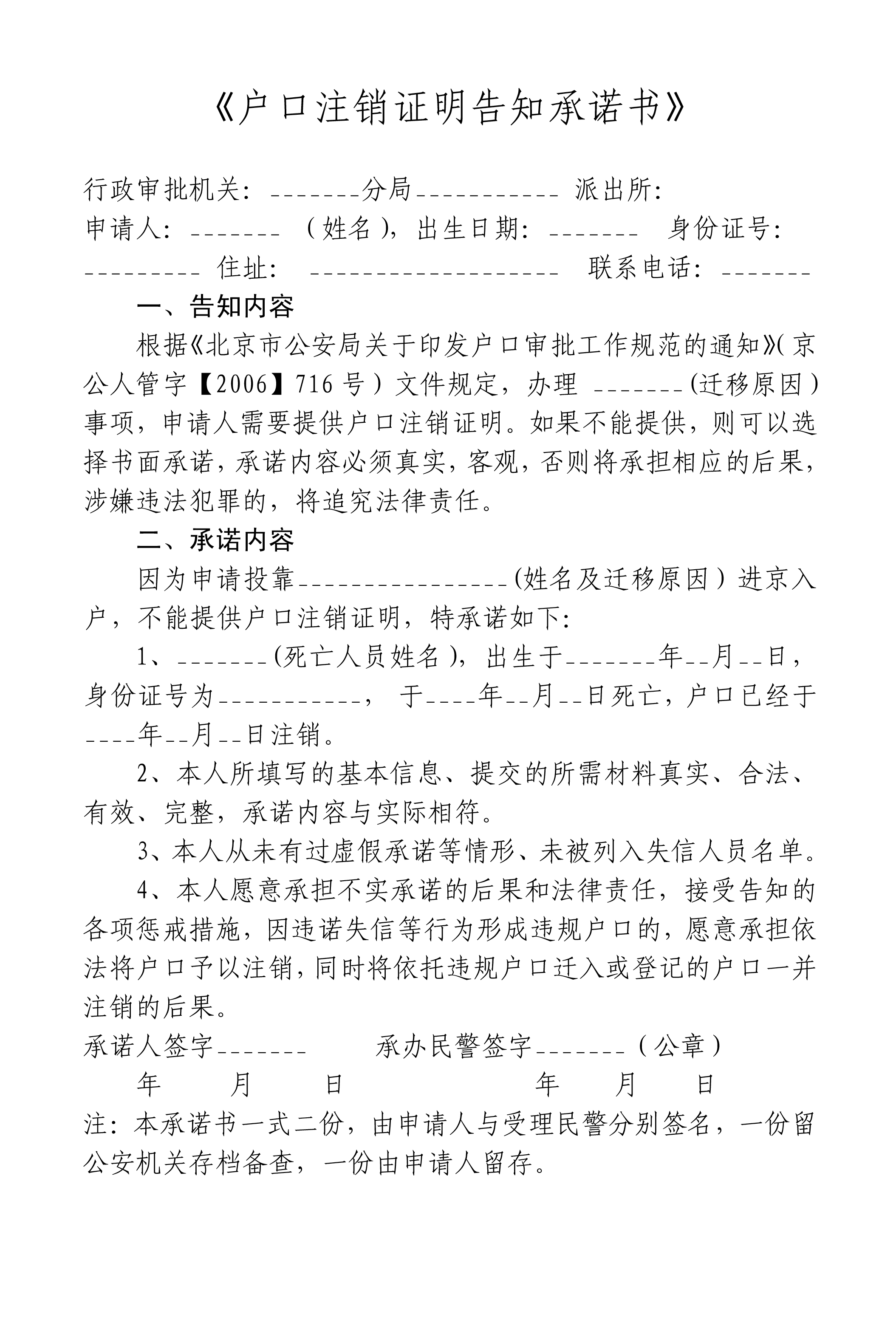
(三)申请人外省市子女死亡的
1、居民死亡医学(推断)书
材料来源:中介机构或法定机构产生
材料必要性:必要
数量要求:原件1份(原件仅供查验)
介质要求:文本类;纸质
其他要求:
(四)、申请人、被投靠人本人或其直系亲属的房产证
材料来源:申请人自备
材料必要性:必要
数量要求:原件1份(原件仅供查验)
介质要求:文本类;纸质
其他要求:
被投靠人单位人事部门盖章的查档履历
材料来源:中介机构或法定机构产生
材料必要性:必要
数量要求:复印件1份
介质要求:文本类;纸质
其他要求:
(六)独身老人投靠子女须
1、未再婚告知承诺书
材料来源:申请人自备
材料必要性:必要
数量要求:原件1份
介质要求:文本类;纸质
其他要求:
六、子女投靠父母在京入非农户须提供的证件材料
(一)、入户申请书
材料来源:申请人自备
材料必要性:必要
数量要求:原件1份
介质要求:文本类;纸质
其他要求:父母同时签名
申请人1寸免冠同版证件照
材料来源:申请人自备
材料必要性:必要
数量要求:原件2份
介质要求:其他;纸质
其他要求:
(二)、申请人的中华人民共和国居民身份证
材料来源:政府部门核发
材料必要性:必要
数量要求:原件1份(原件仅供查验)
介质要求:结果文书类;纸质
其他要求:
申请人的居民户口簿
材料来源:政府部门核发
材料必要性:必要
数量要求:原件1份(原件仅供查验)
介质要求:结果文书类;纸质
其他要求:
父亲的中华人民共和国居民身份证
材料来源:政府部门核发
材料必要性:必要
数量要求:原件1份(原件仅供查验)
介质要求:结果文书类;纸质
其他要求:
父亲的居民户口簿
材料来源:政府部门核发
材料必要性:必要
数量要求:原件1份(原件仅供查验)
介质要求:结果文书类;纸质
其他要求:
母亲的中华人民共和国居民身份证
材料来源:政府部门核发
材料必要性:必要
数量要求:原件1份(原件仅供查验)
介质要求:结果文书类;纸质
其他要求:
母亲的居民户口簿
材料来源:政府部门核发
材料必要性:必要
数量要求:原件1份(原件仅供查验)
介质要求:结果文书类;纸质
其他要求:
(三)出生材料
1在国内大陆生育的子女
申请人的《出生医学证明》
材料来源:中介机构或法定机构产生
材料必要性:必要
数量要求:原件1份(原件仅供查验)
介质要求:文本类;纸质
其他要求:
2在国外生育或在港澳台生育的子女
出生医学材料中文译本
材料来源:中介机构或法定机构产生
材料必要性:必要
数量要求:原件1份(原件仅供查验)
介质要求:文本类;纸质
其他要求:
出入境证件
材料来源:政府部门核发
材料必要性:必要
数量要求:正本原件1份(正本原件仅供查验)
介质要求:结果文书类;纸质
其他要求:
(四)、父、母的结婚证书
材料来源:政府部门核发
材料必要性:必要
数量要求:正本原件1份(正本原件仅供查验)
介质要求:结果文书类;纸质
其他要求:
(五)、单位人事部门或街道、乡(镇)出具的婚姻及生育子女情况说明
材料来源:政府部门核发
材料必要性:必要
数量要求:原件1份
介质要求:文本类;纸质
其他要求:
(六)房产及入户材料
1入家庭户口
房产证(属于申请人父母或其直系亲属的合法住房)
材料来源:申请人自备
材料必要性:必要
数量要求:原件1份(原件仅供查验)
介质要求:文本类;纸质
其他要求:
2入集体户口
单位同意入户情况说明
材料来源:申请人自备
材料必要性:必要
数量要求:原件1份
介质要求:文本类;纸质
其他要求:
区级公共集体户户内人员履责承诺书
材料来源:政府部门核发
材料必要性:必要
数量要求:原件1份
介质要求:文本类;纸质
其他要求:按照《北京市设立区级公共集体户工作方案》及区公共集体户档案管理要求,办理区级公共集体户内人员落户手续,需由用人单位管理员(户主)及本人共同到场,需提供《区级公共集体户户内人员履责承诺书》。
(七)父母离异的
1、离婚证书
材料来源:政府部门核发
材料必要性:必要
数量要求:正本原件1份(正本原件仅供查验)
介质要求:结果文书类;纸质
其他要求:
(八)申请人系独生子女
1、独生子女父母光荣证
材料来源:政府部门核发
材料必要性:必要
数量要求:正本原件1份(正本原件仅供查验)
介质要求:结果文书类;纸质
其他要求:
(九)非婚生育及二胎以上(包括二胎)子女
1、亲子鉴定书
材料来源:中介机构或法定机构产生
材料必要性:必要
数量要求:原件1份(原件仅供查验)
介质要求:文本类;纸质
其他要求:
2非婚生育子女另须
法院判决书
材料来源:中介机构或法定机构产生
材料必要性:必要
数量要求:原件1份(原件仅供查验)
介质要求:文本类;纸质
其他要求:
(十)父、母因工作调动、军人复员转业等情况进京的,进京时隐瞒婚育状况,父、母进京需满5年以上
1、父、母对隐瞒婚姻或子女情况的书面认识
材料来源:申请人自备
材料必要性:必要
数量要求:原件1份
介质要求:文本类;纸质
其他要求:
申请材料总要求:
不收费
【法律】中华人民共和国户口登记条例
制定机关:
全国人民代表大会常务委员会
依据名称:
发布号令(文号):
1958年1月9日第一届全国人民代表大会常务委员会第九十一次会议通过,1958年1月9日中华人民共和国主席令公布,自公布之日起施行
法条(具体规定)内容:
第三条:户口登记工作,由各级公安机关主管。 第十条:公民迁出本户口管辖区,由本人或者户主在迁出前向户口登记机关申报迁出登记,领取迁移证件,注销户口。公民由农村迁往城市,必须持有城市劳动部门的录用证明,学校的录取证明,或者城市户口登记机关的准予迁入的证明,向常住地户口登记机关申请办理迁出手续。公民迁往边防地区,必须经过常住地县、市、市辖区公安机关批准。
1.问:需要现场提交材料吗?
答:需要
服务评价
