3
10
11110000000057840H
北京市海淀区市场监督管理局
第二类医疗器械经营备案凭证变更
11110000000057840H311104601600002
11110000000057840H3111046016000
0
d3ce01eb-a24a-45fc-921e-d07bbd1e3f48
6ac0c827-50a8-49c0-a907-7071b110ccac
3
10
海淀区市场监管局
110108000000
北京市海淀区市场监督管理局
海淀区政务服务中心(上地办公区):全天: 工作日:8:30-17:30 (工作日8:30-9:00,17:00-17:30需预约);周六8:30-12:30(法定节假日除外)需预约;
海淀区政务服务中心(上地办公区):北京市海淀区东北旺南路甲29号二层西侧61至67窗口;
第三十条 从事第二类医疗器械经营的,由经营企业向所在地设区的市级人民政府食品药品监督管理部门备案并提交其符合本条例第二十九条规定条件的证明资料。(来源:《医疗器械监管管理条例》)1.备案材料应完整、清晰,要求签字的须签字,逐份加盖企业公章,使用A4纸打印或复印,按照材料顺序装订成册并附有目录; 2.凡备案材料需提交复印件的,申请人须在复印件上注明日期并加盖企业公章; 3.《第二类医疗器械经营备案表》应有法定代表人签字并加盖企业公章; 4.《第二类医疗器械经营备案表》所填写项目应齐全、准确,填写内容应符合以下要求: (1)“经营场所面积、库房面积”应符合《北京市医疗器械经营监督管理办法实施细则》对相应经营范围的要求;(2)“经营方式”内“批发”、“零售”或“批零兼营”填写逻辑为三选一,另“为医疗器械注册人、备案人和经营企业专门提供运输、贮存服务”可在不选择其他三种经营方式的情况下单独勾选; 5.企业法定代表人、企业负责人、质量管理人员的身份证、学历或者职称证明(法定代表人、企业负责人如不能提供学历证明应提交书面说明)应齐全有效;复印件确认留存,原件退回; 6.同时申请第三类医疗器械经营许可和进行第二类医疗器械经营备案(变更)的,或者已经取得第三类医疗器械经营许可进行第二类医疗器械备案(变更)的,可以免予提交相应资料。
{"IS_GUIDE":"1","ONLINE_DECLARE_SYSTEM_MODE":"99","ITEM_REALITY_USELEVEL":"","SERVICE_OBJCT":"","IS_CONSTRUCTION":"0","CL_SERVICE_TYPE":"","APP_CODE_ID":"","YESNO_CITY_UNICOM":"0^1","CROSS_AREA":"","ISSHOHCENTER":"0","WECHAT_CODE_ID":"","FINANCIAL":"","LITTLEPROGRAM_CODE_NAME":"","CROSS_AREA_ALL":"","CROSS_PROVINCE":"","ALIAS_NAME":"[\"二类医疗器械经营备案变更\"]","EAR_DISABILITY_GRAD":"","LIB_DISABILITY_GRAD":"","SPEAK_DISABILITY_GRAD":"","REGISTER":"","ONLINE_HANDLING_DEPTH_STANDARD":"05","APPROVAL_TYPE":"1","MIND_DISABILITY_GRAD":"","ACCEPTSERVICE":"99","YWBLX_ID":"bbcbc922-5015-4c58-8e56-1abd33daaed5","ONLINE_DECLARE_SYSTEM_DEPT":"","CONSTRUCTION_EXPANSION":"0","EMPOWER":"0","EXEMPT_MATERIALS":"","LITTLEPROGRAM_CODE_ID":"","EYE_DISABILITY_GRAD":"","ISMONVEINCENTER":"0","DATA_FLAG":"","BUSINESS_APPROVAL_DEPT":"北京市药品监督管理局","POWER_NAME":"第二类医疗器械经营备案","ITEM_ATTRIBUTE":"01^04^05^06^11","CROSS_AREA_ATEXT":"","AGE":"","BGSYSTEM_APPROVAL_OTHER":"","WIT_DISABILITY_GRAD":"","WECHAT_CODE_NAME":"","POWER_CODE":"L4601000","DISABILITY_TYPE":"","IS_ENABLE_CERTIFICATE_SHARE":"0","POWER_ATTRIBUTE":"1","ONLY_ID":"22a75d90-81ed-11ea-8de7-fa163e4f9ad9","YES_NO_OPEN":"1","BGSYSTEM_APPROVAL_NAME":"北京市药品监督管理局审评审批系统","APP_CODE_NAME":"","HOLDER":"","VERSION":"20241125"}
[{"ID":8539333,"TASKGUID":"d3ce01eb-a24a-45fc-921e-d07bbd1e3f48","T_ID":"370531c6-a474-4d2e-9296-44f4dcc0c79f","P_ID":"","NAME":"属于以下哪种情形","NODE_LEVEL":1,"NODE_PATH":"/370531c6-a474-4d2e-9296-44f4dcc0c79f","CHILD_COUNT":5,"ORDER_NUM":1,"SERIAL_NUMBER":"1","CONDITION_ATTR":"01","IS_RADIO":"1","IS_SUPPORT":"1","SUMMARY":"1 属于以下哪种情形\n\t1.1 变更经营方式\n\t1.2 变更法定代表人\n\t1.3 变更企业负责人\n\t1.4 变更经营场所、住所\n\t1.5 变更库房地址","CD_TIME":"Apr 20, 2026 7:51:58 PM","CD_BATCH":"2026042000036","DISTRIBUTETAG":"all-data^non-investment^11110000000057840H^110108000000^non-construction^111100000000271742^non-construction_expansion","DATAJSONTEXT":"{\"VERSION\":\"20220810\",\"TREE_TYPE\":\"\",\"CONSULTATION_QA\":\"\"}","parOrder":"","proOrder":"1","newOrderNum":"001","itemGuideConditionRelatedList":[]},{"ID":8539337,"TASKGUID":"d3ce01eb-a24a-45fc-921e-d07bbd1e3f48","T_ID":"b1365bd5-ec21-4abb-8dd1-e1bcd6d71294","P_ID":"370531c6-a474-4d2e-9296-44f4dcc0c79f","NAME":"变更经营方式","NODE_LEVEL":2,"NODE_PATH":"/370531c6-a474-4d2e-9296-44f4dcc0c79f/b1365bd5-ec21-4abb-8dd1-e1bcd6d71294","CHILD_COUNT":0,"ORDER_NUM":1,"SERIAL_NUMBER":"1.1","CONDITION_ATTR":"02","IS_RADIO":"","IS_SUPPORT":"","CD_TIME":"Apr 20, 2026 7:51:58 PM","CD_BATCH":"2026042000036","DISTRIBUTETAG":"all-data^non-investment^11110000000057840H^110108000000^non-construction^111100000000271742^non-construction_expansion","DATAJSONTEXT":"{\"VERSION\":\"20220810\",\"TREE_TYPE\":\"\",\"CONSULTATION_QA\":\"\"}","parOrder":"","proOrder":"","newOrderNum":"001.001","itemGuideConditionRelatedList":[{"ID":26990061,"TASKGUID":"d3ce01eb-a24a-45fc-921e-d07bbd1e3f48","T_ID":"b1365bd5-ec21-4abb-8dd1-e1bcd6d71294","G_ID":"90d42c03-2e05-4230-ba95-f3bbc0290e44","M_CODE":"207111","MATERIAL_ID":"b381c5e2-27d7-4830-a4dc-97ac9adf9144","CD_TIME":"Apr 20, 2026 7:51:58 PM","CD_BATCH":"2026042000036","DISTRIBUTETAG":"all-data^non-investment^11110000000057840H^110108000000^non-construction^111100000000271742^non-construction_expansion","DATAJSONTEXT":"{\"VERSION\":\"20210903\"}"}]},{"ID":8539335,"TASKGUID":"d3ce01eb-a24a-45fc-921e-d07bbd1e3f48","T_ID":"68270def-f4c7-4019-ab91-2a18b7bcd493","P_ID":"370531c6-a474-4d2e-9296-44f4dcc0c79f","NAME":"变更法定代表人","NODE_LEVEL":2,"NODE_PATH":"/370531c6-a474-4d2e-9296-44f4dcc0c79f/68270def-f4c7-4019-ab91-2a18b7bcd493","CHILD_COUNT":0,"ORDER_NUM":2,"SERIAL_NUMBER":"1.2","CONDITION_ATTR":"02","IS_RADIO":"","IS_SUPPORT":"","CD_TIME":"Apr 20, 2026 7:51:58 PM","CD_BATCH":"2026042000036","DISTRIBUTETAG":"all-data^non-investment^11110000000057840H^110108000000^non-construction^111100000000271742^non-construction_expansion","DATAJSONTEXT":"{\"VERSION\":\"20220810\",\"TREE_TYPE\":\"\",\"CONSULTATION_QA\":\"\"}","parOrder":"","proOrder":"","newOrderNum":"001.002","itemGuideConditionRelatedList":[{"ID":26990054,"TASKGUID":"d3ce01eb-a24a-45fc-921e-d07bbd1e3f48","T_ID":"68270def-f4c7-4019-ab91-2a18b7bcd493","G_ID":"181dd14f-aa72-40d9-b999-3d34d1c65c4d","M_CODE":"320006","MATERIAL_ID":"65520c31-5bea-4836-8e6c-9bb761e0b862","CD_TIME":"Apr 20, 2026 7:51:58 PM","CD_BATCH":"2026042000036","DISTRIBUTETAG":"all-data^non-investment^11110000000057840H^110108000000^non-construction^111100000000271742^non-construction_expansion","DATAJSONTEXT":"{\"VERSION\":\"20210903\"}"}]},{"ID":8539338,"TASKGUID":"d3ce01eb-a24a-45fc-921e-d07bbd1e3f48","T_ID":"b863a4ca-1236-4128-a5a8-cbb9328f48e5","P_ID":"370531c6-a474-4d2e-9296-44f4dcc0c79f","NAME":"变更企业负责人","NODE_LEVEL":2,"NODE_PATH":"/370531c6-a474-4d2e-9296-44f4dcc0c79f/b863a4ca-1236-4128-a5a8-cbb9328f48e5","CHILD_COUNT":0,"ORDER_NUM":3,"SERIAL_NUMBER":"1.3","CONDITION_ATTR":"02","IS_RADIO":"","IS_SUPPORT":"","CD_TIME":"Apr 20, 2026 7:51:58 PM","CD_BATCH":"2026042000036","DISTRIBUTETAG":"all-data^non-investment^11110000000057840H^110108000000^non-construction^111100000000271742^non-construction_expansion","DATAJSONTEXT":"{\"VERSION\":\"20220810\",\"TREE_TYPE\":\"\",\"CONSULTATION_QA\":\"\"}","parOrder":"","proOrder":"","newOrderNum":"001.003","itemGuideConditionRelatedList":[{"ID":26990050,"TASKGUID":"d3ce01eb-a24a-45fc-921e-d07bbd1e3f48","T_ID":"b863a4ca-1236-4128-a5a8-cbb9328f48e5","G_ID":"6c96bfe5-4211-46a4-8c88-7b9ab5863bf3","M_CODE":"320006","MATERIAL_ID":"46ec9b02-2743-4b6d-922b-8924495fd503","CD_TIME":"Apr 20, 2026 7:51:58 PM","CD_BATCH":"2026042000036","DISTRIBUTETAG":"all-data^non-investment^11110000000057840H^110108000000^non-construction^111100000000271742^non-construction_expansion","DATAJSONTEXT":"{\"VERSION\":\"20210903\"}"}]},{"ID":8539336,"TASKGUID":"d3ce01eb-a24a-45fc-921e-d07bbd1e3f48","T_ID":"78a619b2-f4d9-47b1-b6ad-a5e1e77b9cf9","P_ID":"370531c6-a474-4d2e-9296-44f4dcc0c79f","NAME":"变更经营场所、住所","NODE_LEVEL":2,"NODE_PATH":"/370531c6-a474-4d2e-9296-44f4dcc0c79f/78a619b2-f4d9-47b1-b6ad-a5e1e77b9cf9","CHILD_COUNT":0,"ORDER_NUM":4,"SERIAL_NUMBER":"1.4","CONDITION_ATTR":"02","IS_RADIO":"","IS_SUPPORT":"","CD_TIME":"Apr 20, 2026 7:51:58 PM","CD_BATCH":"2026042000036","DISTRIBUTETAG":"all-data^non-investment^11110000000057840H^110108000000^non-construction^111100000000271742^non-construction_expansion","DATAJSONTEXT":"{\"VERSION\":\"20220810\",\"TREE_TYPE\":\"\",\"CONSULTATION_QA\":\"\"}","parOrder":"","proOrder":"","newOrderNum":"001.004","itemGuideConditionRelatedList":[{"ID":26990051,"TASKGUID":"d3ce01eb-a24a-45fc-921e-d07bbd1e3f48","T_ID":"78a619b2-f4d9-47b1-b6ad-a5e1e77b9cf9","G_ID":"5f6b637c-b429-492c-83c1-6c9be0953c5b","M_CODE":"207109","MATERIAL_ID":"debbec25-2077-4416-9314-c031e4de863d","CD_TIME":"Apr 20, 2026 7:51:58 PM","CD_BATCH":"2026042000036","DISTRIBUTETAG":"all-data^non-investment^11110000000057840H^110108000000^non-construction^111100000000271742^non-construction_expansion","DATAJSONTEXT":"{\"VERSION\":\"20210903\"}"}]},{"ID":8539334,"TASKGUID":"d3ce01eb-a24a-45fc-921e-d07bbd1e3f48","T_ID":"3ff831d5-7def-4acf-86ae-bc2210a7df81","P_ID":"370531c6-a474-4d2e-9296-44f4dcc0c79f","NAME":"变更库房地址","NODE_LEVEL":2,"NODE_PATH":"/370531c6-a474-4d2e-9296-44f4dcc0c79f/3ff831d5-7def-4acf-86ae-bc2210a7df81","CHILD_COUNT":0,"ORDER_NUM":5,"SERIAL_NUMBER":"1.5","CONDITION_ATTR":"02","IS_RADIO":"","IS_SUPPORT":"","CD_TIME":"Apr 20, 2026 7:51:58 PM","CD_BATCH":"2026042000036","DISTRIBUTETAG":"all-data^non-investment^11110000000057840H^110108000000^non-construction^111100000000271742^non-construction_expansion","DATAJSONTEXT":"{\"VERSION\":\"20220810\",\"TREE_TYPE\":\"\",\"CONSULTATION_QA\":\"\"}","parOrder":"","proOrder":"","newOrderNum":"001.005","itemGuideConditionRelatedList":[{"ID":26990055,"TASKGUID":"d3ce01eb-a24a-45fc-921e-d07bbd1e3f48","T_ID":"3ff831d5-7def-4acf-86ae-bc2210a7df81","G_ID":"2638de83-8f9a-4e1a-8231-6210e1b6ef5c","M_CODE":"207110","MATERIAL_ID":"f494fe31-67f5-4793-97d3-f2a8657fb3a0","CD_TIME":"Apr 20, 2026 7:51:58 PM","CD_BATCH":"2026042000036","DISTRIBUTETAG":"all-data^non-investment^11110000000057840H^110108000000^non-construction^111100000000271742^non-construction_expansion","DATAJSONTEXT":"{\"VERSION\":\"20210903\"}"}]}]
2
2^9
https://yzt.beijing.gov.cn/am/oauth2/authorize?service=bjzwService&response_type=code&client_id=000027174_04&scope=cn+uid+idCardNumber+reserve3+extProperties+credenceClass&redirect_uri=http%3A%2F%2Fxzsp.yjj.beijing.gov.cn%3A8088%2Fssologin%3FmatterCode%3D11110000000057840H311104601600002

政务服务> 办事指南

第二类医疗器械经营备案凭证变更

北京市

切换简洁版

  • 即办件

    办件类型

  • 0

    到现场次数

  • 1工作日

    法定办结时限

  • 1工作日

    承诺办结时限

好差评

5.0

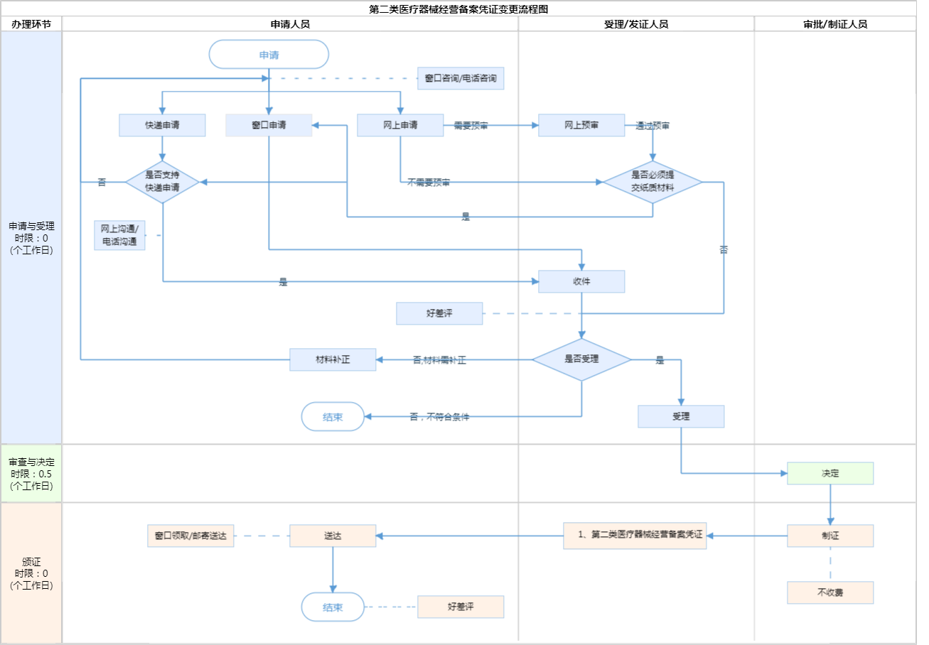
办件承诺办结时限说明:(承诺时限为办理流程中“审查与决定”环节的计时时限)

办件承诺办结时限说明:

(承诺时限为办理流程中“审查与决定”环节的计时时限)

基本信息

实施主体 北京市海淀区市场监督管理局 服务对象
事项类型 其他行政权力 办理形式
受理条件 第三十条 从事第二类医疗器械经营的,由经营企业向所在地设区的市级人民政府食品药品监督管理部门备案并提交其符合本条例第二十九条规定条件的证明资料。(来源:《医疗器械监管管理条例》)1.备案材料应完整、清晰,要求签字的须签字,逐份加盖企业公章,使用A4纸打印或复印,按照材料顺序装订成册并附有目录; 2.凡备案材料需提交复印件的,申请人须在复印件上注明日期并加盖企业公章; 3.《第二类医疗器械经营备案表》应有法定代表人签字并加盖企业公章; 4.《第二类医疗器械经营备案表》所填写项目应齐全、准确,填写内容应符合以下要求: (1)“经营场所面积、库房面积”应符合《北京市医疗器械经营监督管理办法实施细则》对相应经营范围的要求;(2)“经营方式”内“批发”、“零售”或“批零兼营”填写逻辑为三选一,另“为医疗器械注册人、备案人和经营企业专门提供运输、贮存服务”可在不选择其他三种经营方式的情况下单独勾选; 5.企业法定代表人、企业负责人、质量管理人员的身份证、学历或者职称证明(法定代表人、企业负责人如不能提供学历证明应提交书面说明)应齐全有效;复印件确认留存,原件退回; 6.同时申请第三类医疗器械经营许可和进行第二类医疗器械经营备案(变更)的,或者已经取得第三类医疗器械经营许可进行第二类医疗器械备案(变更)的,可以免予提交相应资料。
办理时间 海淀区政务服务中心(上地办公区):全天: 工作日:8:30-17:30 (工作日8:30-9:00,17:00-17:30需预约);周六8:30-12:30(法定节假日除外)需预约; 查看详情
办理地点 海淀区政务服务中心(上地办公区):北京市海淀区东北旺南路甲29号二层西侧61至67窗口; 查看详情
咨询方式

咨询电话:

(010)52807909【展开】

咨询窗口地址:

北京市海淀区政务服务中心: 北京市海淀区东北旺南路29号二层西侧综合窗口【展开】

投诉监督方式
基本编码 111046016000 事项编码 11110000000057840H3111046016000
业务办理项编码 11110000000057840H311104601600002 进驻大厅类型
权力来源 上级授权 网上支付
所属机构 北京市海淀区市场监督管理局 委托部门
联办机构 实施主体性质 法定机关
办理进程查询途径
行使层级 区级 运行系统 市级自建(垂管)
物流快递 办理方式 自办件
预约办理 数量限制
中介服务 权限划分
通办范围 全区 特殊程序
行使内容
显示更多

请选择情形:

提示:通过情形选择可引导出您办理该事项所需的材料,若要查看全部材料,请点击"查看全部材料"

查看全部材料 情形引导

收起
我选好了重选条件

序号 材料名称 材料来源 材料
必要性
数量要求 介质要求 表格及样例
下载
受理标准 提供材料
依据
其他要求
申请材料总要求
序号 材料名称 材料来源 材料
必要性
数量要求 介质要求 表格及样例
下载
受理标准 提供材料
依据
其他要求
申请材料总要求
显示更多

指南分享