5
20
11110108000058712Y
北京市海淀区人民政府马连洼街道办事处
社会保障卡换领、换发
11110108000058712Y500201401000801
11110108000058712Y5002014010008
0
7b7c3414-42f4-4b9b-b209-26459b960a68
2cc6d24d-08c5-4519-8c96-28a21ec4b441
3^5
20
海淀区马连洼街道
110108020000
北京市海淀区人民政府马连洼街道办事处
海淀区马连洼街道政务服务中心:法定工作日: 上午: 09:00 - 12:00; 下午: 13:30 - 17:00; (延时服务时间: 工作日上午08:30 - 09:00; 中午12:00 - 13:30; 下午17:00 - 17:30; 周六上午09:00 - 13:00; )
海淀区马连洼街道政务服务中心:北京市海淀区马连洼街道北路8号综合窗口
1.因个人原因造成卡片污损、残缺无法辨认卡面信息及不能在读卡机具上使用的,持卡人需持原卡和本人的居民身份证到社会保障卡服务网点办理换卡手续。15个工作日后,申请换卡人持本人的居民身份证和领卡证明到社会保障卡服务网点领取社会保障卡。(来源《关于印发北京市社会保障卡使用管理暂行办法的通知》(京人社保发〔2009〕152号)第八条)2.材料齐全,真实有效。
{"IS_GUIDE":"1","ONLINE_DECLARE_SYSTEM_MODE":"99","SERVICE_OBJCT":"","IS_CONSTRUCTION":"0","CL_SERVICE_TYPE":"","APP_CODE_ID":"","YESNO_CITY_UNICOM":"0","CROSS_AREA":"","ISSHOHCENTER":"0","WECHAT_CODE_ID":"","FINANCIAL":"","LITTLEPROGRAM_CODE_NAME":"","CROSS_AREA_ALL":"","CROSS_PROVINCE":"","ALIAS_NAME":"[\"社会保障卡换领、换发\"]","EAR_DISABILITY_GRAD":"","LIB_DISABILITY_GRAD":"","SPEAK_DISABILITY_GRAD":"","REGISTER":"","ONLINE_HANDLING_DEPTH_STANDARD":"05","APPROVAL_TYPE":"0","MIND_DISABILITY_GRAD":"","ACCEPTSERVICE":"","YWBLX_ID":"5e7b5c26-c2a1-433c-9d97-d8a8a9ac0288","ONLINE_DECLARE_SYSTEM_DEPT":"","CONSTRUCTION_EXPANSION":"0","EMPOWER":"0","EXEMPT_MATERIALS":"","LITTLEPROGRAM_CODE_ID":"","EYE_DISABILITY_GRAD":"","ISMONVEINCENTER":"0","BUSINESS_APPROVAL_DEPT":"北京市人力资源和社会保障局","ITEM_ATTRIBUTE":"01^04^05^11^13","CROSS_AREA_ATEXT":"","AGE":"","BGSYSTEM_APPROVAL_OTHER":"","WIT_DISABILITY_GRAD":"","WECHAT_CODE_NAME":"","DISABILITY_TYPE":"","IS_ENABLE_CERTIFICATE_SHARE":"","ONLY_ID":"ca3d9d27-1c70-4e20-9001-cce9b3e63725","YES_NO_OPEN":"1","BGSYSTEM_APPROVAL_NAME":"北京市统一行政审批管理平台","APP_CODE_NAME":"","HOLDER":"","VERSION":"20241125"}
[{"ID":7761289,"TASKGUID":"7b7c3414-42f4-4b9b-b209-26459b960a68","T_ID":"bccaa8ee-9ac7-45ad-9f17-cdf7642c148f","P_ID":"","NAME":"是否申请换卡","NODE_LEVEL":1,"NODE_PATH":"/bccaa8ee-9ac7-45ad-9f17-cdf7642c148f","CHILD_COUNT":2,"ORDER_NUM":1,"SERIAL_NUMBER":"1","CONDITION_ATTR":"01","IS_RADIO":"1","IS_SUPPORT":"1","SUMMARY":"1 是否申请换卡\n\t1.1 是\n\t1.2 否","CD_TIME":"Nov 23, 2025 7:51:14 PM","CD_BATCH":"2025112300021","DISTRIBUTETAG":"all-data^non-investment^11110108000058712Y^110108000000^non-construction^111100006883506060^non-construction_expansion","DATAJSONTEXT":"{\"VERSION\":\"20220810\",\"TREE_TYPE\":\"\",\"CONSULTATION_QA\":\"\"}","parOrder":"","proOrder":"1","newOrderNum":"001","itemGuideConditionRelatedList":[]},{"ID":7761288,"TASKGUID":"7b7c3414-42f4-4b9b-b209-26459b960a68","T_ID":"b30888f4-62eb-4eca-9c01-d8cf9c43d09f","P_ID":"bccaa8ee-9ac7-45ad-9f17-cdf7642c148f","NAME":"是","NODE_LEVEL":2,"NODE_PATH":"/bccaa8ee-9ac7-45ad-9f17-cdf7642c148f/b30888f4-62eb-4eca-9c01-d8cf9c43d09f","CHILD_COUNT":0,"ORDER_NUM":1,"SERIAL_NUMBER":"1.1","CONDITION_ATTR":"02","IS_RADIO":"","IS_SUPPORT":"","CD_TIME":"Nov 23, 2025 7:51:14 PM","CD_BATCH":"2025112300021","DISTRIBUTETAG":"all-data^non-investment^11110108000058712Y^110108000000^non-construction^111100006883506060^non-construction_expansion","DATAJSONTEXT":"{\"VERSION\":\"20220810\",\"TREE_TYPE\":\"\",\"CONSULTATION_QA\":\"\"}","parOrder":"","proOrder":"","newOrderNum":"001.001","itemGuideConditionRelatedList":[{"ID":26412408,"TASKGUID":"7b7c3414-42f4-4b9b-b209-26459b960a68","T_ID":"b30888f4-62eb-4eca-9c01-d8cf9c43d09f","G_ID":"35a73707-48bb-48de-8522-1a59a3479ac9","M_CODE":"330707","MATERIAL_ID":"e6afe8b6-e41b-4afd-84ee-cb841fcc8f30","CD_TIME":"Nov 23, 2025 7:51:14 PM","CD_BATCH":"2025112300021","DISTRIBUTETAG":"all-data^non-investment^11110108000058712Y^110108000000^non-construction^111100006883506060^non-construction_expansion","DATAJSONTEXT":"{\"VERSION\":\"20210903\"}"}]},{"ID":7761290,"TASKGUID":"7b7c3414-42f4-4b9b-b209-26459b960a68","T_ID":"cf6cc45e-62c1-462f-86f6-bc61a60f653f","P_ID":"bccaa8ee-9ac7-45ad-9f17-cdf7642c148f","NAME":"否","NODE_LEVEL":2,"NODE_PATH":"/bccaa8ee-9ac7-45ad-9f17-cdf7642c148f/cf6cc45e-62c1-462f-86f6-bc61a60f653f","CHILD_COUNT":0,"ORDER_NUM":2,"SERIAL_NUMBER":"1.2","CONDITION_ATTR":"02","IS_RADIO":"","IS_SUPPORT":"","CD_TIME":"Nov 23, 2025 7:51:14 PM","CD_BATCH":"2025112300021","DISTRIBUTETAG":"all-data^non-investment^11110108000058712Y^110108000000^non-construction^111100006883506060^non-construction_expansion","DATAJSONTEXT":"{\"VERSION\":\"20220810\",\"TREE_TYPE\":\"\",\"CONSULTATION_QA\":\"\"}","parOrder":"","proOrder":"","newOrderNum":"001.002","itemGuideConditionRelatedList":[]}]
2
1
https://fuwu.rsj.beijing.gov.cn/zhrs/yltc/yltc-home

政务服务> 办事指南

社会保障卡换领、换发

北京市

切换简洁版

  • 即办件

    办件类型

  • 0

    到现场次数

  • 15工作日

    法定办结时限

  • 0工作日

    承诺办结时限

好差评

5.0

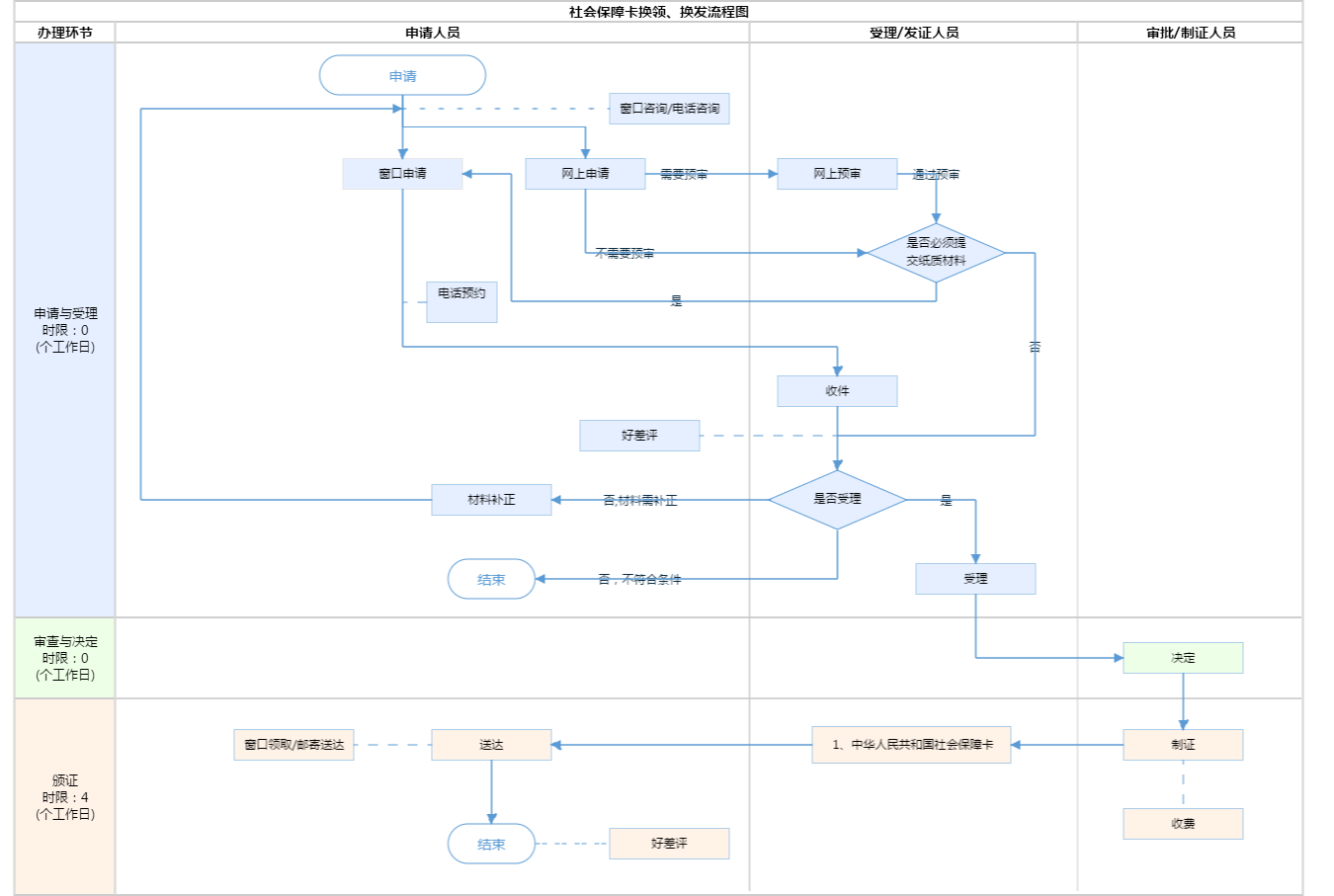
办件承诺办结时限说明:补(换)社会保障卡的参保人员自本人提出申请之日起,4个工作日后可领取社会保障卡。 承诺时限不包括制证环节。 (承诺时限为办理流程中“审查与决定”环节的计时时限)

办件承诺办结时限说明:

补(换)社会保障卡的参保人员自本人提出申请之日起,4个工作日后可领取社会保障卡。 承诺时限不包括制证环节。 (承诺时限为办理流程中“审查与决定”环节的计时时限)

基本信息

实施主体 北京市海淀区人民政府马连洼街道办事处 服务对象
事项类型 公共服务 办理形式
受理条件 1.因个人原因造成卡片污损、残缺无法辨认卡面信息及不能在读卡机具上使用的,持卡人需持原卡和本人的居民身份证到社会保障卡服务网点办理换卡手续。15个工作日后,申请换卡人持本人的居民身份证和领卡证明到社会保障卡服务网点领取社会保障卡。(来源《关于印发北京市社会保障卡使用管理暂行办法的通知》(京人社保发〔2009〕152号)第八条)2.材料齐全,真实有效。
办理时间 海淀区马连洼街道政务服务中心:法定工作日: 上午: 09:00 - 12:00; 下午: 13:30 - 17:00; (延时服务时间: 工作日上午08:30 - 09:00; 中午12:00 - 13:30; 下午17:00 - 17:30; 周六上午09:00 - 13:00; ) 查看详情
办理地点 海淀区马连洼街道政务服务中心:北京市海淀区马连洼街道北路8号综合窗口 查看详情
咨询方式

咨询电话:

(010)62818052【展开】

咨询窗口地址:

北京市海淀区马连洼街道北路8号院一层综合窗口【展开】

投诉监督方式
基本编码 002014010008 事项编码 11110108000058712Y5002014010008
业务办理项编码 11110108000058712Y500201401000801 进驻大厅类型
权力来源 上级授权 网上支付
所属机构 北京市海淀区人民政府马连洼街道办事处 委托部门
联办机构 实施主体性质 授权组织
办理进程查询途径
行使层级 镇(乡、街道)级 运行系统 市级统建系统
物流快递 办理方式 自办件
预约办理 数量限制
中介服务 权限划分
通办范围 全市 特殊程序
行使内容
显示更多

请选择情形:

提示:通过情形选择可引导出您办理该事项所需的材料,若要查看全部材料,请点击"查看全部材料"

查看全部材料 情形引导

收起
我选好了重选条件

序号 材料名称 材料来源 材料
必要性
数量要求 介质要求 表格及样例
下载
受理标准 提供材料
依据
其他要求
申请材料总要求
序号 材料名称 材料来源 材料
必要性
数量要求 介质要求 表格及样例
下载
受理标准 提供材料
依据
其他要求
申请材料总要求
显示更多

指南分享