政务服务> 办事指南
北京市
切换简洁版
基本信息
| 实施主体 | 北京市海淀区海淀镇人民政府 | 服务对象 | |
| 事项类型 | 公共服务 | 办理形式 | |
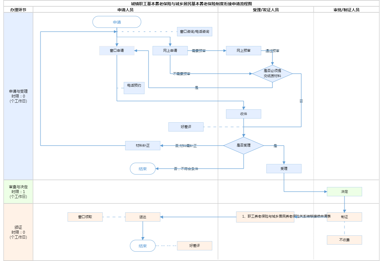
| 受理条件 | 1、参保人在本市职工养老保险和城乡居民养老均有缴费记录的,在其办理退休待遇申领时,可以办理两种制度的衔接。职工转入城乡:指将本市城镇职工养老保险转入本市城乡居民养老保险。城乡居民保险缴费状态为正常缴费,且职工养老保险缴费状态为非终止状态即可办理。城乡转入职工:指将本市城乡居民养老保险转入城镇职工养老保险。职工养老保险缴费状态为正常缴费,且已形成一个月以上的实际缴费账户,城乡居民保险缴费状态为非终止状态即可办理。 根据《北京市人力资源和社会保障局 北京市财政局 关于贯彻落实国务院统一城乡居民基本养老保险制度暨实施城乡养老保险制度衔接有关问题的通知》(京人社居发〔2014〕177号)中第十一条:“参保人在职工基本养老保险(以下简称职工养老保险)和城乡居民基本养老保险(以下简称居民养老保险)均有缴费的人员,可以办理两种制度的衔接手续。(一)本市户籍参保人符合职工养老保险待遇领取条件时,可以申请将居民养老保险转入职工养老保险,按照职工养老保险办法计发相应待遇。居民养老保险个人账户全部储存额并入职工养老保险个人账户,其中2014年12月31日以前的居民养老保险缴费可按49号文件执行。 (二)本市户籍参保人达到职工养老保险法定退休年龄时,职工养老保险缴费不满十五年的,可以申请从职工养老保险转入居民养老保险,待其达到居民养老保险规定的领取条件时,按照居民养老保险办法计发相应待遇。职工养老保险缴费年限合并计算为居民养老保险缴费年限,职工养老保险个人账户全部储存额并入居民养老保险个人账户,其中2014年6月30日之前的缴费按照49号文件执行。” 2、材料齐全,真实有效。 | ||
| 办理时间 | 海淀区海淀镇政务服务中心:法定工作日: 上午: 09:00 - 12:00; 下午: 13:30 - 17:00; (延时服务时间: 工作日上午08:30 - 09:00; 中午12:00 - 13:30; 下午17:00 - 17:30; 周六上午08:00 - 12:00; ) 查看详情 | ||
| 办理地点 | 海淀区海淀镇政务服务中心:北京市海淀区西苑操场108号综合窗口 查看详情 | ||
| 咨询方式 |
咨询电话: (010)62873129【展开】 咨询窗口地址: 北京市海淀区海淀镇政务服务中心:海淀区西苑操场108号 海淀镇政务服务中心综合窗口【展开】 |
||
| 投诉监督方式 | |||
| 基本编码 | 002014006016 | 事项编码 | 1111010800005847245002014006016 |
| 业务办理项编码 | 111101080000584724500201400601601 | 进驻大厅类型 | |
| 权力来源 | 上级授权 | 网上支付 | 否 |
| 所属机构 | 北京市海淀区海淀镇人民政府 | 委托部门 | 无 |
| 联办机构 | 无 | 实施主体性质 | 授权组织 |
| 办理进程查询途径 | |||
| 行使层级 | 镇(乡、街道)级 | 运行系统 | 国家级垂管系统 |
| 物流快递 | 是 | 办理方式 | 自办件 |
| 预约办理 | 数量限制 | 1 | |
| 中介服务 | 无 | 权限划分 | |
| 通办范围 | 全镇(街) | 特殊程序 | 无 |
| 行使内容 | 无 | ||

指南分享