3
07
111100007825009493
北京市规划和自然资源委员会房山分局
换证登记
111100007825009493311071203300002
1111000078250094933110712033000
0
d0d593d0-ca79-4143-aca3-c7da1a3813b8
696b2c88-ff75-49b2-b11a-692cc1431cca
2^3
07
市规划自然委房山区分局
110111000000
北京市房山区不动产登记中心
房山区政务服务中心:法定工作日: 上午: 08:30 - 12:00; 下午: 12:00 - 17:30; (延时服务时间: 工作日上午08:30 - 09:00; 下午17:00 - 17:30; 周六上午08:30 - 12:30延时服务需预约; );
房山区政务服务中心:北京市房山区长阳镇昊天北大街38号1层2号厅14-16号窗口;
1.申请登记事项在本不动产登记机构的登记职责范围内; 2.申请材料形式符合要求; 3.申请人与依法应当提交的申请材料记载的主体一致; 4.申请登记的不动产权利与登记原因文件记载的不动产权利一致; 5.申请内容与询问记录不冲突;(来源:《北京市不动产登记工作规范(试行)》3.5.1) 6.法律、行政法规等规定的其他条件。
{"IS_GUIDE":"1","ONLINE_DECLARE_SYSTEM_MODE":"99","ITEM_REALITY_USELEVEL":"","SERVICE_OBJCT":"","IS_CONSTRUCTION":"0","CL_SERVICE_TYPE":"","APP_CODE_ID":"","YESNO_CITY_UNICOM":"0^1","CROSS_AREA":"","ISSHOHCENTER":"0","WECHAT_CODE_ID":"","FINANCIAL":"","LITTLEPROGRAM_CODE_NAME":"","CROSS_AREA_ALL":"","CROSS_PROVINCE":"","ALIAS_NAME":"[\"不动产换证\"]","EAR_DISABILITY_GRAD":"","LIB_DISABILITY_GRAD":"","SPEAK_DISABILITY_GRAD":"","REGISTER":"","ONLINE_HANDLING_DEPTH_STANDARD":"05","APPROVAL_TYPE":"1","MIND_DISABILITY_GRAD":"","ACCEPTSERVICE":"99","YWBLX_ID":"5c0b4f7d-9edd-49cb-bbc6-2e495ad24074","ONLINE_DECLARE_SYSTEM_DEPT":"","CONSTRUCTION_EXPANSION":"0","EMPOWER":"0","EXEMPT_MATERIALS":"","LITTLEPROGRAM_CODE_ID":"","EYE_DISABILITY_GRAD":"","ISMONVEINCENTER":"0","DATA_FLAG":"","BUSINESS_APPROVAL_DEPT":"北京市规划和自然资源委员会","POWER_NAME":"不动产补证、换证登记","ITEM_ATTRIBUTE":"01^04^05^11^13","CROSS_AREA_ATEXT":"","AGE":"","BGSYSTEM_APPROVAL_OTHER":"北京市不动产登记信息系统v2.0","WIT_DISABILITY_GRAD":"","WECHAT_CODE_NAME":"","POWER_CODE":"H1203700","DISABILITY_TYPE":"","IS_ENABLE_CERTIFICATE_SHARE":"","POWER_ATTRIBUTE":"1","ONLY_ID":"214989a7-81ed-11ea-8de7-fa163e4f9ad9","YES_NO_OPEN":"1","BGSYSTEM_APPROVAL_NAME":"其他","APP_CODE_NAME":"","HOLDER":"","VERSION":"20241125"}
[{"ID":8054992,"TASKGUID":"d0d593d0-ca79-4143-aca3-c7da1a3813b8","T_ID":"9eb833fc-73d4-4c28-9fd5-e2a5cc487da4","P_ID":"","NAME":"申请人身份","NODE_LEVEL":1,"NODE_PATH":"/9eb833fc-73d4-4c28-9fd5-e2a5cc487da4","CHILD_COUNT":12,"ORDER_NUM":1,"SERIAL_NUMBER":"1","CONDITION_ATTR":"01","IS_RADIO":"1","IS_SUPPORT":"1","SUMMARY":"1 申请人身份\n\t1.1 境内自然人\n\t\t1.1.1 是否成年\n\t\t\t1.1.1.1 是\n\t\t\t1.1.1.2 否\n\t\t1.1.2 是否为个体工商户\n\t\t\t1.1.2.1 是\n\t\t\t1.1.2.2 否\n\t1.10 香港特别行政区、澳门特别行政区、台湾地区的法人或非法人组织\n\t1.11 境外法人或非法人组织\n\t1.12 外国驻华使(领)馆和外国驻华办事机构、国际组织驻华代表机构\n\t1.2 香港、澳门特别行政区自然人\n\t1.3 台湾地区自然人\n\t1.4 华侨\n\t1.5 外籍自然人\n\t1.6 境内营利法人\n\t1.7 境内非营利法人\n\t1.8 境内特别法人\n\t1.9 境内非法人组织","CD_TIME":"Dec 31, 2025 3:55:24 PM","CD_BATCH":"2025123100040","DISTRIBUTETAG":"all-data^non-investment^111100007825009493^110111000000^non-construction^11110000MB1503996K^non-construction_expansion","DATAJSONTEXT":"{\"VERSION\":\"20220810\",\"TREE_TYPE\":\"\",\"CONSULTATION_QA\":\"\"}","parOrder":"","proOrder":"1","newOrderNum":"001","itemGuideConditionRelatedList":[]},{"ID":8054998,"TASKGUID":"d0d593d0-ca79-4143-aca3-c7da1a3813b8","T_ID":"f91daf22-8c3e-4928-8467-83ea326913d9","P_ID":"9eb833fc-73d4-4c28-9fd5-e2a5cc487da4","NAME":"境内自然人","NODE_LEVEL":2,"NODE_PATH":"/9eb833fc-73d4-4c28-9fd5-e2a5cc487da4/f91daf22-8c3e-4928-8467-83ea326913d9","CHILD_COUNT":2,"ORDER_NUM":1,"SERIAL_NUMBER":"1.1","CONDITION_ATTR":"02","IS_RADIO":"","IS_SUPPORT":"","SUMMARY":"","CD_TIME":"Dec 31, 2025 3:55:24 PM","CD_BATCH":"2025123100040","DISTRIBUTETAG":"all-data^non-investment^111100007825009493^110111000000^non-construction^11110000MB1503996K^non-construction_expansion","DATAJSONTEXT":"{\"VERSION\":\"20220810\",\"TREE_TYPE\":\"\",\"CONSULTATION_QA\":\"\"}","parOrder":"","proOrder":"","newOrderNum":"001.001","itemGuideConditionRelatedList":[]},{"ID":8054983,"TASKGUID":"d0d593d0-ca79-4143-aca3-c7da1a3813b8","T_ID":"4a0bccb7-bdc7-428b-a891-afee48e797e4","P_ID":"f91daf22-8c3e-4928-8467-83ea326913d9","NAME":"是否成年","NODE_LEVEL":3,"NODE_PATH":"/9eb833fc-73d4-4c28-9fd5-e2a5cc487da4/f91daf22-8c3e-4928-8467-83ea326913d9/4a0bccb7-bdc7-428b-a891-afee48e797e4","CHILD_COUNT":2,"ORDER_NUM":1,"SERIAL_NUMBER":"1.1.1","CONDITION_ATTR":"01","IS_RADIO":"1","IS_SUPPORT":"1","SUMMARY":"","CD_TIME":"Dec 31, 2025 3:55:24 PM","CD_BATCH":"2025123100040","DISTRIBUTETAG":"all-data^non-investment^111100007825009493^110111000000^non-construction^11110000MB1503996K^non-construction_expansion","DATAJSONTEXT":"{\"VERSION\":\"20220810\",\"TREE_TYPE\":\"\",\"CONSULTATION_QA\":\"\"}","parOrder":"1","proOrder":"1","newOrderNum":"001.001.001","itemGuideConditionRelatedList":[]},{"ID":8054995,"TASKGUID":"d0d593d0-ca79-4143-aca3-c7da1a3813b8","T_ID":"e33ab9c1-98a1-44e9-86db-fa780026ad2f","P_ID":"4a0bccb7-bdc7-428b-a891-afee48e797e4","NAME":"是","NODE_LEVEL":4,"NODE_PATH":"/9eb833fc-73d4-4c28-9fd5-e2a5cc487da4/f91daf22-8c3e-4928-8467-83ea326913d9/4a0bccb7-bdc7-428b-a891-afee48e797e4/e33ab9c1-98a1-44e9-86db-fa780026ad2f","CHILD_COUNT":0,"ORDER_NUM":1,"SERIAL_NUMBER":"1.1.1.1","CONDITION_ATTR":"02","IS_RADIO":"","IS_SUPPORT":"","SUMMARY":"","CD_TIME":"Dec 31, 2025 3:55:24 PM","CD_BATCH":"2025123100040","DISTRIBUTETAG":"all-data^non-investment^111100007825009493^110111000000^non-construction^11110000MB1503996K^non-construction_expansion","DATAJSONTEXT":"{\"VERSION\":\"20220810\",\"TREE_TYPE\":\"\",\"CONSULTATION_QA\":\"\"}","parOrder":"","proOrder":"","newOrderNum":"001.001.001.001","itemGuideConditionRelatedList":[{"ID":26638059,"TASKGUID":"d0d593d0-ca79-4143-aca3-c7da1a3813b8","T_ID":"e33ab9c1-98a1-44e9-86db-fa780026ad2f","G_ID":"ce24f795-6e4d-434a-9bc5-f7e4258110c2","M_CODE":"320006","MATERIAL_ID":"74ed2891-8d5c-4324-a429-8f61df8afc8d","CD_TIME":"Dec 31, 2025 3:55:24 PM","CD_BATCH":"2025123100040","DISTRIBUTETAG":"all-data^non-investment^111100007825009493^110111000000^non-construction^11110000MB1503996K^non-construction_expansion","DATAJSONTEXT":"{\"VERSION\":\"20210903\"}"}]},{"ID":8054982,"TASKGUID":"d0d593d0-ca79-4143-aca3-c7da1a3813b8","T_ID":"125d538c-6421-4fb9-a601-30ba39444230","P_ID":"4a0bccb7-bdc7-428b-a891-afee48e797e4","NAME":"否","NODE_LEVEL":4,"NODE_PATH":"/9eb833fc-73d4-4c28-9fd5-e2a5cc487da4/f91daf22-8c3e-4928-8467-83ea326913d9/4a0bccb7-bdc7-428b-a891-afee48e797e4/125d538c-6421-4fb9-a601-30ba39444230","CHILD_COUNT":0,"ORDER_NUM":2,"SERIAL_NUMBER":"1.1.1.2","CONDITION_ATTR":"02","IS_RADIO":"","IS_SUPPORT":"","SUMMARY":"","CD_TIME":"Dec 31, 2025 3:55:24 PM","CD_BATCH":"2025123100040","DISTRIBUTETAG":"all-data^non-investment^111100007825009493^110111000000^non-construction^11110000MB1503996K^non-construction_expansion","DATAJSONTEXT":"{\"VERSION\":\"20220810\",\"TREE_TYPE\":\"\",\"CONSULTATION_QA\":\"\"}","parOrder":"","proOrder":"","newOrderNum":"001.001.001.002","itemGuideConditionRelatedList":[{"ID":26637304,"TASKGUID":"d0d593d0-ca79-4143-aca3-c7da1a3813b8","T_ID":"125d538c-6421-4fb9-a601-30ba39444230","G_ID":"adce798b-88dc-4344-ac93-f459e5816f2b","M_CODE":"340593","MATERIAL_ID":"ca88140a-5912-42ec-b6b8-892b1c629bcc","CD_TIME":"Dec 31, 2025 3:55:24 PM","CD_BATCH":"2025123100040","DISTRIBUTETAG":"all-data^non-investment^111100007825009493^110111000000^non-construction^11110000MB1503996K^non-construction_expansion","DATAJSONTEXT":"{\"VERSION\":\"20210903\"}"},{"ID":26638304,"TASKGUID":"d0d593d0-ca79-4143-aca3-c7da1a3813b8","T_ID":"125d538c-6421-4fb9-a601-30ba39444230","G_ID":"3259bec1-d7bb-41e3-9991-02744ee12533","M_CODE":"320006","MATERIAL_ID":"eab3d329-60ce-4e7d-be5e-1ac2fb1a9bca","CD_TIME":"Dec 31, 2025 3:55:24 PM","CD_BATCH":"2025123100040","DISTRIBUTETAG":"all-data^non-investment^111100007825009493^110111000000^non-construction^11110000MB1503996K^non-construction_expansion","DATAJSONTEXT":"{\"VERSION\":\"20210903\"}"}]},{"ID":8054994,"TASKGUID":"d0d593d0-ca79-4143-aca3-c7da1a3813b8","T_ID":"bb55bc95-7d52-4a99-92f2-86676ae726c7","P_ID":"f91daf22-8c3e-4928-8467-83ea326913d9","NAME":"是否为个体工商户","NODE_LEVEL":3,"NODE_PATH":"/9eb833fc-73d4-4c28-9fd5-e2a5cc487da4/f91daf22-8c3e-4928-8467-83ea326913d9/bb55bc95-7d52-4a99-92f2-86676ae726c7","CHILD_COUNT":2,"ORDER_NUM":2,"SERIAL_NUMBER":"1.1.2","CONDITION_ATTR":"02","IS_RADIO":"","IS_SUPPORT":"","CD_TIME":"Dec 31, 2025 3:55:24 PM","CD_BATCH":"2025123100040","DISTRIBUTETAG":"all-data^non-investment^111100007825009493^110111000000^non-construction^11110000MB1503996K^non-construction_expansion","DATAJSONTEXT":"{\"VERSION\":\"20220810\",\"TREE_TYPE\":\"\",\"CONSULTATION_QA\":\"\"}","parOrder":"","proOrder":"","newOrderNum":"001.001.002","itemGuideConditionRelatedList":[]},{"ID":8054990,"TASKGUID":"d0d593d0-ca79-4143-aca3-c7da1a3813b8","T_ID":"7895dd6c-1f56-4120-8a23-7e76e371aedc","P_ID":"bb55bc95-7d52-4a99-92f2-86676ae726c7","NAME":"是","NODE_LEVEL":4,"NODE_PATH":"/9eb833fc-73d4-4c28-9fd5-e2a5cc487da4/f91daf22-8c3e-4928-8467-83ea326913d9/bb55bc95-7d52-4a99-92f2-86676ae726c7/7895dd6c-1f56-4120-8a23-7e76e371aedc","CHILD_COUNT":0,"ORDER_NUM":1,"SERIAL_NUMBER":"1.1.2.1","CONDITION_ATTR":"02","IS_RADIO":"","IS_SUPPORT":"","CD_TIME":"Dec 31, 2025 3:55:24 PM","CD_BATCH":"2025123100040","DISTRIBUTETAG":"all-data^non-investment^111100007825009493^110111000000^non-construction^11110000MB1503996K^non-construction_expansion","DATAJSONTEXT":"{\"VERSION\":\"20220810\",\"TREE_TYPE\":\"\",\"CONSULTATION_QA\":\"\"}","parOrder":"","proOrder":"","newOrderNum":"001.001.002.001","itemGuideConditionRelatedList":[{"ID":26637876,"TASKGUID":"d0d593d0-ca79-4143-aca3-c7da1a3813b8","T_ID":"7895dd6c-1f56-4120-8a23-7e76e371aedc","G_ID":"06c744f2-4964-4c9c-9e6b-d55b8c3b7d69","M_CODE":"346614","MATERIAL_ID":"00a79bc7-f0a8-4e13-a1ca-fed368ad1a96","CD_TIME":"Dec 31, 2025 3:55:24 PM","CD_BATCH":"2025123100040","DISTRIBUTETAG":"all-data^non-investment^111100007825009493^110111000000^non-construction^11110000MB1503996K^non-construction_expansion","DATAJSONTEXT":"{\"VERSION\":\"20210903\"}"}]},{"ID":8054996,"TASKGUID":"d0d593d0-ca79-4143-aca3-c7da1a3813b8","T_ID":"ecb63ac5-4214-4f47-8876-307fd6bbead3","P_ID":"bb55bc95-7d52-4a99-92f2-86676ae726c7","NAME":"否","NODE_LEVEL":4,"NODE_PATH":"/9eb833fc-73d4-4c28-9fd5-e2a5cc487da4/f91daf22-8c3e-4928-8467-83ea326913d9/bb55bc95-7d52-4a99-92f2-86676ae726c7/ecb63ac5-4214-4f47-8876-307fd6bbead3","CHILD_COUNT":0,"ORDER_NUM":2,"SERIAL_NUMBER":"1.1.2.2","CONDITION_ATTR":"02","IS_RADIO":"","IS_SUPPORT":"","CD_TIME":"Dec 31, 2025 3:55:24 PM","CD_BATCH":"2025123100040","DISTRIBUTETAG":"all-data^non-investment^111100007825009493^110111000000^non-construction^11110000MB1503996K^non-construction_expansion","DATAJSONTEXT":"{\"VERSION\":\"20220810\",\"TREE_TYPE\":\"\",\"CONSULTATION_QA\":\"\"}","parOrder":"","proOrder":"","newOrderNum":"001.001.002.002","itemGuideConditionRelatedList":[]},{"ID":8054993,"TASKGUID":"d0d593d0-ca79-4143-aca3-c7da1a3813b8","T_ID":"b72f6025-8eb1-4421-9eb5-6bcb1d419b10","P_ID":"9eb833fc-73d4-4c28-9fd5-e2a5cc487da4","NAME":"香港、澳门特别行政区自然人","NODE_LEVEL":2,"NODE_PATH":"/9eb833fc-73d4-4c28-9fd5-e2a5cc487da4/b72f6025-8eb1-4421-9eb5-6bcb1d419b10","CHILD_COUNT":0,"ORDER_NUM":2,"SERIAL_NUMBER":"1.2","CONDITION_ATTR":"02","IS_RADIO":"","IS_SUPPORT":"","SUMMARY":"","CD_TIME":"Dec 31, 2025 3:55:24 PM","CD_BATCH":"2025123100040","DISTRIBUTETAG":"all-data^non-investment^111100007825009493^110111000000^non-construction^11110000MB1503996K^non-construction_expansion","DATAJSONTEXT":"{\"VERSION\":\"20220810\",\"TREE_TYPE\":\"\",\"CONSULTATION_QA\":\"\"}","parOrder":"","proOrder":"","newOrderNum":"001.002","itemGuideConditionRelatedList":[{"ID":26637168,"TASKGUID":"d0d593d0-ca79-4143-aca3-c7da1a3813b8","T_ID":"b72f6025-8eb1-4421-9eb5-6bcb1d419b10","G_ID":"6fd1dd95-3e1f-4f31-a3b0-83c46d6ff572","M_CODE":"345889","MATERIAL_ID":"453e364c-aac2-4765-b4d2-02073aacbd4a","CD_TIME":"Dec 31, 2025 3:55:24 PM","CD_BATCH":"2025123100040","DISTRIBUTETAG":"all-data^non-investment^111100007825009493^110111000000^non-construction^11110000MB1503996K^non-construction_expansion","DATAJSONTEXT":"{\"VERSION\":\"20210903\"}"},{"ID":26637352,"TASKGUID":"d0d593d0-ca79-4143-aca3-c7da1a3813b8","T_ID":"b72f6025-8eb1-4421-9eb5-6bcb1d419b10","G_ID":"7a32de12-936e-4b60-8fd4-95543cbfbdbb","M_CODE":"330962","MATERIAL_ID":"3d7959e0-3042-4c30-897f-3b41c7dc828a","CD_TIME":"Dec 31, 2025 3:55:24 PM","CD_BATCH":"2025123100040","DISTRIBUTETAG":"all-data^non-investment^111100007825009493^110111000000^non-construction^11110000MB1503996K^non-construction_expansion","DATAJSONTEXT":"{\"VERSION\":\"20210903\"}"},{"ID":26637509,"TASKGUID":"d0d593d0-ca79-4143-aca3-c7da1a3813b8","T_ID":"b72f6025-8eb1-4421-9eb5-6bcb1d419b10","G_ID":"4f97e594-3e59-4116-98a2-7edefeb78ad8","M_CODE":"347360","MATERIAL_ID":"a80d4a45-8f3a-4cde-aa43-1d6b4db793a4","CD_TIME":"Dec 31, 2025 3:55:24 PM","CD_BATCH":"2025123100040","DISTRIBUTETAG":"all-data^non-investment^111100007825009493^110111000000^non-construction^11110000MB1503996K^non-construction_expansion","DATAJSONTEXT":"{\"VERSION\":\"20210903\"}"},{"ID":26638010,"TASKGUID":"d0d593d0-ca79-4143-aca3-c7da1a3813b8","T_ID":"b72f6025-8eb1-4421-9eb5-6bcb1d419b10","G_ID":"fb592ab8-d0be-4f78-a1cf-4a0963638075","M_CODE":"206127","MATERIAL_ID":"2ac6a654-ff2e-41da-9849-bab79d504b8a","CD_TIME":"Dec 31, 2025 3:55:24 PM","CD_BATCH":"2025123100040","DISTRIBUTETAG":"all-data^non-investment^111100007825009493^110111000000^non-construction^11110000MB1503996K^non-construction_expansion","DATAJSONTEXT":"{\"VERSION\":\"20210903\"}"},{"ID":26638161,"TASKGUID":"d0d593d0-ca79-4143-aca3-c7da1a3813b8","T_ID":"b72f6025-8eb1-4421-9eb5-6bcb1d419b10","G_ID":"7f60f97f-6d90-4472-a20b-41897a49b3c9","M_CODE":"340580","MATERIAL_ID":"ef723f74-6b5c-4908-823a-f3a19ab27450","CD_TIME":"Dec 31, 2025 3:55:24 PM","CD_BATCH":"2025123100040","DISTRIBUTETAG":"all-data^non-investment^111100007825009493^110111000000^non-construction^11110000MB1503996K^non-construction_expansion","DATAJSONTEXT":"{\"VERSION\":\"20210903\"}"},{"ID":26638258,"TASKGUID":"d0d593d0-ca79-4143-aca3-c7da1a3813b8","T_ID":"b72f6025-8eb1-4421-9eb5-6bcb1d419b10","G_ID":"7872a41b-0dd4-4ba5-989a-5fbd615d3c1d","M_CODE":"346621","MATERIAL_ID":"2604e247-a3d3-453a-88dc-c3025dc18ee1","CD_TIME":"Dec 31, 2025 3:55:24 PM","CD_BATCH":"2025123100040","DISTRIBUTETAG":"all-data^non-investment^111100007825009493^110111000000^non-construction^11110000MB1503996K^non-construction_expansion","DATAJSONTEXT":"{\"VERSION\":\"20210903\"}"}]},{"ID":8054984,"TASKGUID":"d0d593d0-ca79-4143-aca3-c7da1a3813b8","T_ID":"5bd6480f-d0d7-435d-8205-21067f6e6e03","P_ID":"9eb833fc-73d4-4c28-9fd5-e2a5cc487da4","NAME":"台湾地区自然人","NODE_LEVEL":2,"NODE_PATH":"/9eb833fc-73d4-4c28-9fd5-e2a5cc487da4/5bd6480f-d0d7-435d-8205-21067f6e6e03","CHILD_COUNT":0,"ORDER_NUM":3,"SERIAL_NUMBER":"1.3","CONDITION_ATTR":"02","IS_RADIO":"","IS_SUPPORT":"","SUMMARY":"","CD_TIME":"Dec 31, 2025 3:55:24 PM","CD_BATCH":"2025123100040","DISTRIBUTETAG":"all-data^non-investment^111100007825009493^110111000000^non-construction^11110000MB1503996K^non-construction_expansion","DATAJSONTEXT":"{\"VERSION\":\"20220810\",\"TREE_TYPE\":\"\",\"CONSULTATION_QA\":\"\"}","parOrder":"","proOrder":"","newOrderNum":"001.003","itemGuideConditionRelatedList":[{"ID":26637544,"TASKGUID":"d0d593d0-ca79-4143-aca3-c7da1a3813b8","T_ID":"5bd6480f-d0d7-435d-8205-21067f6e6e03","G_ID":"685f3985-f2ba-4788-9e0e-1736e7fb3b3b","M_CODE":"345560","MATERIAL_ID":"6ff4eb9c-820e-4d41-a0be-48d273326155","CD_TIME":"Dec 31, 2025 3:55:24 PM","CD_BATCH":"2025123100040","DISTRIBUTETAG":"all-data^non-investment^111100007825009493^110111000000^non-construction^11110000MB1503996K^non-construction_expansion","DATAJSONTEXT":"{\"VERSION\":\"20210903\"}"},{"ID":26638124,"TASKGUID":"d0d593d0-ca79-4143-aca3-c7da1a3813b8","T_ID":"5bd6480f-d0d7-435d-8205-21067f6e6e03","G_ID":"60c99153-d2e2-426c-9d2c-e8e7912df35e","M_CODE":"340581","MATERIAL_ID":"6d6bc70f-7219-46c7-a75d-6b4d4c7b93c7","CD_TIME":"Dec 31, 2025 3:55:24 PM","CD_BATCH":"2025123100040","DISTRIBUTETAG":"all-data^non-investment^111100007825009493^110111000000^non-construction^11110000MB1503996K^non-construction_expansion","DATAJSONTEXT":"{\"VERSION\":\"20210903\"}"}]},{"ID":8054989,"TASKGUID":"d0d593d0-ca79-4143-aca3-c7da1a3813b8","T_ID":"77031c28-80ad-404f-bd16-0434abb12bd1","P_ID":"9eb833fc-73d4-4c28-9fd5-e2a5cc487da4","NAME":"华侨","NODE_LEVEL":2,"NODE_PATH":"/9eb833fc-73d4-4c28-9fd5-e2a5cc487da4/77031c28-80ad-404f-bd16-0434abb12bd1","CHILD_COUNT":0,"ORDER_NUM":4,"SERIAL_NUMBER":"1.4","CONDITION_ATTR":"02","IS_RADIO":"","IS_SUPPORT":"","SUMMARY":"","CD_TIME":"Dec 31, 2025 3:55:24 PM","CD_BATCH":"2025123100040","DISTRIBUTETAG":"all-data^non-investment^111100007825009493^110111000000^non-construction^11110000MB1503996K^non-construction_expansion","DATAJSONTEXT":"{\"VERSION\":\"20220810\",\"TREE_TYPE\":\"\",\"CONSULTATION_QA\":\"\"}","parOrder":"","proOrder":"","newOrderNum":"001.004","itemGuideConditionRelatedList":[{"ID":26637275,"TASKGUID":"d0d593d0-ca79-4143-aca3-c7da1a3813b8","T_ID":"77031c28-80ad-404f-bd16-0434abb12bd1","G_ID":"3ffff10a-0785-4321-9ba3-5b37608f9b44","M_CODE":"340576","MATERIAL_ID":"8b4a5fb6-9717-4887-b398-152c0cc2394f","CD_TIME":"Dec 31, 2025 3:55:24 PM","CD_BATCH":"2025123100040","DISTRIBUTETAG":"all-data^non-investment^111100007825009493^110111000000^non-construction^11110000MB1503996K^non-construction_expansion","DATAJSONTEXT":"{\"VERSION\":\"20210903\"}"},{"ID":26638118,"TASKGUID":"d0d593d0-ca79-4143-aca3-c7da1a3813b8","T_ID":"77031c28-80ad-404f-bd16-0434abb12bd1","G_ID":"279eaa82-2042-4091-b22b-59fb89e19400","M_CODE":"346614","MATERIAL_ID":"c8da2600-7a8b-42b8-bfee-44ff68d9968e","CD_TIME":"Dec 31, 2025 3:55:24 PM","CD_BATCH":"2025123100040","DISTRIBUTETAG":"all-data^non-investment^111100007825009493^110111000000^non-construction^11110000MB1503996K^non-construction_expansion","DATAJSONTEXT":"{\"VERSION\":\"20210903\"}"}]},{"ID":8054988,"TASKGUID":"d0d593d0-ca79-4143-aca3-c7da1a3813b8","T_ID":"71c9001c-2ecf-4e1f-bd47-642f48e812c3","P_ID":"9eb833fc-73d4-4c28-9fd5-e2a5cc487da4","NAME":"外籍自然人","NODE_LEVEL":2,"NODE_PATH":"/9eb833fc-73d4-4c28-9fd5-e2a5cc487da4/71c9001c-2ecf-4e1f-bd47-642f48e812c3","CHILD_COUNT":0,"ORDER_NUM":5,"SERIAL_NUMBER":"1.5","CONDITION_ATTR":"02","IS_RADIO":"","IS_SUPPORT":"","SUMMARY":"","CD_TIME":"Dec 31, 2025 3:55:24 PM","CD_BATCH":"2025123100040","DISTRIBUTETAG":"all-data^non-investment^111100007825009493^110111000000^non-construction^11110000MB1503996K^non-construction_expansion","DATAJSONTEXT":"{\"VERSION\":\"20220810\",\"TREE_TYPE\":\"\",\"CONSULTATION_QA\":\"\"}","parOrder":"","proOrder":"","newOrderNum":"001.005","itemGuideConditionRelatedList":[{"ID":26637496,"TASKGUID":"d0d593d0-ca79-4143-aca3-c7da1a3813b8","T_ID":"71c9001c-2ecf-4e1f-bd47-642f48e812c3","G_ID":"b0036cca-6415-477e-a392-2d76793b372f","M_CODE":"344736","MATERIAL_ID":"f59d99fd-3072-49b5-b5fd-82ca971ec740","CD_TIME":"Dec 31, 2025 3:55:24 PM","CD_BATCH":"2025123100040","DISTRIBUTETAG":"all-data^non-investment^111100007825009493^110111000000^non-construction^11110000MB1503996K^non-construction_expansion","DATAJSONTEXT":"{\"VERSION\":\"20210903\"}"},{"ID":26638096,"TASKGUID":"d0d593d0-ca79-4143-aca3-c7da1a3813b8","T_ID":"71c9001c-2ecf-4e1f-bd47-642f48e812c3","G_ID":"376575e3-04e9-45ee-9858-98f83ccaa049","M_CODE":"344780","MATERIAL_ID":"07a9f58e-c972-41c4-a63a-dfd234663af5","CD_TIME":"Dec 31, 2025 3:55:24 PM","CD_BATCH":"2025123100040","DISTRIBUTETAG":"all-data^non-investment^111100007825009493^110111000000^non-construction^11110000MB1503996K^non-construction_expansion","DATAJSONTEXT":"{\"VERSION\":\"20210903\"}"}]},{"ID":8054991,"TASKGUID":"d0d593d0-ca79-4143-aca3-c7da1a3813b8","T_ID":"998c61dd-d88e-479f-a3ed-7034e12ee3fe","P_ID":"9eb833fc-73d4-4c28-9fd5-e2a5cc487da4","NAME":"境内营利法人","NODE_LEVEL":2,"NODE_PATH":"/9eb833fc-73d4-4c28-9fd5-e2a5cc487da4/998c61dd-d88e-479f-a3ed-7034e12ee3fe","CHILD_COUNT":0,"ORDER_NUM":6,"SERIAL_NUMBER":"1.6","CONDITION_ATTR":"02","IS_RADIO":"","IS_SUPPORT":"","SUMMARY":"","CD_TIME":"Dec 31, 2025 3:55:24 PM","CD_BATCH":"2025123100040","DISTRIBUTETAG":"all-data^non-investment^111100007825009493^110111000000^non-construction^11110000MB1503996K^non-construction_expansion","DATAJSONTEXT":"{\"VERSION\":\"20220810\",\"TREE_TYPE\":\"\",\"CONSULTATION_QA\":\"\"}","parOrder":"","proOrder":"","newOrderNum":"001.006","itemGuideConditionRelatedList":[{"ID":26637450,"TASKGUID":"d0d593d0-ca79-4143-aca3-c7da1a3813b8","T_ID":"998c61dd-d88e-479f-a3ed-7034e12ee3fe","G_ID":"8e7c856f-6abc-4f0a-ad23-a5ca03a4aa97","M_CODE":"341898","MATERIAL_ID":"99866b45-d5fd-4483-980e-ce55ef609ecf","CD_TIME":"Dec 31, 2025 3:55:24 PM","CD_BATCH":"2025123100040","DISTRIBUTETAG":"all-data^non-investment^111100007825009493^110111000000^non-construction^11110000MB1503996K^non-construction_expansion","DATAJSONTEXT":"{\"VERSION\":\"20210903\"}"},{"ID":26637513,"TASKGUID":"d0d593d0-ca79-4143-aca3-c7da1a3813b8","T_ID":"998c61dd-d88e-479f-a3ed-7034e12ee3fe","G_ID":"3dc0cc6d-01fb-4fdb-a6d3-a9bb9480802c","M_CODE":"209630","MATERIAL_ID":"9789b5c4-185e-406f-9245-635a6a75275f","CD_TIME":"Dec 31, 2025 3:55:24 PM","CD_BATCH":"2025123100040","DISTRIBUTETAG":"all-data^non-investment^111100007825009493^110111000000^non-construction^11110000MB1503996K^non-construction_expansion","DATAJSONTEXT":"{\"VERSION\":\"20210903\"}"}]},{"ID":8054986,"TASKGUID":"d0d593d0-ca79-4143-aca3-c7da1a3813b8","T_ID":"69efafd6-b02d-4b8c-9690-9b479ef575e5","P_ID":"9eb833fc-73d4-4c28-9fd5-e2a5cc487da4","NAME":"境内非营利法人","NODE_LEVEL":2,"NODE_PATH":"/9eb833fc-73d4-4c28-9fd5-e2a5cc487da4/69efafd6-b02d-4b8c-9690-9b479ef575e5","CHILD_COUNT":0,"ORDER_NUM":7,"SERIAL_NUMBER":"1.7","CONDITION_ATTR":"02","IS_RADIO":"","IS_SUPPORT":"","SUMMARY":"","CD_TIME":"Dec 31, 2025 3:55:24 PM","CD_BATCH":"2025123100040","DISTRIBUTETAG":"all-data^non-investment^111100007825009493^110111000000^non-construction^11110000MB1503996K^non-construction_expansion","DATAJSONTEXT":"{\"VERSION\":\"20220810\",\"TREE_TYPE\":\"\",\"CONSULTATION_QA\":\"\"}","parOrder":"","proOrder":"","newOrderNum":"001.007","itemGuideConditionRelatedList":[{"ID":26637445,"TASKGUID":"d0d593d0-ca79-4143-aca3-c7da1a3813b8","T_ID":"69efafd6-b02d-4b8c-9690-9b479ef575e5","G_ID":"dad038a9-5e7f-4f55-917a-075f457ca2db","M_CODE":"344352","MATERIAL_ID":"616461a1-eee7-4641-9d97-3a65f696003b","CD_TIME":"Dec 31, 2025 3:55:24 PM","CD_BATCH":"2025123100040","DISTRIBUTETAG":"all-data^non-investment^111100007825009493^110111000000^non-construction^11110000MB1503996K^non-construction_expansion","DATAJSONTEXT":"{\"VERSION\":\"20210903\"}"},{"ID":26637722,"TASKGUID":"d0d593d0-ca79-4143-aca3-c7da1a3813b8","T_ID":"69efafd6-b02d-4b8c-9690-9b479ef575e5","G_ID":"76d62c02-f1a4-4659-a799-9765e38dcd5f","M_CODE":"345025","MATERIAL_ID":"fec41a8d-8a76-4493-91d5-aca94e44f951","CD_TIME":"Dec 31, 2025 3:55:24 PM","CD_BATCH":"2025123100040","DISTRIBUTETAG":"all-data^non-investment^111100007825009493^110111000000^non-construction^11110000MB1503996K^non-construction_expansion","DATAJSONTEXT":"{\"VERSION\":\"20210903\"}"},{"ID":26637737,"TASKGUID":"d0d593d0-ca79-4143-aca3-c7da1a3813b8","T_ID":"69efafd6-b02d-4b8c-9690-9b479ef575e5","G_ID":"651470ac-7929-4739-9615-6869b28f43a0","M_CODE":"340675","MATERIAL_ID":"29ba9312-a83e-47f2-adbc-6be434bf061d","CD_TIME":"Dec 31, 2025 3:55:24 PM","CD_BATCH":"2025123100040","DISTRIBUTETAG":"all-data^non-investment^111100007825009493^110111000000^non-construction^11110000MB1503996K^non-construction_expansion","DATAJSONTEXT":"{\"VERSION\":\"20210903\"}"},{"ID":26637807,"TASKGUID":"d0d593d0-ca79-4143-aca3-c7da1a3813b8","T_ID":"69efafd6-b02d-4b8c-9690-9b479ef575e5","G_ID":"dc2e21f7-bb7a-43eb-89f2-3f2d9b2f8f3a","M_CODE":"340680","MATERIAL_ID":"aa819b9d-a68a-4d69-8f7f-671ea5069e7e","CD_TIME":"Dec 31, 2025 3:55:24 PM","CD_BATCH":"2025123100040","DISTRIBUTETAG":"all-data^non-investment^111100007825009493^110111000000^non-construction^11110000MB1503996K^non-construction_expansion","DATAJSONTEXT":"{\"VERSION\":\"20210903\"}"},{"ID":26637829,"TASKGUID":"d0d593d0-ca79-4143-aca3-c7da1a3813b8","T_ID":"69efafd6-b02d-4b8c-9690-9b479ef575e5","G_ID":"e10a9b74-a173-4da5-baf5-ec3b4ae4889f","M_CODE":"209630","MATERIAL_ID":"e3937d9f-d37c-40ad-8826-52b8006486c7","CD_TIME":"Dec 31, 2025 3:55:24 PM","CD_BATCH":"2025123100040","DISTRIBUTETAG":"all-data^non-investment^111100007825009493^110111000000^non-construction^11110000MB1503996K^non-construction_expansion","DATAJSONTEXT":"{\"VERSION\":\"20210903\"}"}]},{"ID":8054985,"TASKGUID":"d0d593d0-ca79-4143-aca3-c7da1a3813b8","T_ID":"5fb46410-6fbf-483c-aa59-25c52e015b41","P_ID":"9eb833fc-73d4-4c28-9fd5-e2a5cc487da4","NAME":"境内特别法人","NODE_LEVEL":2,"NODE_PATH":"/9eb833fc-73d4-4c28-9fd5-e2a5cc487da4/5fb46410-6fbf-483c-aa59-25c52e015b41","CHILD_COUNT":0,"ORDER_NUM":8,"SERIAL_NUMBER":"1.8","CONDITION_ATTR":"02","IS_RADIO":"","IS_SUPPORT":"","SUMMARY":"","CD_TIME":"Dec 31, 2025 3:55:24 PM","CD_BATCH":"2025123100040","DISTRIBUTETAG":"all-data^non-investment^111100007825009493^110111000000^non-construction^11110000MB1503996K^non-construction_expansion","DATAJSONTEXT":"{\"VERSION\":\"20220810\",\"TREE_TYPE\":\"\",\"CONSULTATION_QA\":\"\"}","parOrder":"","proOrder":"","newOrderNum":"001.008","itemGuideConditionRelatedList":[{"ID":26637145,"TASKGUID":"d0d593d0-ca79-4143-aca3-c7da1a3813b8","T_ID":"5fb46410-6fbf-483c-aa59-25c52e015b41","G_ID":"ede3e2eb-1025-43ef-9710-bd3e3e738fc1","M_CODE":"346737","MATERIAL_ID":"a6ebc5da-c1bc-4fd7-8b2d-b53e54c92e61","CD_TIME":"Dec 31, 2025 3:55:24 PM","CD_BATCH":"2025123100040","DISTRIBUTETAG":"all-data^non-investment^111100007825009493^110111000000^non-construction^11110000MB1503996K^non-construction_expansion","DATAJSONTEXT":"{\"VERSION\":\"20210903\"}"},{"ID":26637315,"TASKGUID":"d0d593d0-ca79-4143-aca3-c7da1a3813b8","T_ID":"5fb46410-6fbf-483c-aa59-25c52e015b41","G_ID":"cfa9da9a-f033-49be-9dd4-25bd949b5d2e","M_CODE":"320084","MATERIAL_ID":"365fc818-ce46-4af2-8da6-48a9dce25f34","CD_TIME":"Dec 31, 2025 3:55:24 PM","CD_BATCH":"2025123100040","DISTRIBUTETAG":"all-data^non-investment^111100007825009493^110111000000^non-construction^11110000MB1503996K^non-construction_expansion","DATAJSONTEXT":"{\"VERSION\":\"20210903\"}"},{"ID":26637872,"TASKGUID":"d0d593d0-ca79-4143-aca3-c7da1a3813b8","T_ID":"5fb46410-6fbf-483c-aa59-25c52e015b41","G_ID":"9b354834-e5fa-464e-b152-c3a62ff8135f","M_CODE":"346738","MATERIAL_ID":"a08c391e-bab5-4754-9ff7-bdf465ae4b4c","CD_TIME":"Dec 31, 2025 3:55:24 PM","CD_BATCH":"2025123100040","DISTRIBUTETAG":"all-data^non-investment^111100007825009493^110111000000^non-construction^11110000MB1503996K^non-construction_expansion","DATAJSONTEXT":"{\"VERSION\":\"20210903\"}"},{"ID":26637929,"TASKGUID":"d0d593d0-ca79-4143-aca3-c7da1a3813b8","T_ID":"5fb46410-6fbf-483c-aa59-25c52e015b41","G_ID":"d0d4e6a0-a284-47fd-9b1a-716083bb40bc","M_CODE":"203376","MATERIAL_ID":"346b8bfd-67bb-4c98-afdc-f37e697a9d24","CD_TIME":"Dec 31, 2025 3:55:24 PM","CD_BATCH":"2025123100040","DISTRIBUTETAG":"all-data^non-investment^111100007825009493^110111000000^non-construction^11110000MB1503996K^non-construction_expansion","DATAJSONTEXT":"{\"VERSION\":\"20210903\"}"},{"ID":26638273,"TASKGUID":"d0d593d0-ca79-4143-aca3-c7da1a3813b8","T_ID":"5fb46410-6fbf-483c-aa59-25c52e015b41","G_ID":"2ed855b5-7288-40c0-8790-9a8a8e780aec","M_CODE":"345097","MATERIAL_ID":"0cf2bc66-cfeb-4702-9d00-c33f63ba34fc","CD_TIME":"Dec 31, 2025 3:55:24 PM","CD_BATCH":"2025123100040","DISTRIBUTETAG":"all-data^non-investment^111100007825009493^110111000000^non-construction^11110000MB1503996K^non-construction_expansion","DATAJSONTEXT":"{\"VERSION\":\"20210903\"}"}]},{"ID":8054997,"TASKGUID":"d0d593d0-ca79-4143-aca3-c7da1a3813b8","T_ID":"f6ee19a2-2fc0-42ae-9885-b20421237c19","P_ID":"9eb833fc-73d4-4c28-9fd5-e2a5cc487da4","NAME":"境内非法人组织","NODE_LEVEL":2,"NODE_PATH":"/9eb833fc-73d4-4c28-9fd5-e2a5cc487da4/f6ee19a2-2fc0-42ae-9885-b20421237c19","CHILD_COUNT":0,"ORDER_NUM":9,"SERIAL_NUMBER":"1.9","CONDITION_ATTR":"02","IS_RADIO":"","IS_SUPPORT":"","SUMMARY":"","CD_TIME":"Dec 31, 2025 3:55:24 PM","CD_BATCH":"2025123100040","DISTRIBUTETAG":"all-data^non-investment^111100007825009493^110111000000^non-construction^11110000MB1503996K^non-construction_expansion","DATAJSONTEXT":"{\"VERSION\":\"20220810\",\"TREE_TYPE\":\"\",\"CONSULTATION_QA\":\"\"}","parOrder":"","proOrder":"","newOrderNum":"001.009","itemGuideConditionRelatedList":[{"ID":26637233,"TASKGUID":"d0d593d0-ca79-4143-aca3-c7da1a3813b8","T_ID":"f6ee19a2-2fc0-42ae-9885-b20421237c19","G_ID":"5841e183-8a4e-468b-b0b8-8d21b1cd3e1a","M_CODE":"209630","MATERIAL_ID":"d5d28b9f-8352-4ec5-ba39-6c00891dfe0e","CD_TIME":"Dec 31, 2025 3:55:24 PM","CD_BATCH":"2025123100040","DISTRIBUTETAG":"all-data^non-investment^111100007825009493^110111000000^non-construction^11110000MB1503996K^non-construction_expansion","DATAJSONTEXT":"{\"VERSION\":\"20210903\"}"},{"ID":26637811,"TASKGUID":"d0d593d0-ca79-4143-aca3-c7da1a3813b8","T_ID":"f6ee19a2-2fc0-42ae-9885-b20421237c19","G_ID":"a53704d2-fccb-4d80-a400-33a563f2491a","M_CODE":"341898","MATERIAL_ID":"f5fdd800-edd3-4355-9841-341eb572ac88","CD_TIME":"Dec 31, 2025 3:55:24 PM","CD_BATCH":"2025123100040","DISTRIBUTETAG":"all-data^non-investment^111100007825009493^110111000000^non-construction^11110000MB1503996K^non-construction_expansion","DATAJSONTEXT":"{\"VERSION\":\"20210903\"}"}]},{"ID":8054987,"TASKGUID":"d0d593d0-ca79-4143-aca3-c7da1a3813b8","T_ID":"6dfef2cd-1616-447d-9363-ca7b77bd5003","P_ID":"9eb833fc-73d4-4c28-9fd5-e2a5cc487da4","NAME":"香港特别行政区、澳门特别行政区、台湾地区的法人或非法人组织","NODE_LEVEL":2,"NODE_PATH":"/9eb833fc-73d4-4c28-9fd5-e2a5cc487da4/6dfef2cd-1616-447d-9363-ca7b77bd5003","CHILD_COUNT":0,"ORDER_NUM":10,"SERIAL_NUMBER":"1.10","CONDITION_ATTR":"02","IS_RADIO":"","IS_SUPPORT":"","SUMMARY":"","CD_TIME":"Dec 31, 2025 3:55:24 PM","CD_BATCH":"2025123100040","DISTRIBUTETAG":"all-data^non-investment^111100007825009493^110111000000^non-construction^11110000MB1503996K^non-construction_expansion","DATAJSONTEXT":"{\"VERSION\":\"20220810\",\"TREE_TYPE\":\"\",\"CONSULTATION_QA\":\"\"}","parOrder":"","proOrder":"","newOrderNum":"001.010","itemGuideConditionRelatedList":[{"ID":26637372,"TASKGUID":"d0d593d0-ca79-4143-aca3-c7da1a3813b8","T_ID":"6dfef2cd-1616-447d-9363-ca7b77bd5003","G_ID":"4f67a9c8-54d6-4fb9-ad9b-5392941daf88","M_CODE":"203425","MATERIAL_ID":"d00ba414-b8a9-4d7d-8b38-d2f331059551","CD_TIME":"Dec 31, 2025 3:55:24 PM","CD_BATCH":"2025123100040","DISTRIBUTETAG":"all-data^non-investment^111100007825009493^110111000000^non-construction^11110000MB1503996K^non-construction_expansion","DATAJSONTEXT":"{\"VERSION\":\"20210903\"}"},{"ID":26637640,"TASKGUID":"d0d593d0-ca79-4143-aca3-c7da1a3813b8","T_ID":"6dfef2cd-1616-447d-9363-ca7b77bd5003","G_ID":"850fecdd-8400-4867-82fc-ab4d06b6fbb9","M_CODE":"203379","MATERIAL_ID":"022ac413-8487-4c2c-a833-ddfce8c3e7f5","CD_TIME":"Dec 31, 2025 3:55:24 PM","CD_BATCH":"2025123100040","DISTRIBUTETAG":"all-data^non-investment^111100007825009493^110111000000^non-construction^11110000MB1503996K^non-construction_expansion","DATAJSONTEXT":"{\"VERSION\":\"20210903\"}"},{"ID":26638165,"TASKGUID":"d0d593d0-ca79-4143-aca3-c7da1a3813b8","T_ID":"6dfef2cd-1616-447d-9363-ca7b77bd5003","G_ID":"5fa60ebc-3a62-4004-ae8d-6966e8c7ff4e","M_CODE":"203426","MATERIAL_ID":"035930a6-7d30-4e26-a992-fcdae4c838b9","CD_TIME":"Dec 31, 2025 3:55:24 PM","CD_BATCH":"2025123100040","DISTRIBUTETAG":"all-data^non-investment^111100007825009493^110111000000^non-construction^11110000MB1503996K^non-construction_expansion","DATAJSONTEXT":"{\"VERSION\":\"20210903\"}"}]},{"ID":8054981,"TASKGUID":"d0d593d0-ca79-4143-aca3-c7da1a3813b8","T_ID":"0fdaf7c6-ca13-43f4-a2ba-193c78d58ee7","P_ID":"9eb833fc-73d4-4c28-9fd5-e2a5cc487da4","NAME":"境外法人或非法人组织","NODE_LEVEL":2,"NODE_PATH":"/9eb833fc-73d4-4c28-9fd5-e2a5cc487da4/0fdaf7c6-ca13-43f4-a2ba-193c78d58ee7","CHILD_COUNT":0,"ORDER_NUM":11,"SERIAL_NUMBER":"1.11","CONDITION_ATTR":"02","IS_RADIO":"","IS_SUPPORT":"","SUMMARY":"","CD_TIME":"Dec 31, 2025 3:55:24 PM","CD_BATCH":"2025123100040","DISTRIBUTETAG":"all-data^non-investment^111100007825009493^110111000000^non-construction^11110000MB1503996K^non-construction_expansion","DATAJSONTEXT":"{\"VERSION\":\"20220810\",\"TREE_TYPE\":\"\",\"CONSULTATION_QA\":\"\"}","parOrder":"","proOrder":"","newOrderNum":"001.011","itemGuideConditionRelatedList":[{"ID":26637772,"TASKGUID":"d0d593d0-ca79-4143-aca3-c7da1a3813b8","T_ID":"0fdaf7c6-ca13-43f4-a2ba-193c78d58ee7","G_ID":"177d0482-6060-4987-ab52-04f152d08828","M_CODE":"203426","MATERIAL_ID":"3638bfd7-8bd8-4ab0-938f-d93f04c832ba","CD_TIME":"Dec 31, 2025 3:55:24 PM","CD_BATCH":"2025123100040","DISTRIBUTETAG":"all-data^non-investment^111100007825009493^110111000000^non-construction^11110000MB1503996K^non-construction_expansion","DATAJSONTEXT":"{\"VERSION\":\"20210903\"}"},{"ID":26637878,"TASKGUID":"d0d593d0-ca79-4143-aca3-c7da1a3813b8","T_ID":"0fdaf7c6-ca13-43f4-a2ba-193c78d58ee7","G_ID":"2c473e31-eddd-4455-bda9-668ac93af99a","M_CODE":"203425","MATERIAL_ID":"3494a0b2-f758-47cd-baab-8394750be8c8","CD_TIME":"Dec 31, 2025 3:55:24 PM","CD_BATCH":"2025123100040","DISTRIBUTETAG":"all-data^non-investment^111100007825009493^110111000000^non-construction^11110000MB1503996K^non-construction_expansion","DATAJSONTEXT":"{\"VERSION\":\"20210903\"}"},{"ID":26637968,"TASKGUID":"d0d593d0-ca79-4143-aca3-c7da1a3813b8","T_ID":"0fdaf7c6-ca13-43f4-a2ba-193c78d58ee7","G_ID":"abd343c4-6f88-40c3-b1cb-9ad8b6609240","M_CODE":"203378","MATERIAL_ID":"64b05373-c33d-4347-b371-ca20e93faabf","CD_TIME":"Dec 31, 2025 3:55:24 PM","CD_BATCH":"2025123100040","DISTRIBUTETAG":"all-data^non-investment^111100007825009493^110111000000^non-construction^11110000MB1503996K^non-construction_expansion","DATAJSONTEXT":"{\"VERSION\":\"20210903\"}"}]},{"ID":8054980,"TASKGUID":"d0d593d0-ca79-4143-aca3-c7da1a3813b8","T_ID":"03fb5076-2d1a-4333-bf13-fc3f104b66ee","P_ID":"9eb833fc-73d4-4c28-9fd5-e2a5cc487da4","NAME":"外国驻华使(领)馆和外国驻华办事机构、国际组织驻华代表机构","NODE_LEVEL":2,"NODE_PATH":"/9eb833fc-73d4-4c28-9fd5-e2a5cc487da4/03fb5076-2d1a-4333-bf13-fc3f104b66ee","CHILD_COUNT":0,"ORDER_NUM":12,"SERIAL_NUMBER":"1.12","CONDITION_ATTR":"02","IS_RADIO":"","IS_SUPPORT":"","SUMMARY":"","CD_TIME":"Dec 31, 2025 3:55:24 PM","CD_BATCH":"2025123100040","DISTRIBUTETAG":"all-data^non-investment^111100007825009493^110111000000^non-construction^11110000MB1503996K^non-construction_expansion","DATAJSONTEXT":"{\"VERSION\":\"20220810\",\"TREE_TYPE\":\"\",\"CONSULTATION_QA\":\"\"}","parOrder":"","proOrder":"","newOrderNum":"001.012","itemGuideConditionRelatedList":[{"ID":26637790,"TASKGUID":"d0d593d0-ca79-4143-aca3-c7da1a3813b8","T_ID":"03fb5076-2d1a-4333-bf13-fc3f104b66ee","G_ID":"bb668859-b7b9-44a4-be29-d57d4f2f2ef3","M_CODE":"209630","MATERIAL_ID":"393b97d2-9bf1-4eb5-adf3-1e024b332181","CD_TIME":"Dec 31, 2025 3:55:24 PM","CD_BATCH":"2025123100040","DISTRIBUTETAG":"all-data^non-investment^111100007825009493^110111000000^non-construction^11110000MB1503996K^non-construction_expansion","DATAJSONTEXT":"{\"VERSION\":\"20210903\"}"}]}]
2
1^2^3^4^5^6^9
https://bjt.beijing.gov.cn/renzheng/open/login/goUserLogin?client_id=100100000228&redirect_uri=http://bdc.ghzrzyw.beijing.gov.cn/eo/user/bjtLogin&state=PC_1016280002&response_type=code&scope=user_info;https://yzt.beijing.gov.cn/am/oauth2/authorize?service=bjzwService&response_type=code&client_id=000026681_04&scope=cn+uid+idCardNumber+reserve3+extProperties+credenceClass&redirect_uri=http%3A%2F%2Fbdc.ghzrzyw.beijing.gov.cn%2Feo%2Fuser%2FyztLogin%3Fstate%3D1016280002

政务服务> 办事指南

换证登记

北京市

切换简洁版

  • 即办件

    办件类型

  • 0

    到现场次数

  • 30工作日

    法定办结时限

  • 1工作日

    承诺办结时限

好差评

5.0

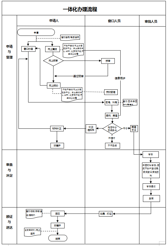
办件承诺办结时限说明:(承诺时限为办理流程中“审查与决定”环节的计时时限)

办件承诺办结时限说明:

(承诺时限为办理流程中“审查与决定”环节的计时时限)

基本信息

实施主体 北京市规划和自然资源委员会房山分局 服务对象
事项类型 行政确认 办理形式
受理条件 1.申请登记事项在本不动产登记机构的登记职责范围内; 2.申请材料形式符合要求; 3.申请人与依法应当提交的申请材料记载的主体一致; 4.申请登记的不动产权利与登记原因文件记载的不动产权利一致; 5.申请内容与询问记录不冲突;(来源:《北京市不动产登记工作规范(试行)》3.5.1) 6.法律、行政法规等规定的其他条件。
办理时间 房山区政务服务中心:法定工作日: 上午: 08:30 - 12:00; 下午: 12:00 - 17:30; (延时服务时间: 工作日上午08:30 - 09:00; 下午17:00 - 17:30; 周六上午08:30 - 12:30延时服务需预约; ); 查看详情
办理地点 房山区政务服务中心:北京市房山区长阳镇昊天北大街38号1层2号厅14-16号窗口; 查看详情
咨询方式

咨询电话:

(010)81312689【展开】

咨询窗口地址:

北京市房山区政务服务中心:北京市房山区长阳镇昊天北大街38号1层2号厅综合咨询窗口 【展开】

投诉监督方式
基本编码 110712033000 事项编码 1111000078250094933110712033000
业务办理项编码 111100007825009493311071203300002 进驻大厅类型
权力来源 法定本级行使 网上支付
所属机构 北京市房山区不动产登记中心 委托部门 北京市规划和自然资源委员会
联办机构 实施主体性质 法定机关
办理进程查询途径
行使层级 区级 运行系统 市级自建(垂管)
物流快递 办理方式 自办件
预约办理 数量限制 无数量限制
中介服务 权限划分
通办范围 特殊程序
行使内容 对涉及在京中央和国家机关、驻京部队、保密单位的业务为市级办理 ,其余的登记业务在不动产所在地的各区不动产登记中心办理
显示更多

请选择情形:

提示:通过情形选择可引导出您办理该事项所需的材料,若要查看全部材料,请点击"查看全部材料"

查看全部材料 情形引导

收起
我选好了重选条件

序号 材料名称 材料来源 材料
必要性
数量要求 介质要求 表格及样例
下载
受理标准 提供材料
依据
其他要求
申请材料总要求委托办理的:提交授权委托书(原件1份)、受托人身份材料(原件1份,复印件1份);无、限制民事行为能力人申请登记的:提交证实被监护人为无、限制民事行为能力人的材料(原件1份,复印件1份)、监护关系材料(原件1份,复印件1份)、监护人的身份材料(原件1份,复印件1份)
序号 材料名称 材料来源 材料
必要性
数量要求 介质要求 表格及样例
下载
受理标准 提供材料
依据
其他要求
申请材料总要求委托办理的:提交授权委托书(原件1份)、受托人身份材料(原件1份,复印件1份);无、限制民事行为能力人申请登记的:提交证实被监护人为无、限制民事行为能力人的材料(原件1份,复印件1份)、监护关系材料(原件1份,复印件1份)、监护人的身份材料(原件1份,复印件1份)
显示更多

指南分享