政务服务> 办事指南
北京市
切换简洁版
基本信息
| 实施主体 | 北京市通州区交通委员会 | 服务对象 | |
| 事项类型 | 行政许可 | 办理形式 | |
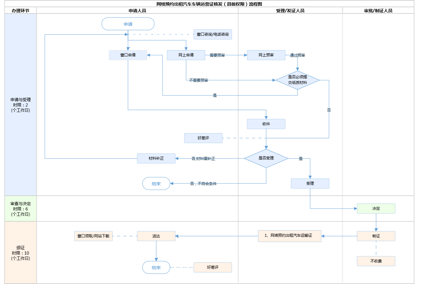
| 受理条件 | 一、网络预约出租汽车车型核验(含新增、巡转网、巡转网更新) (一)此事项由申请人委托协议接入的网约车平台公司负责办理 (二)车辆为本市号牌的7座及以下乘用车或未取得号牌的巡游转网约车辆 (三)车辆为本市出租汽车经营者或个人所有(机关企事业单位及社会团体非营运车辆不得从事网约车运营) (四)车辆满足本市最新公布实施的机动车排放标准 (五)5座三厢小客车车辆轴距不小于2650毫米(含新能源车),排气量不小于1.8升;7座乘用车排气量不小于2.0升、轴距不小于3000毫米) (六)车辆为个人所有的,车辆所有人名下无已登记的巡游车和网约车,且本人已取得《网络预约出租汽车驾驶员证》 (七)车辆行驶里程未达到60万千米且使用年限未超过8年 二、网络预约出租汽车车辆运营证核发 (一)《北京市交通运输政务服务申请表》 (二)车辆所有人为个人的,还需提交以下材料: 1.车辆所有人身份证原件 2.车辆所有人《网络预约出租汽车驾驶员证》(申请人无需提交,由受理人员通过系统获取) (三)车辆所有人为企业的,提交车辆所有企业的营业执照(申请人无需提交,由受理人员通过政府信息共享系统获取电子证照) (四)车辆的《机动车登记证书》、《机动车行驶证》原件及复印件 (五)《网络预约出租汽车治安审验合格凭证》原件 (六)车辆彩色照片(照片要求:照片尺寸:10厘米×6厘米,像素:(1176×N)×(708×N),且N宜大于1。照片样式与行驶证样式一致,可明确辨别机动车牌照号码、专用车身颜色、车辆门饰标贴信息) (七)提供下列对应情形的办理材料: 1.车辆属于巡游车企业的,巡游车企业应与拟接入的网约车平台公司(申办人)签订入网运营意向书或正式入网运营协议 2.车辆属于个人所有的,车辆所有者应与拟接入的网约车平台公司(申办人)签订驾驶员、车辆入网运营意向书或正式劳动合同或协议 (八)经办人身份证原件 三、网络预约出租汽车车辆退出运营 (一)车辆所有人提出车辆退出申请 (二)车辆已取得《网络预约出租汽车运输证》或尚未取得《网络预约出租汽车运输证》但车辆使用性质已变更为“预约出租客运” 四、网络预约出租汽车车辆信息变更 (一)申请人已取得合法、有效的网络预约出租汽车经营许可 (二)车辆登记信息发生变更的,变更后的车辆应符合本市网约车运营要求 (三)网约车平台公司负责本平台所属车辆本事项业务申办 (四)网约车车辆新接入网约车平台公司的,还应满足下列条件: 1.拟接入的网约车平台公司已取得本市核发的合法有效的《网络预约出租汽车经营许可证》,网约车平台公司经营规范、信誉良好、考核合格 2.车辆属于巡游车企业的,巡游车企业与拟接入的网约车平台公司(申办人)签订正式入网运营协议 需确认材料是否按照办事指南中所列格式递交 | ||
| 办理时间 | 北京城市副中心政务服务中心:工作日09:00-17:00,(延时服务时间:工作日上午08:30-9:00,下午17:00-17:30,周六09:00-13:00(法定节假日除外,延时服务需预约)) 查看详情 | ||
| 办理地点 | 北京城市副中心政务服务中心:北京市通州区新华东街48号二区(东南角)综合窗口 查看详情 | ||
| 咨询方式 |
咨询电话: (010)81568150【展开】 咨询窗口地址: 北京城市副中心政务服务中心:北京市通州区新华东街48号二区(东南角)(综合窗口)【展开】 |
||
| 投诉监督方式 | |||
| 基本编码 | 000118220006 | 事项编码 | TETZ111122223333013000118220006 |
| 业务办理项编码 | TETZ11112222333301300011822000601 | 进驻大厅类型 | |
| 权力来源 | 法定本级行使 | 网上支付 | 否 |
| 所属机构 | 北京市通州区交通委员会 | 委托部门 | 无 |
| 联办机构 | 无 | 实施主体性质 | 法定机关 |
| 办理进程查询途径 | |||
| 行使层级 | 区级 | 运行系统 | 市级自建(垂管) |
| 物流快递 | 否 | 办理方式 | 自办件 |
| 预约办理 | 数量限制 | 无 | |
| 中介服务 | 无 | 权限划分 | |
| 通办范围 | 全市 | 特殊程序 | 无 |
| 行使内容 | |||

指南分享