
市级
区级
乡镇
(街道)
村(社区)
市级
部门
显示更多
政务服务> 办事指南
顺义区
切换简洁版
基本信息
| 实施主体 | 北京市顺义区人力资源和社会保障局 | 服务对象 | 自然人 |
| 事项类型 | 公共服务 | 办理形式 | 窗口办理、网上办理 |
| 受理条件 | 1.因个人原因造成卡片污损、残缺无法辨认卡面信息及不能在读卡机具上使用的,持卡人需持原卡和本人的居民身份证到社会保障卡服务网点办理换卡手续。15个工作日后,申请换卡人持本人的居民身份证和领卡证明到社会保障卡服务网点领取社会保障卡。(来源《关于印发北京市社会保障卡使用管理暂行办法的通知》(京人社保发〔2009〕152号)第八条)2.材料齐全,真实有效。 | ||
| 办理时间 | 顺义区政务服务中心:法定工作日: 上午: 09:00 - 12:00; 下午: 12:00 - 17:00; (延时服务时间: 工作日上午08:30 - 09:00; 下午17:00 - 17:30; ) 查看详情 | ||
| 办理地点 | 顺义区政务服务中心:北京市顺义区复兴东街3号三层A区社保证明社保卡窗口 查看详情 | ||
| 咨询方式 |
咨询电话: (010)89445442【展开】 咨询窗口地址: 北京市顺义区政务服务中心:北京市顺义区复兴东街3号院3层A区人力社保专区社保证明社保卡窗口【展开】 |
||
| 投诉监督方式 | 投诉监督电话: (010)12345【展开】 |
||
| 基本编码 | 002014010008 | 事项编码 | 1111011000009283003002014010008 |
| 业务办理项编码 | 111101100000928300300201401000801 | 进驻大厅类型 | 政务服务中心 |
| 权力来源 | 上级授权 | 网上支付 | 否 |
| 所属机构 | 无 | 委托部门 | 北京市人力资源和社会保障局 |
| 联办机构 | 无 | 实施主体性质 | 法定机关 |
| 办理进程查询途径 | 网上查询:https://fuwu.rsj.beijing.gov.cn/bjdkhy/ggfwwt/shbzk 现场查询:北京市顺义区政务服务中心:北京市顺义区复兴东街3号院3层A区人力社保专区社保证明社保卡窗口 |
||
| 行使层级 | 区级 | 运行系统 | 市级统建系统 |
| 物流快递 | 否 | 办理方式 | 自办件 |
| 预约办理 | 无 | 数量限制 | 无 |
| 中介服务 | 无 | 权限划分 | 无 |
| 通办范围 | 全市 | 特殊程序 | 无 |
| 行使内容 | 无 | ||

无
| 序号 | 材料名称 | 材料来源 | 材料 必要性 |
数量要求 | 介质要求 | 表格及样例 下载 |
受理标准 | 提供材料 依据 |
其他要求 |
|---|---|---|---|---|---|---|---|---|---|
| 一 | 中华人民共和国居民身份证 可关联电子证照,支持免提交 | 政府部门核发来源说明> | 必要 | 原件1份(原件仅供查验) | 结果文书类;纸质 | 样例下载 | 1.核对提交的证照证件是否齐全完整、合法有效。 2.检查社会保障卡卡片是否污损、残缺无法辨认卡面信息或不能在读卡机具上使用。 3.核对证件所载性别、照片等信息是否与申请人一致。 4.如为代办,需核对代办人证件与被代办人证件合法有效,并核对代办人证件所载性别、照片等信息是否与代办人一致。【展开】 | 《关于印发北京市社会保障卡使用管理暂行办法的通知》【展开】 | 【展开】 |
| 或居民户口簿 可关联电子证照,支持免提交 | 政府部门核发来源说明> | 必要 | 原件1份(原件仅供查验) | 结果文书类;纸质 | 样例下载 | 1.核对提交的证照证件是否齐全完整、合法有效。 2.核对证件所载性别等信息是否与申请人一致。 3.如为代办,需核对代办人证件与被代办人证件合法有效,并核对代办人证件所载性别、照片等信息是否与代办人一致。【展开】 | 《关于印发北京市社会保障卡使用管理暂行办法的通知》【展开】 | 【展开】 | |
| 二、申请换卡的另需提交 | |||||||||
| (一) | 中华人民共和国社会保障卡 | 政府部门核发来源说明> | 必要 | 原件1份 | 结果文书类;纸质 | 样例下载 | 1.核对提交的证照证件是否齐全完整、合法有效。 2.检查社会保障卡卡片是否污损、残缺无法辨认卡面信息或不能在读卡机具上使用。 3.核对证件所载性别、照片等信息是否与申请人一致。 4.如为代办,需核对代办人证件与被代办人证件合法有效,并核对代办人证件所载性别、照片等信息是否与代办人一致。【展开】 | 《关于印发北京市社会保障卡使用管理暂行办法的通知》【展开】 | 【展开】 |
| 申请材料总要求 | 无 | ||||||||

无
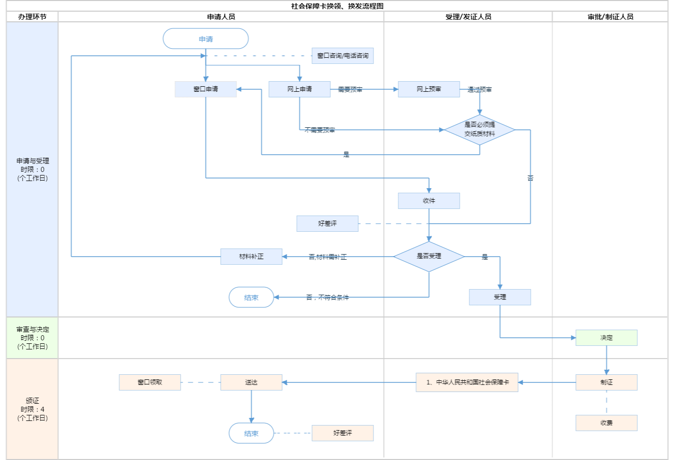
| 办理步骤 | 办理时限 | 办理人员 | 办理结果 |
|---|---|---|---|
| 申报/收件 | 0个工作日 | 申请人 | 符合办理条件或不符合办理条件 |
审查标准 北京市人力资源和社会保障局网站、北京市人力资源和社会保障局官方APP或北京人社微信公众号、持本人社保保障卡、居民身份证或居民户口本到社会保障卡服务网点申请【展开】 | |||
| 办理步骤 | 办理时限 | 办理人员 | 办理结果 |
|---|---|---|---|
| 受理 | 0个工作日 | 综窗人员 | 予以受理或不予受理 |
审查标准 1..提交的证照证件齐全完整、合法有效。2.社会保障卡卡片污损、残缺无法辨认卡面信息或不能在读卡机具上使用。【展开】 | |||
| 办理步骤 | 办理时限 | 办理人员 | 办理结果 |
|---|---|---|---|
| 决定 | 0个工作日 | 首席代表或部门负责人 | 予以换卡或不予换卡 |
审查标准 1.申请人社会保障卡卡片污损、残缺无法辨认卡面信息或不能在读卡机具上使用2.申请人或代办人提交的证件合法有效且与本人一致。【展开】 | |||
| 办理步骤 | 办理时限 | 办理人员 | 结果名称 |
|---|---|---|---|
| 制证 | 4个工作日 | 制证人员 | 1、中华人民共和国社会保障卡 |
| 发证 | 0个工作日 | 综窗人员 | 1、中华人民共和国社会保障卡 |
| 送达方式 | |||
|---|---|---|---|
窗口领取 | |||
无
| 中华人民共和国社会保障卡 | |
| 结果名称 | 中华人民共和国社会保障卡 |
|---|---|
| 结果文书类型 | 其他 |
| 结果样本 | 领取新的社会保障卡.pdf |
| 有效时间 | 无时限 |
无
| 【规范性文件】关于印发北京市社会保障卡使用管理暂行办法的通知 | |
| 制定机关 | 北京市人力资源和社会保障局 |
|---|---|
| 依据名称 | 关于印发北京市社会保障卡使用管理暂行办法的通知 |
| 发布号令(文号) | 京人社保发〔2009〕152号 |
| 法条(具体规定)内容 | 第七条 挂失人确定遗失的社会保障卡无法找回,需持本人的居民身份证到社会保障卡服务网点进行正式挂失,同时办理补卡手续。15个工作日后,申请补卡人持本人的居民身份证和新发与补[换]社会保障卡证明(简称:领卡证明,见附件)到社会保障卡服务网点领取社会保障卡。凡办理了正式挂失和补卡手续的,不能办理撤销挂失。 第八条 因个人原因造成卡片污损、残缺无法辨认卡面信息及不能在读卡机具上使用的,持卡人需持原卡和本人的居民身份证到社会保障卡服务网点办理换卡手续。15个工作日后,申请换卡人持本人的居民身份证和领卡证明到社会保障卡服务网点领取社会保障卡。 第十条 社会保障卡服务网点对申请补(换)卡的人员,按照有关部门批准的补(换)卡收费标准收取制卡工本费20元。 第十一条 对申请补(换)卡的人员,由社会保障卡服务网点为其签发领卡证明。该证明除作为领取新社会保障卡的凭证外,在标注的期限内,申请补(换)卡的人员,可凭此证明在本市定点医疗机构就医,医疗费用由个人现金垫付,符合医疗保险门(急)诊和住院报销范围的可手工报销。 【展开】 |
是否收费:是
| 收费项目名称 | 制卡工本费 |
|---|---|
| 收费标准 | 20元 |
| 收费依据 | 《关于印发北京市社会保障卡使用管理暂行办法的通知》(京人社保发〔2009〕152号)第十条 社会保障卡服务网点对申请补(换)卡的人员,按照有关部门批准的补(换)卡收费标准收取制卡工本费20元。 |
| 是否允许减免 | 否 |
| 备注 | 无 |
| 1、社保卡补换需要多久? |
|---|
| 四个工作日 |
指南分享
主办:北京市人民政府办公厅
承办:北京市政务服务和数据管理局
版权所有:北京市人民政府网站 京ICP备05060933号
政府网站标识码:1100000088 京公网安备 11010502039640 京ICP备05060933号
运行管理:首都之窗运行管理中心