北京市政务服务网
您使用的浏览器版本过低,为获得最佳用户体验,建议使用
Edge浏览器107版本及以上(推荐)、360浏览器11版本及以上并选用极速模式、火狐浏览器90版本及以上等访问北京市政务服务网
当前:顺义区 切换区域

市级

  • 北京市

区级

  • 东城区
  • 西城区
  • 朝阳区
  • 丰台区
  • 石景山区
  • 海淀区
  • 门头沟区
  • 房山区
  • 副中心(通州区)
  • 顺义区
  • 昌平区
  • 大兴区
  • 怀柔区
  • 平谷区
  • 密云区
  • 延庆区
  • 经济开发区

乡镇
(街道)

  • 北京市

村(社区)

  • 北京市

市级
部门

显示更多

我在听,请说话(10s)
抱歉,没听清,请再说一遍吧
3
01
111101100000925905
北京市顺义区人民政府新闻出版局
出版物零售单位设立
111101100000925905300013901400002
1111011000009259053000139014000
0
f3d34775-7491-4551-88cc-46ee6a1d6c61
30e33d26-e25a-445b-9c96-90c025ce86af
3
01
顺义区政府新闻出版局
110113000000
北京市顺义区人民政府新闻出版局
顺义区政务服务中心:法定工作日: 上午: 09:00 - 12:00; 下午: 12:00 - 17:00; (延时服务时间: 工作日上午08:30 - 09:00; 下午17:00 - 17:30; )
顺义区政务服务中心:北京市顺义区复兴东街3号一层B区综合受理窗口
(一)已完成工商注册登记; (二)工商登记经营范围含出版物零售业务; (三)有固定的经营场所。
{"IS_GUIDE":"1","ONLINE_DECLARE_SYSTEM_MODE":"99","ITEM_REALITY_USELEVEL":"","SERVICE_OBJCT":"","IS_CONSTRUCTION":"0","CL_SERVICE_TYPE":"","APP_CODE_ID":"","YESNO_CITY_UNICOM":"0^1","CROSS_AREA":"","ISSHOHCENTER":"0","WECHAT_CODE_ID":"","FINANCIAL":"","LITTLEPROGRAM_CODE_NAME":"","CROSS_AREA_ALL":"","CROSS_PROVINCE":"","ALIAS_NAME":"","EAR_DISABILITY_GRAD":"","LIB_DISABILITY_GRAD":"","SPEAK_DISABILITY_GRAD":"","REGISTER":"","ONLINE_HANDLING_DEPTH_STANDARD":"05","APPROVAL_TYPE":"1","MIND_DISABILITY_GRAD":"","ACCEPTSERVICE":"99","YWBLX_ID":"cac362a1-1eea-4adc-bedf-960ef4d3d069","ONLINE_DECLARE_SYSTEM_DEPT":"","EMPOWER":"0","EXEMPT_MATERIALS":"","LITTLEPROGRAM_CODE_ID":"","EYE_DISABILITY_GRAD":"","ISMONVEINCENTER":"0","DATA_FLAG":"","BUSINESS_APPROVAL_DEPT":"顺义区政务服务局","POWER_NAME":"出版物零售单位和个体工商户设立、变更审批","ITEM_ATTRIBUTE":"04^05^06^11","CROSS_AREA_ATEXT":"","AGE":"","BGSYSTEM_APPROVAL_OTHER":"","WIT_DISABILITY_GRAD":"","WECHAT_CODE_NAME":"","POWER_CODE":"B5301300","DISABILITY_TYPE":"","IS_ENABLE_CERTIFICATE_SHARE":"","POWER_ATTRIBUTE":"1","ONLY_ID":"25804df3-81ed-11ea-8de7-fa163e4f9ad9","YES_NO_OPEN":"1","BGSYSTEM_APPROVAL_NAME":"北京市顺义区行政审批平台","APP_CODE_NAME":"","HOLDER":"","VERSION":"20240415"}
[{"ID":6761958,"TASKGUID":"f3d34775-7491-4551-88cc-46ee6a1d6c61","T_ID":"6b48da18-db25-49fb-ab7d-528740d4ec70","P_ID":"","NAME":"是否属于外商投资图书、报纸、期刊出版物零售企业","NODE_LEVEL":1,"NODE_PATH":"/6b48da18-db25-49fb-ab7d-528740d4ec70","CHILD_COUNT":2,"ORDER_NUM":1,"SERIAL_NUMBER":"1","CONDITION_ATTR":"01","IS_RADIO":"1","IS_SUPPORT":"","SUMMARY":"1 是否属于外商投资图书、报纸、期刊出版物零售企业\n\t1.1 是\n\t1.2 否","CD_TIME":"Mar 26, 2025 4:38:02 PM","CD_BATCH":"2025032600020","DISTRIBUTETAG":"all-data^non-investment^111101100000925905^110113000000^non-construction^11110000000020044N","DATAJSONTEXT":"{\"VERSION\":\"20220810\",\"TREE_TYPE\":\"\",\"CONSULTATION_QA\":\"\"}","parOrder":"","proOrder":"1","newOrderNum":"001","itemGuideConditionRelatedList":[]},{"ID":6761960,"TASKGUID":"f3d34775-7491-4551-88cc-46ee6a1d6c61","T_ID":"9c4ca5f8-31cc-403f-9273-8b5fcbaecb85","P_ID":"6b48da18-db25-49fb-ab7d-528740d4ec70","NAME":"是","NODE_LEVEL":2,"NODE_PATH":"/6b48da18-db25-49fb-ab7d-528740d4ec70/9c4ca5f8-31cc-403f-9273-8b5fcbaecb85","CHILD_COUNT":0,"ORDER_NUM":1,"SERIAL_NUMBER":"1.1","CONDITION_ATTR":"02","IS_RADIO":"","IS_SUPPORT":"","SUMMARY":"","CD_TIME":"Mar 26, 2025 4:38:02 PM","CD_BATCH":"2025032600020","DISTRIBUTETAG":"all-data^non-investment^111101100000925905^110113000000^non-construction^11110000000020044N","DATAJSONTEXT":"{\"VERSION\":\"20220810\",\"TREE_TYPE\":\"\",\"CONSULTATION_QA\":\"\"}","parOrder":"","proOrder":"","newOrderNum":"001.001","itemGuideConditionRelatedList":[{"ID":25673725,"TASKGUID":"f3d34775-7491-4551-88cc-46ee6a1d6c61","T_ID":"9c4ca5f8-31cc-403f-9273-8b5fcbaecb85","G_ID":"4fd802b0-0298-4359-84ac-7c61563ba917","M_CODE":"345611","MATERIAL_ID":"9ff633de-485a-46b1-9d43-baba4ebfdf23","CD_TIME":"Mar 26, 2025 4:38:02 PM","CD_BATCH":"2025032600020","DISTRIBUTETAG":"all-data^non-investment^111101100000925905^110113000000^non-construction^11110000000020044N","DATAJSONTEXT":"{\"VERSION\":\"20210903\"}"}]},{"ID":6761963,"TASKGUID":"f3d34775-7491-4551-88cc-46ee6a1d6c61","T_ID":"ffd6d280-0e65-4e64-86c8-e97f6996cd84","P_ID":"6b48da18-db25-49fb-ab7d-528740d4ec70","NAME":"否","NODE_LEVEL":2,"NODE_PATH":"/6b48da18-db25-49fb-ab7d-528740d4ec70/ffd6d280-0e65-4e64-86c8-e97f6996cd84","CHILD_COUNT":0,"ORDER_NUM":2,"SERIAL_NUMBER":"1.2","CONDITION_ATTR":"02","IS_RADIO":"","IS_SUPPORT":"","SUMMARY":"","CD_TIME":"Mar 26, 2025 4:38:02 PM","CD_BATCH":"2025032600020","DISTRIBUTETAG":"all-data^non-investment^111101100000925905^110113000000^non-construction^11110000000020044N","DATAJSONTEXT":"{\"VERSION\":\"20220810\",\"TREE_TYPE\":\"\",\"CONSULTATION_QA\":\"\"}","parOrder":"","proOrder":"","newOrderNum":"001.002","itemGuideConditionRelatedList":[]},{"ID":6761957,"TASKGUID":"f3d34775-7491-4551-88cc-46ee6a1d6c61","T_ID":"4a1d4c2c-3163-43c0-bc54-115ea46d157e","P_ID":"","NAME":"是否委托办理","NODE_LEVEL":1,"NODE_PATH":"/4a1d4c2c-3163-43c0-bc54-115ea46d157e","CHILD_COUNT":2,"ORDER_NUM":2,"SERIAL_NUMBER":"2","CONDITION_ATTR":"01","IS_RADIO":"1","IS_SUPPORT":"","SUMMARY":"2 是否委托办理\n\t2.1 是\n\t2.2 否","CD_TIME":"Mar 26, 2025 4:38:02 PM","CD_BATCH":"2025032600020","DISTRIBUTETAG":"all-data^non-investment^111101100000925905^110113000000^non-construction^11110000000020044N","DATAJSONTEXT":"{\"VERSION\":\"20220810\",\"TREE_TYPE\":\"\",\"CONSULTATION_QA\":\"\"}","parOrder":"","proOrder":"2","newOrderNum":"002","itemGuideConditionRelatedList":[]},{"ID":6761956,"TASKGUID":"f3d34775-7491-4551-88cc-46ee6a1d6c61","T_ID":"1fb260be-edac-4e9f-87b9-9b3c3c921768","P_ID":"4a1d4c2c-3163-43c0-bc54-115ea46d157e","NAME":"是","NODE_LEVEL":2,"NODE_PATH":"/4a1d4c2c-3163-43c0-bc54-115ea46d157e/1fb260be-edac-4e9f-87b9-9b3c3c921768","CHILD_COUNT":0,"ORDER_NUM":1,"SERIAL_NUMBER":"2.1","CONDITION_ATTR":"02","IS_RADIO":"","IS_SUPPORT":"","SUMMARY":"","CD_TIME":"Mar 26, 2025 4:38:02 PM","CD_BATCH":"2025032600020","DISTRIBUTETAG":"all-data^non-investment^111101100000925905^110113000000^non-construction^11110000000020044N","DATAJSONTEXT":"{\"VERSION\":\"20220810\",\"TREE_TYPE\":\"\",\"CONSULTATION_QA\":\"\"}","parOrder":"","proOrder":"","newOrderNum":"002.001","itemGuideConditionRelatedList":[{"ID":25673716,"TASKGUID":"f3d34775-7491-4551-88cc-46ee6a1d6c61","T_ID":"1fb260be-edac-4e9f-87b9-9b3c3c921768","G_ID":"0fad66c2-d0c0-481c-9a3b-07630067cb3d","M_CODE":"320006","MATERIAL_ID":"aa5aeff4-f6bd-4395-911e-63edf85702bb","CD_TIME":"Mar 26, 2025 4:38:02 PM","CD_BATCH":"2025032600020","DISTRIBUTETAG":"all-data^non-investment^111101100000925905^110113000000^non-construction^11110000000020044N","DATAJSONTEXT":"{\"VERSION\":\"20210903\"}"},{"ID":25673733,"TASKGUID":"f3d34775-7491-4551-88cc-46ee6a1d6c61","T_ID":"1fb260be-edac-4e9f-87b9-9b3c3c921768","G_ID":"68dfc3db-efca-42ae-afd4-fa183ce567cf","M_CODE":"202499","MATERIAL_ID":"f020a054-21b1-476e-8162-9dc497b58803","CD_TIME":"Mar 26, 2025 4:38:02 PM","CD_BATCH":"2025032600020","DISTRIBUTETAG":"all-data^non-investment^111101100000925905^110113000000^non-construction^11110000000020044N","DATAJSONTEXT":"{\"VERSION\":\"20210903\"}"}]},{"ID":6761955,"TASKGUID":"f3d34775-7491-4551-88cc-46ee6a1d6c61","T_ID":"02eb9735-98af-462b-8db2-bafa31d8b64e","P_ID":"4a1d4c2c-3163-43c0-bc54-115ea46d157e","NAME":"否","NODE_LEVEL":2,"NODE_PATH":"/4a1d4c2c-3163-43c0-bc54-115ea46d157e/02eb9735-98af-462b-8db2-bafa31d8b64e","CHILD_COUNT":0,"ORDER_NUM":2,"SERIAL_NUMBER":"2.2","CONDITION_ATTR":"02","IS_RADIO":"","IS_SUPPORT":"","SUMMARY":"","CD_TIME":"Mar 26, 2025 4:38:02 PM","CD_BATCH":"2025032600020","DISTRIBUTETAG":"all-data^non-investment^111101100000925905^110113000000^non-construction^11110000000020044N","DATAJSONTEXT":"{\"VERSION\":\"20220810\",\"TREE_TYPE\":\"\",\"CONSULTATION_QA\":\"\"}","parOrder":"","proOrder":"","newOrderNum":"002.002","itemGuideConditionRelatedList":[]},{"ID":6761962,"TASKGUID":"f3d34775-7491-4551-88cc-46ee6a1d6c61","T_ID":"b20d9dae-23ec-4c20-a33b-63c4ea96ef8b","P_ID":"","NAME":"是否为个体工商户、个人独资企业","NODE_LEVEL":1,"NODE_PATH":"/b20d9dae-23ec-4c20-a33b-63c4ea96ef8b","CHILD_COUNT":2,"ORDER_NUM":3,"SERIAL_NUMBER":"3","CONDITION_ATTR":"01","IS_RADIO":"1","IS_SUPPORT":"1","SUMMARY":"3 是否为个体工商户、个人独资企业\n\t3.1 是\n\t3.2 否","CD_TIME":"Mar 26, 2025 4:38:02 PM","CD_BATCH":"2025032600020","DISTRIBUTETAG":"all-data^non-investment^111101100000925905^110113000000^non-construction^11110000000020044N","DATAJSONTEXT":"{\"VERSION\":\"20220810\",\"TREE_TYPE\":\"\",\"CONSULTATION_QA\":\"\"}","parOrder":"","proOrder":"3","newOrderNum":"003","itemGuideConditionRelatedList":[]},{"ID":6761961,"TASKGUID":"f3d34775-7491-4551-88cc-46ee6a1d6c61","T_ID":"9c8c20af-d2a9-496f-b670-3cc7c68cab5e","P_ID":"b20d9dae-23ec-4c20-a33b-63c4ea96ef8b","NAME":"是","NODE_LEVEL":2,"NODE_PATH":"/b20d9dae-23ec-4c20-a33b-63c4ea96ef8b/9c8c20af-d2a9-496f-b670-3cc7c68cab5e","CHILD_COUNT":0,"ORDER_NUM":1,"SERIAL_NUMBER":"3.1","CONDITION_ATTR":"02","IS_RADIO":"","IS_SUPPORT":"","CD_TIME":"Mar 26, 2025 4:38:02 PM","CD_BATCH":"2025032600020","DISTRIBUTETAG":"all-data^non-investment^111101100000925905^110113000000^non-construction^11110000000020044N","DATAJSONTEXT":"{\"VERSION\":\"20220810\",\"TREE_TYPE\":\"\",\"CONSULTATION_QA\":\"\"}","parOrder":"","proOrder":"","newOrderNum":"003.001","itemGuideConditionRelatedList":[]},{"ID":6761959,"TASKGUID":"f3d34775-7491-4551-88cc-46ee6a1d6c61","T_ID":"8bac958b-e6a9-49ca-ac4e-5d139b6371d9","P_ID":"b20d9dae-23ec-4c20-a33b-63c4ea96ef8b","NAME":"否","NODE_LEVEL":2,"NODE_PATH":"/b20d9dae-23ec-4c20-a33b-63c4ea96ef8b/8bac958b-e6a9-49ca-ac4e-5d139b6371d9","CHILD_COUNT":0,"ORDER_NUM":2,"SERIAL_NUMBER":"3.2","CONDITION_ATTR":"02","IS_RADIO":"","IS_SUPPORT":"","CD_TIME":"Mar 26, 2025 4:38:02 PM","CD_BATCH":"2025032600020","DISTRIBUTETAG":"all-data^non-investment^111101100000925905^110113000000^non-construction^11110000000020044N","DATAJSONTEXT":"{\"VERSION\":\"20220810\",\"TREE_TYPE\":\"\",\"CONSULTATION_QA\":\"\"}","parOrder":"","proOrder":"","newOrderNum":"003.002","itemGuideConditionRelatedList":[{"ID":25673718,"TASKGUID":"f3d34775-7491-4551-88cc-46ee6a1d6c61","T_ID":"8bac958b-e6a9-49ca-ac4e-5d139b6371d9","G_ID":"7de2c87d-bbb9-40a4-acff-e700958fede6","M_CODE":"202509","MATERIAL_ID":"5b02ee6f-bebe-4f75-897b-2137b5e75389","CD_TIME":"Mar 26, 2025 4:38:02 PM","CD_BATCH":"2025032600020","DISTRIBUTETAG":"all-data^non-investment^111101100000925905^110113000000^non-construction^11110000000020044N","DATAJSONTEXT":"{\"VERSION\":\"20210903\"}"}]}]
1
1^2
http://banshi.beijing.gov.cn/

政务服务> 办事指南

出版物零售单位设立

切换简洁版

  • 承诺件

    办件类型

  • 0

    到现场次数

  • 20工作日

    法定办结时限

  • 10工作日

    承诺办结时限

好差评

5.0

办件承诺办结时限说明:(承诺时限为办理流程中“审查与决定”环节的计时时限)

办件承诺办结时限说明:

(承诺时限为办理流程中“审查与决定”环节的计时时限)

基本信息

实施主体 北京市顺义区人民政府新闻出版局 服务对象 自然人、企业法人
事项类型 行政许可 办理形式 窗口办理、网上办理
受理条件 (一)已完成工商注册登记; (二)工商登记经营范围含出版物零售业务; (三)有固定的经营场所。
办理时间 顺义区政务服务中心:法定工作日: 上午: 09:00 - 12:00; 下午: 12:00 - 17:00; (延时服务时间: 工作日上午08:30 - 09:00; 下午17:00 - 17:30; ) 查看详情
办理地点 顺义区政务服务中心:北京市顺义区复兴东街3号一层B区综合受理窗口 查看详情
咨询方式

咨询电话:

(010)61426859【展开】

咨询窗口地址:

北京市顺义区政务服务中心:北京市顺义区复兴东街3号一层B区综合受理窗口【展开】

投诉监督方式

投诉监督电话:

(010)12345【展开】

基本编码 000139014000 事项编码 1111011000009259053000139014000
业务办理项编码 111101100000925905300013901400002 进驻大厅类型 政务服务中心
权力来源 上级授权 网上支付
所属机构 北京市顺义区人民政府新闻出版局 委托部门
联办机构 实施主体性质 法定机关
办理进程查询途径 电话查询:(010)61426859
行使层级 区级 运行系统 区级统建系统
物流快递 办理方式 自办件
预约办理 电话预约:(010)61426859 数量限制 无数量限制
中介服务 权限划分
通办范围 全区 特别程序
行使内容
显示更多

请选择情形:

提示:通过情形选择可引导出您办理该事项所需的材料,若要查看全部材料,请点击"查看全部材料"

查看全部材料 情形引导

收起

1、是否属于外商投资图书、报纸、期刊出版物零售企业

2、是否委托办理

3、是否为个体工商户、个人独资企业

我选好了重选条件

序号 材料名称 材料来源 材料
必要性
数量要求 介质要求 表格及样例
下载
受理标准 提供材料
依据
其他要求
申请材料总要求
序号 材料名称 材料来源 材料
必要性
数量要求 介质要求 表格及样例
下载
受理标准 提供材料
依据
其他要求
设立出版物零售企业申请表申请人自备必要原件1份表格类;纸质、电子样表下载空表下载材料齐全且符合法定形式,电子版需前台打印一份纸版后流转【展开】《出版管理条例》【展开】【展开】
企业章程申请人自备必要复印件1份文本类;纸质、电子样例下载材料齐全且符合法定形式 电子版需前台打印一份纸版后流转【展开】《出版管理条例》【展开】个体工商户、个人独资企业无需提供【展开】
营业执照政府部门核发来源说明>必要正本复印件1份;副本复印件1份结果文书类;纸质、电子样例下载材料齐全且符合法定形式 电子版需前台打印一份纸版后流转【展开】《出版管理条例》【展开】营业执照经营范围内应包含“出版物零售”【展开】
法定代表人及主要负责人的中华人民共和国居民身份证政府部门核发来源说明>必要正本复印件1份结果文书类;纸质、电子不涉及材料齐全且符合法定形式 电子版需前台打印一份纸版后流转【展开】《出版管理条例》【展开】法定代表人、主要负责人不是同一人时,两人身份证件均需提供【展开】
法定代表人(负责人)任职文件申请人自备必要原件1份文本类;纸质样例下载材料齐全且符合法定形式【展开】《出版管理条例》【展开】法定代表人、主要负责人不是同一人时,两人任职文件均需要;股东为个人时,全体股东签字在任职文件上签字;股东为企业时,加盖企业股东公章。【展开】
经营场所平面图申请人自备必要复印件1份其他;纸质样例下载材料齐全且符合法定形式【展开】《出版管理条例》【展开】平面图中标明办公区域、销售区域【展开】
经营场所交通方位图申请人自备必要复印件1份其他;纸质样例下载材料齐全且符合法定形式【展开】《出版管理条例》【展开】【展开】
安全消防管理制度申请人自备必要原件1份文本类;纸质样例下载材料齐全且符合法定形式【展开】《出版管理条例》【展开】主要包括安全措施、消防器材是否到位、有无专人负责【展开】
企业授权委托书申请人自备必要原件1份文本类;纸质样例下载材料齐全且符合法定形式【展开】《出版管理条例》【展开】【展开】
受委托人中华人民共和国居民身份证政府部门核发来源说明>必要正本复印件1份结果文书类;纸质不涉及材料齐全且符合法定形式【展开】《出版管理条例》【展开】非法定代表人办理的,提交受委托人身份证件材料【展开】
十一、如外商投资图书、报纸、期刊出版物零售企业还需
(一)外商投资企业设立备案回执政府部门核发来源说明>必要正本复印件1份结果文书类;纸质不涉及材料齐全且符合法定形式【展开】《出版管理条例》【展开】【展开】
十二、经营场所材料
(一)中华人民共和国房屋所有权证政府部门核发来源说明>必要正本复印件1份结果文书类;纸质、电子样例下载材料齐全且符合法定形式 电子版需前台打印一份纸版后流转【展开】《出版管理条例》【展开】【展开】
(二)场所租赁合同申请人自备必要复印件1份文本类;纸质、电子样例下载材料齐全且符合法定形式 电子版需前台打印一份纸版后流转【展开】《出版管理条例》【展开】房屋权属证书加盖产权方公章,房屋权属为个人的个人签字【展开】
申请材料总要求
显示更多

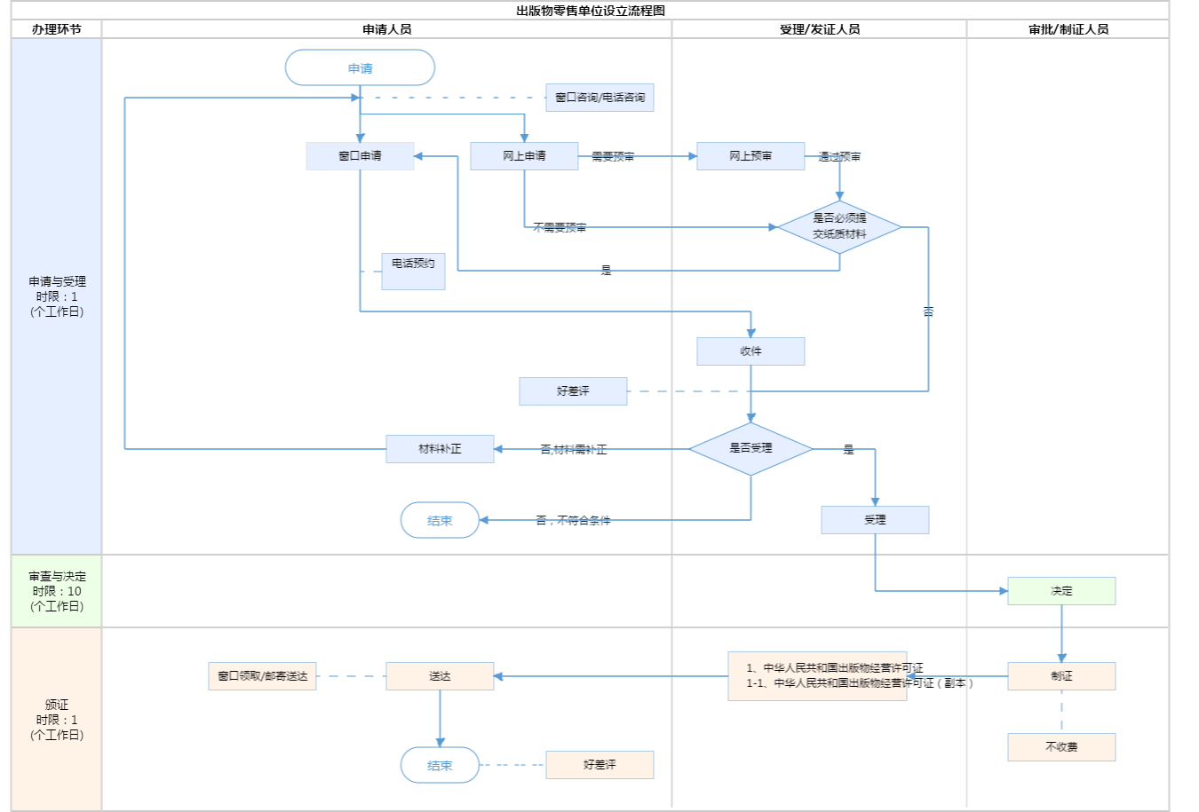
查看流程图

  • 申请与受理1

    办理步骤办理时限办理人员办理结果
    受理1个工作日综窗人员出具受理通知

    审查标准

    材料齐全【展开】
  • 审查与决定2

    办理步骤办理时限办理人员办理结果
    决定10个工作日首席代表或部门负责人出具审查结果

    审查标准

    材料合格【展开】
  • 颁证与送达3

    办理步骤办理时限办理人员结果名称
    发证1个工作日综窗人员

    1、中华人民共和国出版物经营许可证

    2、中华人民共和国出版物经营许可证(副本)

    送达方式
    窗口领取邮寄送达

中华人民共和国出版物经营许可证
结果名称中华人民共和国出版物经营许可证
结果文书类型证照
结果样本出版物经营许可证样本.jpg
有效时间最长6年,每年参加年度核验工作,2016年、2022年、2028年年度核验时统一换发新证。
中华人民共和国出版物经营许可证(副本)
结果名称中华人民共和国出版物经营许可证(副本)
结果文书类型证照
结果样本出版物经营许可证副本样本.jpg
有效时间无时限

【行政法规】出版管理条例
制定机关国务院
依据名称出版管理条例
发布号令(文号)国令第343号
法条(具体规定)内容第三十五条:单位和个体工商户从事出版物零售业务的,须经县级人民政府出版行政主管部门审核许可,取得《出版物经营许可证》。 第三十七条:从事出版物发行业务的单位和个体工商户变更《出版物经营许可证》登记事项,或者兼并、合并、分立的,应当依照本条例第三十五条的规定办理审批手续。【展开】

是否收费:

1、遇有不懂的问题咨询哪个电话
办事群众可致电(010)61426859进行咨询

指南分享

党政机关

移动版

主办:北京市人民政府办公厅

承办:北京市政务服务和数据管理局

版权所有:北京市人民政府网站 京ICP备05060933号

政府网站标识码:1100000088 京公网安备 11010502039640 京ICP备05060933号

运行管理:首都之窗运行管理中心

请选择您的办理区域:

北京市

请选择需要办理的事项: