3
07
81110115MCL2719961
北京市规划和自然资源委员会大兴分局
林地使用权/林木所有权转移登记
81110115MCL2719961300071500101204
81110115MCL27199613000715001012
0
a0f87306-2ef6-4f5c-b42e-3b975ae373a6
52596432-834d-49c4-abac-b748ddd6a754
2^3
07
市规划自然委大兴区分局
110115000000
北京市规划和自然资源委员会大兴分局
大兴区政务服务中心不动产登记分中心:法定工作日: 上午: 09:00 - 12:00; 下午: 13:30 - 17:30; (延时服务时间: 工作日上午08:30 - 09:00; 中午12:00 - 13:30; 下午17:30 - 18:00; 周六上午08:30 - 12:30; )
大兴区政务服务中心不动产登记分中心:北京市大兴区兴旺路艺苑桐城行政办公区9号楼2层受理窗口(综合窗口)
1.申请登记事项在本登记部门的登记职责范围内; 2.申请材料形式符合要求; 3.申请人与依法应当提交的申请材料记载的主体一致; 4.申请登记的不动产权利与登记原因文件记载的不动产权利一致; 5.申请内容与询问记录不冲突;
{"IS_GUIDE":"1","ONLINE_DECLARE_SYSTEM_MODE":"99","ITEM_REALITY_USELEVEL":"","SERVICE_OBJCT":"","IS_CONSTRUCTION":"0","CL_SERVICE_TYPE":"","APP_CODE_ID":"","YESNO_CITY_UNICOM":"0^1","CROSS_AREA":"","ISSHOHCENTER":"0","WECHAT_CODE_ID":"","FINANCIAL":"","LITTLEPROGRAM_CODE_NAME":"","CROSS_AREA_ALL":"","CROSS_PROVINCE":"","ALIAS_NAME":"[\"国有林地使用权登记\"]","EAR_DISABILITY_GRAD":"","LIB_DISABILITY_GRAD":"","SPEAK_DISABILITY_GRAD":"","REGISTER":"","ONLINE_HANDLING_DEPTH_STANDARD":"05","APPROVAL_TYPE":"1","MIND_DISABILITY_GRAD":"","ACCEPTSERVICE":"99","YWBLX_ID":"bcbbe83a-f941-4f55-9c16-396867a67ed5","ONLINE_DECLARE_SYSTEM_DEPT":"","CONSTRUCTION_EXPANSION":"0","EMPOWER":"0","EXEMPT_MATERIALS":"","LITTLEPROGRAM_CODE_ID":"","EYE_DISABILITY_GRAD":"","ISMONVEINCENTER":"0","DATA_FLAG":"","BUSINESS_APPROVAL_DEPT":"北京市规划和自然资源委员会","POWER_NAME":"不动产统一登记","ITEM_ATTRIBUTE":"04^05^06^11^13","CROSS_AREA_ATEXT":"","AGE":"","BGSYSTEM_APPROVAL_OTHER":"北京市不动产登记信息系统v2.0","WIT_DISABILITY_GRAD":"","WECHAT_CODE_NAME":"","POWER_CODE":"H1202808","DISABILITY_TYPE":"","IS_ENABLE_CERTIFICATE_SHARE":"","POWER_ATTRIBUTE":"1","ONLY_ID":"ddb8f3c0-d053-40c8-a3a8-79ee605c21a9","YES_NO_OPEN":"1","BGSYSTEM_APPROVAL_NAME":"其他","APP_CODE_NAME":"","HOLDER":"","VERSION":"20241125"}
[{"ID":7860705,"TASKGUID":"a0f87306-2ef6-4f5c-b42e-3b975ae373a6","T_ID":"07926367-477d-467d-9f43-767dc0776149","P_ID":"","NAME":"国有林地使用权/林木所有权转移的材料","NODE_LEVEL":1,"NODE_PATH":"/07926367-477d-467d-9f43-767dc0776149","CHILD_COUNT":2,"ORDER_NUM":1,"SERIAL_NUMBER":"1","CONDITION_ATTR":"01","IS_RADIO":"1","IS_SUPPORT":"1","SUMMARY":"1 国有林地使用权/林木所有权转移的材料\n\t1.1 因家庭关系或者婚姻关系变化等原因导致权属转移的\n\t1.2 因继承取得的","CD_TIME":"Dec 5, 2025 11:52:18 AM","CD_BATCH":"2025120500015","DISTRIBUTETAG":"all-data^non-investment^81110115MCL2719961^110115000000^non-construction^11110000MB1503996K^non-construction_expansion","DATAJSONTEXT":"{\"VERSION\":\"20220810\",\"TREE_TYPE\":\"\",\"CONSULTATION_QA\":\"\"}","parOrder":"","proOrder":"1","newOrderNum":"001","itemGuideConditionRelatedList":[]},{"ID":7860706,"TASKGUID":"a0f87306-2ef6-4f5c-b42e-3b975ae373a6","T_ID":"183257b0-f2fb-44fe-8c9b-cac035b3ac0d","P_ID":"07926367-477d-467d-9f43-767dc0776149","NAME":"因家庭关系或者婚姻关系变化等原因导致权属转移的","NODE_LEVEL":2,"NODE_PATH":"/07926367-477d-467d-9f43-767dc0776149/183257b0-f2fb-44fe-8c9b-cac035b3ac0d","CHILD_COUNT":0,"ORDER_NUM":1,"SERIAL_NUMBER":"1.1","CONDITION_ATTR":"02","IS_RADIO":"","IS_SUPPORT":"","CD_TIME":"Dec 5, 2025 11:52:18 AM","CD_BATCH":"2025120500015","DISTRIBUTETAG":"all-data^non-investment^81110115MCL2719961^110115000000^non-construction^11110000MB1503996K^non-construction_expansion","DATAJSONTEXT":"{\"VERSION\":\"20220810\",\"TREE_TYPE\":\"\",\"CONSULTATION_QA\":\"\"}","parOrder":"","proOrder":"","newOrderNum":"001.001","itemGuideConditionRelatedList":[{"ID":26492322,"TASKGUID":"a0f87306-2ef6-4f5c-b42e-3b975ae373a6","T_ID":"183257b0-f2fb-44fe-8c9b-cac035b3ac0d","G_ID":"c6427c73-a017-4057-b1f9-b72a282433a3","M_CODE":"210556","MATERIAL_ID":"95042a90-e996-4e3e-ab58-9677ae2b2e87","CD_TIME":"Dec 5, 2025 11:52:18 AM","CD_BATCH":"2025120500015","DISTRIBUTETAG":"all-data^non-investment^81110115MCL2719961^110115000000^non-construction^11110000MB1503996K^non-construction_expansion","DATAJSONTEXT":"{\"VERSION\":\"20210903\"}"}]},{"ID":7860707,"TASKGUID":"a0f87306-2ef6-4f5c-b42e-3b975ae373a6","T_ID":"8fe61842-ca74-454b-a27a-d6cb78b03740","P_ID":"07926367-477d-467d-9f43-767dc0776149","NAME":"因继承取得的","NODE_LEVEL":2,"NODE_PATH":"/07926367-477d-467d-9f43-767dc0776149/8fe61842-ca74-454b-a27a-d6cb78b03740","CHILD_COUNT":0,"ORDER_NUM":2,"SERIAL_NUMBER":"1.2","CONDITION_ATTR":"02","IS_RADIO":"","IS_SUPPORT":"","CD_TIME":"Dec 5, 2025 11:52:18 AM","CD_BATCH":"2025120500015","DISTRIBUTETAG":"all-data^non-investment^81110115MCL2719961^110115000000^non-construction^11110000MB1503996K^non-construction_expansion","DATAJSONTEXT":"{\"VERSION\":\"20220810\",\"TREE_TYPE\":\"\",\"CONSULTATION_QA\":\"\"}","parOrder":"","proOrder":"","newOrderNum":"001.002","itemGuideConditionRelatedList":[{"ID":26491500,"TASKGUID":"a0f87306-2ef6-4f5c-b42e-3b975ae373a6","T_ID":"8fe61842-ca74-454b-a27a-d6cb78b03740","G_ID":"ad4e2ceb-0a9a-4a2e-a740-cac2002f3bd7","M_CODE":"210554","MATERIAL_ID":"73317d72-175b-4b0c-bcf3-7a8cc2aa192b","CD_TIME":"Dec 5, 2025 11:52:18 AM","CD_BATCH":"2025120500015","DISTRIBUTETAG":"all-data^non-investment^81110115MCL2719961^110115000000^non-construction^11110000MB1503996K^non-construction_expansion","DATAJSONTEXT":"{\"VERSION\":\"20210903\"}"}]}]
2
1^2^3^4^5^6
https://bjt.beijing.gov.cn/renzheng/open/login/goUserLogin?client_id=100100000228&redirect_uri=http://bdc.ghzrzyw.beijing.gov.cn/eo/user/bjtLogin&state=PC_&response_type=code&scope=user_info

政务服务> 办事指南

林地使用权/林木所有权转移登记

北京市

切换简洁版

  • 承诺件

    办件类型

  • 0

    到现场次数

  • 30工作日

    法定办结时限

  • 5工作日

    承诺办结时限

好差评

5.0

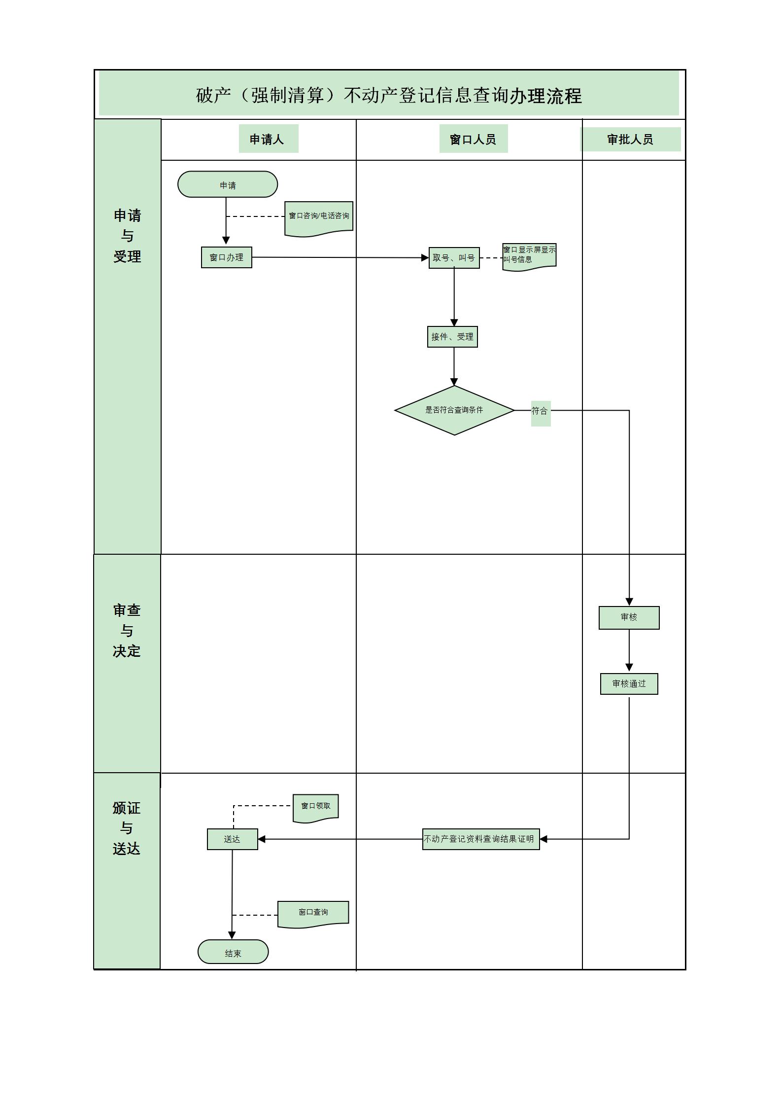
办件承诺办结时限说明:(承诺时限为办理流程中“审查与决定”环节的计时时限)

办件承诺办结时限说明:

(承诺时限为办理流程中“审查与决定”环节的计时时限)

基本信息

实施主体 北京市规划和自然资源委员会大兴分局 服务对象
事项类型 行政确认 办理形式
受理条件 1.申请登记事项在本登记部门的登记职责范围内; 2.申请材料形式符合要求; 3.申请人与依法应当提交的申请材料记载的主体一致; 4.申请登记的不动产权利与登记原因文件记载的不动产权利一致; 5.申请内容与询问记录不冲突;
办理时间 大兴区政务服务中心不动产登记分中心:法定工作日: 上午: 09:00 - 12:00; 下午: 13:30 - 17:30; (延时服务时间: 工作日上午08:30 - 09:00; 中午12:00 - 13:30; 下午17:30 - 18:00; 周六上午08:30 - 12:30; ) 查看详情
办理地点 大兴区政务服务中心不动产登记分中心:北京市大兴区兴旺路艺苑桐城行政办公区9号楼2层受理窗口(综合窗口) 查看详情
咨询方式

咨询电话:

(010)69261324【展开】

咨询窗口地址:

大兴区政务服务中心不动产分中心:北京市大兴区兴旺路艺苑桐城9号楼办公区二层咨询台【展开】

投诉监督方式
基本编码 000715001012 事项编码 81110115MCL27199613000715001012
业务办理项编码 81110115MCL2719961300071500101204 进驻大厅类型
权力来源 上级委托 网上支付
所属机构 北京市规划和自然资源委员会大兴分局 委托部门 北京市规划和自然资源委员会
联办机构 实施主体性质 受委托组织
办理进程查询途径
行使层级 区级 运行系统 市级自建(垂管)
物流快递 办理方式 自办件
预约办理 数量限制 无数量限制
中介服务 权限划分
通办范围 全区 特殊程序
行使内容 1.市级管理、区级办理 2.对涉及在京中央单位、驻京部队、保密单位的业务 填写为市级办理
显示更多

请选择情形:

提示:通过情形选择可引导出您办理该事项所需的材料,若要查看全部材料,请点击"查看全部材料"

查看全部材料 情形引导

收起
我选好了重选条件

序号 材料名称 材料来源 材料
必要性
数量要求 介质要求 表格及样例
下载
受理标准 提供材料
依据
其他要求
申请材料总要求委托办理的:提交授权委托书(原件1份)、受托人身份材料(原件1份,复印件1份);无、限制民事行为能力人申请登记的:提交证实被监护人为无、限制民事行为能力人的材料(原件1份,复印件1份)、监护关系材料(原件1份,复印件1份)、监护人的身份材料(原件1份,复印件1份)
序号 材料名称 材料来源 材料
必要性
数量要求 介质要求 表格及样例
下载
受理标准 提供材料
依据
其他要求
申请材料总要求委托办理的:提交授权委托书(原件1份)、受托人身份材料(原件1份,复印件1份);无、限制民事行为能力人申请登记的:提交证实被监护人为无、限制民事行为能力人的材料(原件1份,复印件1份)、监护关系材料(原件1份,复印件1份)、监护人的身份材料(原件1份,复印件1份)
显示更多

指南分享