3
20
11110224000087812Y
北京市大兴区人力资源和社会保障局
辅助器具配置或更换申请
11110224000087812Y3002014007018
0
ae1507e0-f22b-4496-8477-d86ce58a5634
4b3105ab-a6d2-4c53-a07f-0489f8758eef
3
20
大兴区人力资源社会保障局
110115000000
北京市大兴区人力资源和社会保障局
大兴区政务服务中心人保局分中心:工作日上午09:00-11:30,下午13:00-17:30( 延时服务时间:工作日11:30-13:00,周六08:00-12:00(法定节假日除外,需预约)}
大兴区政务服务中心人保局分中心:北京市大兴区永华南里艺苑桐城办公楼综合受理6-8窗口
1.工伤职工认为需要配置辅助器具的,可以向劳动能力鉴定委员会提出辅助器具配置确认申请,并提交下列材料: (一)居民身份证或者社会保障卡等有效身份证明原件; (二)有效的诊断证明、按照医疗机构病历管理有关规定复印或者复制的检查、检验报告等完整病历材料。 (来源:2016年2月16日人力资源社会保障部、民政部、国家卫生和计划生育委员会令第27号第七条) 2.工伤职工配置的辅助器具超过使用年限需要更换的,伤情未发生变化且更换项目相同,到参保所在区经办机构进行登记,经办机构重新出具《核付通知单》;更换项目不同,向参保所在区劳动能力鉴定委员会重新提出辅助器具配置确认申请。工伤职工本人或者其近亲属、所在单位或者经办机构认为伤情发生变化的,可以向参保所在区劳动能力鉴定委员会申请重新进行辅助器具配置确认。 (来源:《北京市实施<工伤保险辅助器具配置管理办法>的意见》京人社工[2018]158号第十八条) 3.材料齐全,填写完整。 4.提交的证件或批复文件齐全完整,如提交复印件,应完整清晰并与原件一致。 5.申请材料所载基本信息与提交的证件或批复文件所载内容一致。 6.申请材料按要求签字、盖章,且签章内容与申请材料所载内容、提交的证照证件或批复文件所载内容一致。
{"IS_GUIDE":"0","ONLINE_DECLARE_SYSTEM_MODE":"03","SERVICE_OBJCT":"","IS_CONSTRUCTION":"0","CL_SERVICE_TYPE":"","APP_CODE_ID":"c7baf644-b354-4128-8ba5-a4dd822bd8fa","YESNO_CITY_UNICOM":"99","CROSS_AREA":"","ISSHOHCENTER":"","WECHAT_CODE_ID":"","FINANCIAL":"","LITTLEPROGRAM_CODE_NAME":"","CROSS_AREA_ALL":"","CROSS_PROVINCE":"","systemDocumentAPP":{"ID":85100115,"TASKGUID":"ae1507e0-f22b-4496-8477-d86ce58a5634","DOC_ID":"c7baf644-b354-4128-8ba5-a4dd822bd8fa","DOC_NAME":"北京人社.jpg","DOC_EXT":"jpg","DOC_LASTMODIFIED":"Mar 28, 2025 11:11:11 AM","CD_TIME":"Nov 21, 2025 7:51:03 PM","CD_BATCH":"2025112100026","DISTRIBUTETAG":"all-data^non-investment^11110224000087812Y^110115000000^non-construction^111100006883506060^non-construction_expansion"},"ALIAS_NAME":"[\"辅助器具配置\"]","EAR_DISABILITY_GRAD":"","LIB_DISABILITY_GRAD":"","SPEAK_DISABILITY_GRAD":"","REGISTER":"","ONLINE_HANDLING_DEPTH_STANDARD":"05","APPROVAL_TYPE":"1","MIND_DISABILITY_GRAD":"","ACCEPTSERVICE":"99","YWBLX_ID":"4b3105ab-a6d2-4c53-a07f-0489f8758eef","ONLINE_DECLARE_SYSTEM_DEPT":"北京市人力资源和社会保障局","CONSTRUCTION_EXPANSION":"0","EMPOWER":"0","EXEMPT_MATERIALS":"","LITTLEPROGRAM_CODE_ID":"","EYE_DISABILITY_GRAD":"","ISMONVEINCENTER":"","BUSINESS_APPROVAL_DEPT":"北京市人力资源和社会保障局","ITEM_ATTRIBUTE":"04^05^11","CROSS_AREA_ATEXT":"","AGE":"","BGSYSTEM_APPROVAL_OTHER":"北京市人力资源和社会保障局劳动能力鉴定管理系统","WIT_DISABILITY_GRAD":"","WECHAT_CODE_NAME":"","DISABILITY_TYPE":"","IS_ENABLE_CERTIFICATE_SHARE":"0","ONLY_ID":"1f531b13-81ed-11ea-8de7-fa163e4f9ad9","YES_NO_OPEN":"1","BGSYSTEM_APPROVAL_NAME":"其他","APP_CODE_NAME":"北京人社.jpg","HOLDER":"","VERSION":"20241125"}
[]
2
1^2^3^4^5^6
https://yzt.beijing.gov.cn/am/UI/Login?module=EblCert&goto=https%3A%2F%2Fyzt.beijing.gov.cn%2Fam%2Foauth2%2Fauthorize%3Fservice%3DbjzwService%26response_type%3Dcode%26client_id%3D688350606_02%26scope%3Dcn%2Buid%2BidCardNumber%2BextProperties%2BcredenceClass%26redirect_uri%3Dhttp%253A%252F%252Ffuwu.rsj.beijing.gov.cn%252Funitplatform%252FYZTAuth%26encoded%3Dfalse&lackFlag=NA

政务服务> 办事指南

辅助器具配置或更换申请

北京市

切换简洁版

  • 承诺件

    办件类型

  • 0

    到现场次数

  • 66工作日

    法定办结时限

  • 30工作日

    承诺办结时限

好差评

5.0

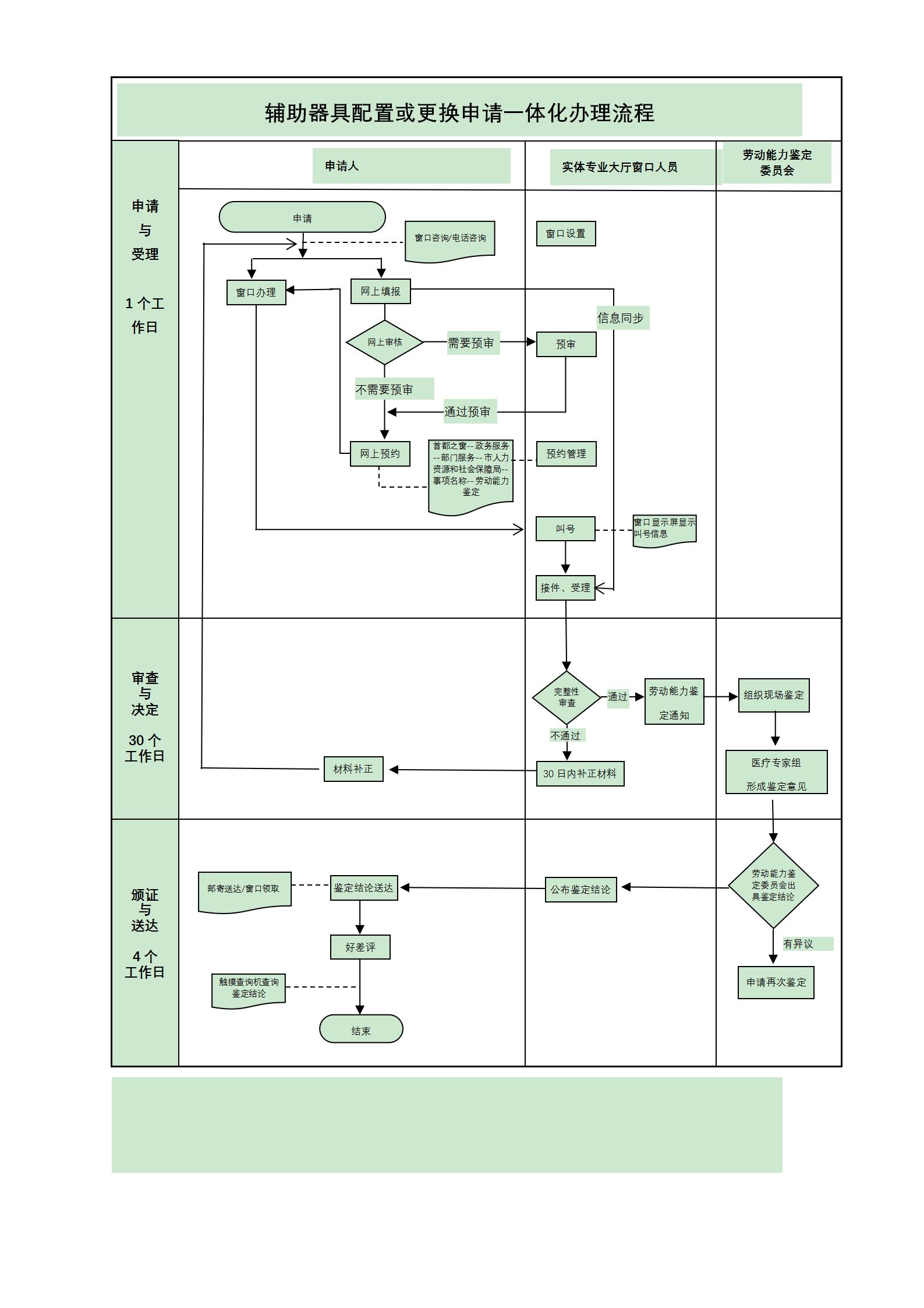
办件承诺办结时限说明:(承诺时限为办理流程中“审查与决定”环节的计时时限)

办件承诺办结时限说明:

(承诺时限为办理流程中“审查与决定”环节的计时时限)

基本信息

实施主体 北京市大兴区人力资源和社会保障局 服务对象
事项类型 公共服务 办理形式
受理条件 1.工伤职工认为需要配置辅助器具的,可以向劳动能力鉴定委员会提出辅助器具配置确认申请,并提交下列材料: (一)居民身份证或者社会保障卡等有效身份证明原件; (二)有效的诊断证明、按照医疗机构病历管理有关规定复印或者复制的检查、检验报告等完整病历材料。 (来源:2016年2月16日人力资源社会保障部、民政部、国家卫生和计划生育委员会令第27号第七条) 2.工伤职工配置的辅助器具超过使用年限需要更换的,伤情未发生变化且更换项目相同,到参保所在区经办机构进行登记,经办机构重新出具《核付通知单》;更换项目不同,向参保所在区劳动能力鉴定委员会重新提出辅助器具配置确认申请。工伤职工本人或者其近亲属、所在单位或者经办机构认为伤情发生变化的,可以向参保所在区劳动能力鉴定委员会申请重新进行辅助器具配置确认。 (来源:《北京市实施<工伤保险辅助器具配置管理办法>的意见》京人社工[2018]158号第十八条) 3.材料齐全,填写完整。 4.提交的证件或批复文件齐全完整,如提交复印件,应完整清晰并与原件一致。 5.申请材料所载基本信息与提交的证件或批复文件所载内容一致。 6.申请材料按要求签字、盖章,且签章内容与申请材料所载内容、提交的证照证件或批复文件所载内容一致。
办理时间 大兴区政务服务中心人保局分中心:工作日上午09:00-11:30,下午13:00-17:30( 延时服务时间:工作日11:30-13:00,周六08:00-12:00(法定节假日除外,需预约)} 查看详情
办理地点 大兴区政务服务中心人保局分中心:北京市大兴区永华南里艺苑桐城办公楼综合受理6-8窗口 查看详情
咨询方式

咨询电话:

(010)81296815【展开】

咨询窗口地址:

北京市大兴区政务服务中心人保局分中心:北京市大兴区永华南里15号楼1层综合服务大厅综合受理窗口【展开】

投诉监督方式
基本编码 002014007018 事项编码 11110224000087812Y3002014007018
业务办理项编码 11110224000087812Y300201400701801 进驻大厅类型
权力来源 法定本级行使 网上支付
所属机构 北京市大兴区人力资源和社会保障局 委托部门
联办机构 实施主体性质 法定机关
办理进程查询途径
行使层级 区级 运行系统 市级自建(垂管)
物流快递 办理方式 自办件
预约办理 数量限制
中介服务 权限划分
通办范围 特殊程序
行使内容
显示更多

请选择情形:

提示:通过情形选择可引导出您办理该事项所需的材料,若要查看全部材料,请点击"查看全部材料"

查看全部材料 情形引导

收起
我选好了重选条件

序号 材料名称 材料来源 材料
必要性
数量要求 介质要求 表格及样例
下载
受理标准 提供材料
依据
其他要求
申请材料总要求
序号 材料名称 材料来源 材料
必要性
数量要求 介质要求 表格及样例
下载
受理标准 提供材料
依据
其他要求
申请材料总要求
显示更多

指南分享