3
01
TEKFQ1357924680098
北京经济技术开发区行政审批局
合伙企业注销登记注册(设区的市级权限)
TEKFQ1357924680098300013112701003
TEKFQ13579246800983000131127010
0
b1a33056-7acc-4364-b9b0-fc259d3844f6
3195a6a5-ea69-453f-a2a9-984f540754b8
3
01
经开区行政审批局
110115403000
北京经济技术开发区行政审批局
北京经济技术开发区政务服务中心:法定工作日: 上午: 08:30 - 12:00; 下午: 12:00 - 17:30; (延时服务时间: 周六上午08:30 - 12:30; );
北京经济技术开发区政务服务中心:北京经济技术开发区万源街4号1号楼2层准入准营服务区综合窗口;
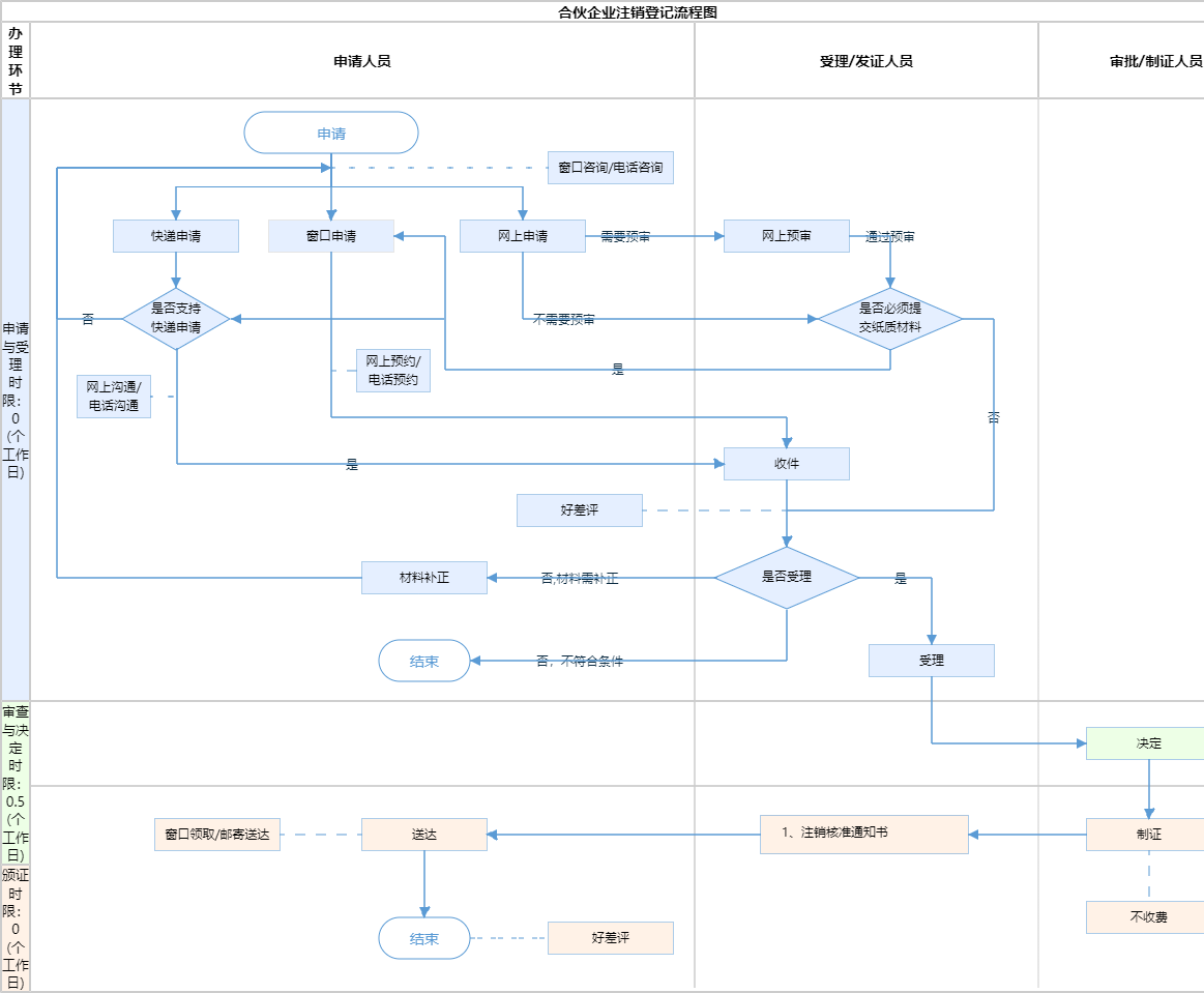
登记机关应当对申请材料进行形式审查。对申请材料齐全、符合法定形式的予以确认并当场登记。不能当场登记的,应当在3个工作日内予以登记;情形复杂的,经登记机关负责人批准,可以再延长3个工作日。申请材料不齐全或者不符合法定形式的,登记机关应当一次性告知申请人需要补正的材料。(来源《中华人民共和国市场主体登记管理条例》第十九条)
{"IS_GUIDE":"1","ONLINE_DECLARE_SYSTEM_MODE":"99","ITEM_REALITY_USELEVEL":"","SERVICE_OBJCT":"","IS_CONSTRUCTION":"0","CL_SERVICE_TYPE":"","APP_CODE_ID":"","YESNO_CITY_UNICOM":"0^1","CROSS_AREA":"","ISSHOHCENTER":"0","WECHAT_CODE_ID":"","FINANCIAL":"","LITTLEPROGRAM_CODE_NAME":"","CROSS_AREA_ALL":"","CROSS_PROVINCE":"","ALIAS_NAME":"[\"合伙企业\"]","EAR_DISABILITY_GRAD":"","LIB_DISABILITY_GRAD":"","SPEAK_DISABILITY_GRAD":"","REGISTER":"","ONLINE_HANDLING_DEPTH_STANDARD":"05","APPROVAL_TYPE":"0","MIND_DISABILITY_GRAD":"","ACCEPTSERVICE":"99","YWBLX_ID":"83b6d769-efc0-4dc3-979c-16bf14934477","ONLINE_DECLARE_SYSTEM_DEPT":"","CONSTRUCTION_EXPANSION":"0","EMPOWER":"0","EXEMPT_MATERIALS":"","LITTLEPROGRAM_CODE_ID":"","EYE_DISABILITY_GRAD":"","ISMONVEINCENTER":"","DATA_FLAG":"XZXK_NEW","BUSINESS_APPROVAL_DEPT":"北京市市场监督管理局","POWER_NAME":"企业登记注册","ITEM_ATTRIBUTE":"01^04^05^10^11","CROSS_AREA_ATEXT":"","AGE":"","BGSYSTEM_APPROVAL_OTHER":"北京市市场监督管理局市场主体登记审批管理系统","WIT_DISABILITY_GRAD":"","WECHAT_CODE_NAME":"","POWER_CODE":"B2404606","DISABILITY_TYPE":"","IS_ENABLE_CERTIFICATE_SHARE":"","POWER_ATTRIBUTE":"1","ONLY_ID":"89d212af-24d9-4591-88b8-727f88bc6347","YES_NO_OPEN":"1","BGSYSTEM_APPROVAL_NAME":"其他","APP_CODE_NAME":"","HOLDER":"","VERSION":"20241125"}
[{"ID":7985659,"TASKGUID":"b1a33056-7acc-4364-b9b0-fc259d3844f6","T_ID":"15dcab95-7593-4a13-afb8-3c55926d15aa","P_ID":"","NAME":"事项办理类型为","NODE_LEVEL":1,"NODE_PATH":"/15dcab95-7593-4a13-afb8-3c55926d15aa","CHILD_COUNT":2,"ORDER_NUM":1,"SERIAL_NUMBER":"1","CONDITION_ATTR":"01","IS_RADIO":"1","IS_SUPPORT":"1","SUMMARY":"1 事项办理类型为\n\t1.1 合伙企业注销登记\n\t\t1.1.1 是否经登记机关在线核查已办结清税 手续\n\t\t\t1.1.1.1 是\n\t\t\t1.1.1.2 否\n\t\t1.1.2 是否法律、行政法规或者国务院规定 注销合伙企业须经批准\n\t\t\t1.1.2.1 是\n\t\t\t1.1.2.2 否\n\t\t1.1.3 是否已领取纸质版营业执照\n\t\t\t1.1.3.1 是\n\t\t\t1.1.3.2 否\n\t1.2 合伙企业简易注销登记\n\t\t1.2.1 是否已领取纸质版营业执照\n\t\t\t1.2.1.1 是\n\t\t\t1.2.1.2 否","CD_TIME":"Dec 25, 2025 5:03:48 PM","CD_BATCH":"2025122500028","DISTRIBUTETAG":"all-data^non-investment^TEKFQ1357924680098^110115403000^non-construction^11110000MB1663498E^non-construction_expansion","DATAJSONTEXT":"{\"VERSION\":\"20220810\",\"TREE_TYPE\":\"\",\"CONSULTATION_QA\":\"\"}","parOrder":"","proOrder":"1","newOrderNum":"001","itemGuideConditionRelatedList":[]},{"ID":7985667,"TASKGUID":"b1a33056-7acc-4364-b9b0-fc259d3844f6","T_ID":"734ea71f-7421-43ee-9097-be7c4af09e7f","P_ID":"15dcab95-7593-4a13-afb8-3c55926d15aa","NAME":"合伙企业注销登记","NODE_LEVEL":2,"NODE_PATH":"/15dcab95-7593-4a13-afb8-3c55926d15aa/734ea71f-7421-43ee-9097-be7c4af09e7f","CHILD_COUNT":3,"ORDER_NUM":1,"SERIAL_NUMBER":"1.1","CONDITION_ATTR":"02","IS_RADIO":"","IS_SUPPORT":"","CD_TIME":"Dec 25, 2025 5:03:48 PM","CD_BATCH":"2025122500028","DISTRIBUTETAG":"all-data^non-investment^TEKFQ1357924680098^110115403000^non-construction^11110000MB1663498E^non-construction_expansion","DATAJSONTEXT":"{\"VERSION\":\"20220810\",\"TREE_TYPE\":\"\",\"CONSULTATION_QA\":\"\"}","parOrder":"","proOrder":"","newOrderNum":"001.001","itemGuideConditionRelatedList":[]},{"ID":7985672,"TASKGUID":"b1a33056-7acc-4364-b9b0-fc259d3844f6","T_ID":"c0dbf03b-5423-4a15-9e06-b00c8bde68be","P_ID":"734ea71f-7421-43ee-9097-be7c4af09e7f","NAME":"是否经登记机关在线核查已办结清税 手续","NODE_LEVEL":3,"NODE_PATH":"/15dcab95-7593-4a13-afb8-3c55926d15aa/734ea71f-7421-43ee-9097-be7c4af09e7f/c0dbf03b-5423-4a15-9e06-b00c8bde68be","CHILD_COUNT":2,"ORDER_NUM":1,"SERIAL_NUMBER":"1.1.1","CONDITION_ATTR":"01","IS_RADIO":"1","IS_SUPPORT":"1","CD_TIME":"Dec 25, 2025 5:03:48 PM","CD_BATCH":"2025122500028","DISTRIBUTETAG":"all-data^non-investment^TEKFQ1357924680098^110115403000^non-construction^11110000MB1663498E^non-construction_expansion","DATAJSONTEXT":"{\"VERSION\":\"20220810\",\"TREE_TYPE\":\"\",\"CONSULTATION_QA\":\"\"}","parOrder":"1","proOrder":"1","newOrderNum":"001.001.001","itemGuideConditionRelatedList":[]},{"ID":7985660,"TASKGUID":"b1a33056-7acc-4364-b9b0-fc259d3844f6","T_ID":"32fff10b-e470-4713-bc86-8274112bb542","P_ID":"c0dbf03b-5423-4a15-9e06-b00c8bde68be","NAME":"是","NODE_LEVEL":4,"NODE_PATH":"/15dcab95-7593-4a13-afb8-3c55926d15aa/734ea71f-7421-43ee-9097-be7c4af09e7f/c0dbf03b-5423-4a15-9e06-b00c8bde68be/32fff10b-e470-4713-bc86-8274112bb542","CHILD_COUNT":0,"ORDER_NUM":1,"SERIAL_NUMBER":"1.1.1.1","CONDITION_ATTR":"02","IS_RADIO":"","IS_SUPPORT":"","CD_TIME":"Dec 25, 2025 5:03:48 PM","CD_BATCH":"2025122500028","DISTRIBUTETAG":"all-data^non-investment^TEKFQ1357924680098^110115403000^non-construction^11110000MB1663498E^non-construction_expansion","DATAJSONTEXT":"{\"VERSION\":\"20220810\",\"TREE_TYPE\":\"\",\"CONSULTATION_QA\":\"\"}","parOrder":"","proOrder":"","newOrderNum":"001.001.001.001","itemGuideConditionRelatedList":[]},{"ID":7985670,"TASKGUID":"b1a33056-7acc-4364-b9b0-fc259d3844f6","T_ID":"968c11ba-7c87-43c6-8c07-98bea4213207","P_ID":"c0dbf03b-5423-4a15-9e06-b00c8bde68be","NAME":"否","NODE_LEVEL":4,"NODE_PATH":"/15dcab95-7593-4a13-afb8-3c55926d15aa/734ea71f-7421-43ee-9097-be7c4af09e7f/c0dbf03b-5423-4a15-9e06-b00c8bde68be/968c11ba-7c87-43c6-8c07-98bea4213207","CHILD_COUNT":0,"ORDER_NUM":2,"SERIAL_NUMBER":"1.1.1.2","CONDITION_ATTR":"02","IS_RADIO":"","IS_SUPPORT":"","CD_TIME":"Dec 25, 2025 5:03:48 PM","CD_BATCH":"2025122500028","DISTRIBUTETAG":"all-data^non-investment^TEKFQ1357924680098^110115403000^non-construction^11110000MB1663498E^non-construction_expansion","DATAJSONTEXT":"{\"VERSION\":\"20220810\",\"TREE_TYPE\":\"\",\"CONSULTATION_QA\":\"\"}","parOrder":"","proOrder":"","newOrderNum":"001.001.001.002","itemGuideConditionRelatedList":[]},{"ID":7985673,"TASKGUID":"b1a33056-7acc-4364-b9b0-fc259d3844f6","T_ID":"c77104bc-7697-4bef-a56b-0c79222e12f8","P_ID":"734ea71f-7421-43ee-9097-be7c4af09e7f","NAME":"是否法律、行政法规或者国务院规定 注销合伙企业须经批准","NODE_LEVEL":3,"NODE_PATH":"/15dcab95-7593-4a13-afb8-3c55926d15aa/734ea71f-7421-43ee-9097-be7c4af09e7f/c77104bc-7697-4bef-a56b-0c79222e12f8","CHILD_COUNT":2,"ORDER_NUM":2,"SERIAL_NUMBER":"1.1.2","CONDITION_ATTR":"01","IS_RADIO":"1","IS_SUPPORT":"1","CD_TIME":"Dec 25, 2025 5:03:48 PM","CD_BATCH":"2025122500028","DISTRIBUTETAG":"all-data^non-investment^TEKFQ1357924680098^110115403000^non-construction^11110000MB1663498E^non-construction_expansion","DATAJSONTEXT":"{\"VERSION\":\"20220810\",\"TREE_TYPE\":\"\",\"CONSULTATION_QA\":\"\"}","parOrder":"1","proOrder":"2","newOrderNum":"001.001.002","itemGuideConditionRelatedList":[]},{"ID":7985674,"TASKGUID":"b1a33056-7acc-4364-b9b0-fc259d3844f6","T_ID":"cf0f6a99-be40-4731-9455-09267e3bee9d","P_ID":"c77104bc-7697-4bef-a56b-0c79222e12f8","NAME":"是","NODE_LEVEL":4,"NODE_PATH":"/15dcab95-7593-4a13-afb8-3c55926d15aa/734ea71f-7421-43ee-9097-be7c4af09e7f/c77104bc-7697-4bef-a56b-0c79222e12f8/cf0f6a99-be40-4731-9455-09267e3bee9d","CHILD_COUNT":0,"ORDER_NUM":1,"SERIAL_NUMBER":"1.1.2.1","CONDITION_ATTR":"02","IS_RADIO":"","IS_SUPPORT":"","CD_TIME":"Dec 25, 2025 5:03:48 PM","CD_BATCH":"2025122500028","DISTRIBUTETAG":"all-data^non-investment^TEKFQ1357924680098^110115403000^non-construction^11110000MB1663498E^non-construction_expansion","DATAJSONTEXT":"{\"VERSION\":\"20220810\",\"TREE_TYPE\":\"\",\"CONSULTATION_QA\":\"\"}","parOrder":"","proOrder":"","newOrderNum":"001.001.002.001","itemGuideConditionRelatedList":[]},{"ID":7985661,"TASKGUID":"b1a33056-7acc-4364-b9b0-fc259d3844f6","T_ID":"338611a3-eceb-44a9-ad96-d3a4e5e54529","P_ID":"c77104bc-7697-4bef-a56b-0c79222e12f8","NAME":"否","NODE_LEVEL":4,"NODE_PATH":"/15dcab95-7593-4a13-afb8-3c55926d15aa/734ea71f-7421-43ee-9097-be7c4af09e7f/c77104bc-7697-4bef-a56b-0c79222e12f8/338611a3-eceb-44a9-ad96-d3a4e5e54529","CHILD_COUNT":0,"ORDER_NUM":2,"SERIAL_NUMBER":"1.1.2.2","CONDITION_ATTR":"02","IS_RADIO":"","IS_SUPPORT":"","CD_TIME":"Dec 25, 2025 5:03:48 PM","CD_BATCH":"2025122500028","DISTRIBUTETAG":"all-data^non-investment^TEKFQ1357924680098^110115403000^non-construction^11110000MB1663498E^non-construction_expansion","DATAJSONTEXT":"{\"VERSION\":\"20220810\",\"TREE_TYPE\":\"\",\"CONSULTATION_QA\":\"\"}","parOrder":"","proOrder":"","newOrderNum":"001.001.002.002","itemGuideConditionRelatedList":[]},{"ID":7985663,"TASKGUID":"b1a33056-7acc-4364-b9b0-fc259d3844f6","T_ID":"41a3905f-6cd0-4855-86db-6f90cf228026","P_ID":"734ea71f-7421-43ee-9097-be7c4af09e7f","NAME":"是否已领取纸质版营业执照","NODE_LEVEL":3,"NODE_PATH":"/15dcab95-7593-4a13-afb8-3c55926d15aa/734ea71f-7421-43ee-9097-be7c4af09e7f/41a3905f-6cd0-4855-86db-6f90cf228026","CHILD_COUNT":2,"ORDER_NUM":3,"SERIAL_NUMBER":"1.1.3","CONDITION_ATTR":"01","IS_RADIO":"1","IS_SUPPORT":"1","CD_TIME":"Dec 25, 2025 5:03:48 PM","CD_BATCH":"2025122500028","DISTRIBUTETAG":"all-data^non-investment^TEKFQ1357924680098^110115403000^non-construction^11110000MB1663498E^non-construction_expansion","DATAJSONTEXT":"{\"VERSION\":\"20220810\",\"TREE_TYPE\":\"\",\"CONSULTATION_QA\":\"\"}","parOrder":"1","proOrder":"3","newOrderNum":"001.001.003","itemGuideConditionRelatedList":[]},{"ID":7985662,"TASKGUID":"b1a33056-7acc-4364-b9b0-fc259d3844f6","T_ID":"35bcf2da-0ff5-4fa1-9115-d30de6e8f9e7","P_ID":"41a3905f-6cd0-4855-86db-6f90cf228026","NAME":"是","NODE_LEVEL":4,"NODE_PATH":"/15dcab95-7593-4a13-afb8-3c55926d15aa/734ea71f-7421-43ee-9097-be7c4af09e7f/41a3905f-6cd0-4855-86db-6f90cf228026/35bcf2da-0ff5-4fa1-9115-d30de6e8f9e7","CHILD_COUNT":0,"ORDER_NUM":1,"SERIAL_NUMBER":"1.1.3.1","CONDITION_ATTR":"02","IS_RADIO":"","IS_SUPPORT":"","CD_TIME":"Dec 25, 2025 5:03:48 PM","CD_BATCH":"2025122500028","DISTRIBUTETAG":"all-data^non-investment^TEKFQ1357924680098^110115403000^non-construction^11110000MB1663498E^non-construction_expansion","DATAJSONTEXT":"{\"VERSION\":\"20220810\",\"TREE_TYPE\":\"\",\"CONSULTATION_QA\":\"\"}","parOrder":"","proOrder":"","newOrderNum":"001.001.003.001","itemGuideConditionRelatedList":[]},{"ID":7985676,"TASKGUID":"b1a33056-7acc-4364-b9b0-fc259d3844f6","T_ID":"f89761ea-5ec9-4e78-bc10-e816639d9012","P_ID":"41a3905f-6cd0-4855-86db-6f90cf228026","NAME":"否","NODE_LEVEL":4,"NODE_PATH":"/15dcab95-7593-4a13-afb8-3c55926d15aa/734ea71f-7421-43ee-9097-be7c4af09e7f/41a3905f-6cd0-4855-86db-6f90cf228026/f89761ea-5ec9-4e78-bc10-e816639d9012","CHILD_COUNT":0,"ORDER_NUM":2,"SERIAL_NUMBER":"1.1.3.2","CONDITION_ATTR":"02","IS_RADIO":"","IS_SUPPORT":"","CD_TIME":"Dec 25, 2025 5:03:48 PM","CD_BATCH":"2025122500028","DISTRIBUTETAG":"all-data^non-investment^TEKFQ1357924680098^110115403000^non-construction^11110000MB1663498E^non-construction_expansion","DATAJSONTEXT":"{\"VERSION\":\"20220810\",\"TREE_TYPE\":\"\",\"CONSULTATION_QA\":\"\"}","parOrder":"","proOrder":"","newOrderNum":"001.001.003.002","itemGuideConditionRelatedList":[]},{"ID":7985664,"TASKGUID":"b1a33056-7acc-4364-b9b0-fc259d3844f6","T_ID":"522360e8-46dc-4f4c-81f9-ac02ee9fdf39","P_ID":"15dcab95-7593-4a13-afb8-3c55926d15aa","NAME":"合伙企业简易注销登记","NODE_LEVEL":2,"NODE_PATH":"/15dcab95-7593-4a13-afb8-3c55926d15aa/522360e8-46dc-4f4c-81f9-ac02ee9fdf39","CHILD_COUNT":1,"ORDER_NUM":2,"SERIAL_NUMBER":"1.2","CONDITION_ATTR":"02","IS_RADIO":"","IS_SUPPORT":"","CD_TIME":"Dec 25, 2025 5:03:48 PM","CD_BATCH":"2025122500028","DISTRIBUTETAG":"all-data^non-investment^TEKFQ1357924680098^110115403000^non-construction^11110000MB1663498E^non-construction_expansion","DATAJSONTEXT":"{\"VERSION\":\"20220810\",\"TREE_TYPE\":\"\",\"CONSULTATION_QA\":\"\"}","parOrder":"","proOrder":"","newOrderNum":"001.002","itemGuideConditionRelatedList":[]},{"ID":7985666,"TASKGUID":"b1a33056-7acc-4364-b9b0-fc259d3844f6","T_ID":"710bf0b4-71f0-4a24-9410-bb6791ccb1c1","P_ID":"522360e8-46dc-4f4c-81f9-ac02ee9fdf39","NAME":"是否已领取纸质版营业执照","NODE_LEVEL":3,"NODE_PATH":"/15dcab95-7593-4a13-afb8-3c55926d15aa/522360e8-46dc-4f4c-81f9-ac02ee9fdf39/710bf0b4-71f0-4a24-9410-bb6791ccb1c1","CHILD_COUNT":2,"ORDER_NUM":1,"SERIAL_NUMBER":"1.2.1","CONDITION_ATTR":"01","IS_RADIO":"1","IS_SUPPORT":"1","CD_TIME":"Dec 25, 2025 5:03:48 PM","CD_BATCH":"2025122500028","DISTRIBUTETAG":"all-data^non-investment^TEKFQ1357924680098^110115403000^non-construction^11110000MB1663498E^non-construction_expansion","DATAJSONTEXT":"{\"VERSION\":\"20220810\",\"TREE_TYPE\":\"\",\"CONSULTATION_QA\":\"\"}","parOrder":"1","proOrder":"4","newOrderNum":"001.002.001","itemGuideConditionRelatedList":[]},{"ID":7985665,"TASKGUID":"b1a33056-7acc-4364-b9b0-fc259d3844f6","T_ID":"6b3c6491-c565-4762-bda3-3b4b27584379","P_ID":"710bf0b4-71f0-4a24-9410-bb6791ccb1c1","NAME":"是","NODE_LEVEL":4,"NODE_PATH":"/15dcab95-7593-4a13-afb8-3c55926d15aa/522360e8-46dc-4f4c-81f9-ac02ee9fdf39/710bf0b4-71f0-4a24-9410-bb6791ccb1c1/6b3c6491-c565-4762-bda3-3b4b27584379","CHILD_COUNT":0,"ORDER_NUM":1,"SERIAL_NUMBER":"1.2.1.1","CONDITION_ATTR":"02","IS_RADIO":"","IS_SUPPORT":"","CD_TIME":"Dec 25, 2025 5:03:48 PM","CD_BATCH":"2025122500028","DISTRIBUTETAG":"all-data^non-investment^TEKFQ1357924680098^110115403000^non-construction^11110000MB1663498E^non-construction_expansion","DATAJSONTEXT":"{\"VERSION\":\"20220810\",\"TREE_TYPE\":\"\",\"CONSULTATION_QA\":\"\"}","parOrder":"","proOrder":"","newOrderNum":"001.002.001.001","itemGuideConditionRelatedList":[]},{"ID":7985669,"TASKGUID":"b1a33056-7acc-4364-b9b0-fc259d3844f6","T_ID":"933840e9-7fcc-40f3-a10a-75c9dac7930f","P_ID":"710bf0b4-71f0-4a24-9410-bb6791ccb1c1","NAME":"否","NODE_LEVEL":4,"NODE_PATH":"/15dcab95-7593-4a13-afb8-3c55926d15aa/522360e8-46dc-4f4c-81f9-ac02ee9fdf39/710bf0b4-71f0-4a24-9410-bb6791ccb1c1/933840e9-7fcc-40f3-a10a-75c9dac7930f","CHILD_COUNT":0,"ORDER_NUM":2,"SERIAL_NUMBER":"1.2.1.2","CONDITION_ATTR":"02","IS_RADIO":"","IS_SUPPORT":"","CD_TIME":"Dec 25, 2025 5:03:48 PM","CD_BATCH":"2025122500028","DISTRIBUTETAG":"all-data^non-investment^TEKFQ1357924680098^110115403000^non-construction^11110000MB1663498E^non-construction_expansion","DATAJSONTEXT":"{\"VERSION\":\"20220810\",\"TREE_TYPE\":\"\",\"CONSULTATION_QA\":\"\"}","parOrder":"","proOrder":"","newOrderNum":"001.002.001.002","itemGuideConditionRelatedList":[]},{"ID":7985668,"TASKGUID":"b1a33056-7acc-4364-b9b0-fc259d3844f6","T_ID":"7e05b265-c652-4140-9456-8db8de628828","P_ID":"","NAME":"是否以告知承诺形式办理","NODE_LEVEL":1,"NODE_PATH":"/7e05b265-c652-4140-9456-8db8de628828","CHILD_COUNT":2,"ORDER_NUM":2,"SERIAL_NUMBER":"2","CONDITION_ATTR":"01","IS_RADIO":"1","IS_SUPPORT":"1","SUMMARY":"2 是否以告知承诺形式办理\n\t2.1 是\n\t2.2 否","CD_TIME":"Dec 25, 2025 5:03:48 PM","CD_BATCH":"2025122500028","DISTRIBUTETAG":"all-data^non-investment^TEKFQ1357924680098^110115403000^non-construction^11110000MB1663498E^non-construction_expansion","DATAJSONTEXT":"{\"VERSION\":\"20220810\",\"TREE_TYPE\":\"\",\"CONSULTATION_QA\":\"\"}","parOrder":"","proOrder":"2","newOrderNum":"002","itemGuideConditionRelatedList":[]},{"ID":7985671,"TASKGUID":"b1a33056-7acc-4364-b9b0-fc259d3844f6","T_ID":"af0ebfee-c56d-45ef-a598-0b036f2aee94","P_ID":"7e05b265-c652-4140-9456-8db8de628828","NAME":"是","NODE_LEVEL":2,"NODE_PATH":"/7e05b265-c652-4140-9456-8db8de628828/af0ebfee-c56d-45ef-a598-0b036f2aee94","CHILD_COUNT":0,"ORDER_NUM":1,"SERIAL_NUMBER":"2.1","CONDITION_ATTR":"02","IS_RADIO":"","IS_SUPPORT":"","CD_TIME":"Dec 25, 2025 5:03:48 PM","CD_BATCH":"2025122500028","DISTRIBUTETAG":"all-data^non-investment^TEKFQ1357924680098^110115403000^non-construction^11110000MB1663498E^non-construction_expansion","DATAJSONTEXT":"{\"VERSION\":\"20220810\",\"TREE_TYPE\":\"\",\"CONSULTATION_QA\":\"\"}","parOrder":"","proOrder":"","newOrderNum":"002.001","itemGuideConditionRelatedList":[]},{"ID":7985675,"TASKGUID":"b1a33056-7acc-4364-b9b0-fc259d3844f6","T_ID":"e1beea37-4258-4a61-ab7e-983227e9ed1f","P_ID":"7e05b265-c652-4140-9456-8db8de628828","NAME":"否","NODE_LEVEL":2,"NODE_PATH":"/7e05b265-c652-4140-9456-8db8de628828/e1beea37-4258-4a61-ab7e-983227e9ed1f","CHILD_COUNT":0,"ORDER_NUM":2,"SERIAL_NUMBER":"2.2","CONDITION_ATTR":"02","IS_RADIO":"","IS_SUPPORT":"","CD_TIME":"Dec 25, 2025 5:03:48 PM","CD_BATCH":"2025122500028","DISTRIBUTETAG":"all-data^non-investment^TEKFQ1357924680098^110115403000^non-construction^11110000MB1663498E^non-construction_expansion","DATAJSONTEXT":"{\"VERSION\":\"20220810\",\"TREE_TYPE\":\"\",\"CONSULTATION_QA\":\"\"}","parOrder":"","proOrder":"","newOrderNum":"002.002","itemGuideConditionRelatedList":[]}]
2
1^2^3^4^5^9
http://bjt.beijing.gov.cn/renzheng/open/login/goUserLogin?client_id=2150&redirect_uri=https://ect.scjgj.beijing.gov.cn/ect/apply/baic/user/redirect.do&response_type=code&scope=user_info&state=;http://yzt.beijing.gov.cn/am/oauth2/authorize?service=bjzwService&response_type=code&client_id=000021338_05&scope=cn+uid+idCardNumber+extProperties+credenceClass&redirect_uri=https%3A%2F%2Fect.scjgj.beijing.gov.cn%2Fect%2Fapply%2Fbaic%2Fentuser%2Fredirect.do

政务服务> 办事指南

合伙企业注销登记注册(设区的市级权限)

北京市

切换简洁版

  • 即办件

    办件类型

  • 0

    到现场次数

  • 6工作日

    法定办结时限

  • 0工作日

    承诺办结时限

好差评

5.0

办件承诺办结时限说明:依据《中华人民共和国市场主体登记管理条例》第十九条规定:登记机关应当对申请材料进行形式审查。对申请材料齐全、符合法定形式的予以确认并当场登记。不能当场登记的,应当在3个工作日内予以登记;情形复杂的,经登记机关负责人批准,可以再延长3个工作日。(承诺时限为办理流程中“审查与决定”环节的计时时限)

办件承诺办结时限说明:

依据《中华人民共和国市场主体登记管理条例》第十九条规定:登记机关应当对申请材料进行形式审查。对申请材料齐全、符合法定形式的予以确认并当场登记。不能当场登记的,应当在3个工作日内予以登记;情形复杂的,经登记机关负责人批准,可以再延长3个工作日。(承诺时限为办理流程中“审查与决定”环节的计时时限)

基本信息

实施主体 北京经济技术开发区行政审批局 服务对象
事项类型 行政许可 办理形式
受理条件 登记机关应当对申请材料进行形式审查。对申请材料齐全、符合法定形式的予以确认并当场登记。不能当场登记的,应当在3个工作日内予以登记;情形复杂的,经登记机关负责人批准,可以再延长3个工作日。申请材料不齐全或者不符合法定形式的,登记机关应当一次性告知申请人需要补正的材料。(来源《中华人民共和国市场主体登记管理条例》第十九条)
办理时间 北京经济技术开发区政务服务中心:法定工作日: 上午: 08:30 - 12:00; 下午: 12:00 - 17:30; (延时服务时间: 周六上午08:30 - 12:30; ); 查看详情
办理地点 北京经济技术开发区政务服务中心:北京经济技术开发区万源街4号1号楼2层准入准营服务区综合窗口; 查看详情
咨询方式

咨询电话:

(010)82177599【展开】

咨询窗口地址:

北京经济技术开发区政务服务中心:北京经济技术开发区万源街4号2层准入准营服务区综合窗口【展开】

投诉监督方式
基本编码 000131127010 事项编码 TEKFQ13579246800983000131127010
业务办理项编码 TEKFQ1357924680098300013112701003 进驻大厅类型
权力来源 法定本级行使 网上支付
所属机构 北京经济技术开发区行政审批局 委托部门
联办机构 实施主体性质 法定机关
办理进程查询途径
行使层级 区级 运行系统 市级自建(垂管)
物流快递 办理方式 自办件
预约办理 数量限制
中介服务 权限划分
通办范围 特殊程序
行使内容 合伙企业注销登记
显示更多

请选择情形:

提示:通过情形选择可引导出您办理该事项所需的材料,若要查看全部材料,请点击"查看全部材料"

查看全部材料 情形引导

收起
我选好了重选条件

序号 材料名称 材料来源 材料
必要性
数量要求 介质要求 表格及样例
下载
受理标准 提供材料
依据
其他要求
申请材料总要求1. 提交的登记申请文书与其它申请材料应当使用 A4 型白色纸张,用黑色或蓝色墨水钢笔或签字笔工整填写、签字。 2. 对于现场窗口提交材料的,未注明提交复印件的,应当提交原件(未注明复印件的即为原件);提交复印件的,应当注明“与原件一致”并由申请人签署,或者由其指定的代表或共同委托的代理人签字。 3. 通过全程电子化方式申请登记注册的,主体资格证明、身份证明、批准证书、章程、决议等文件可通过全程电子化登记系统提交原件影像(印)件,或通过登记业务系统设置的申请文书格式规范生成相关材料并使用。 4. 提交材料涉及签署,参照申请书中申请人的注释,未注明签署人的,自然人由本人签字,法人和其他组织由法定代表人、负责人或有权签字人签字,并加盖公章。无法亲笔签署的,需提交授权人委托他人签字的授权委托书,授权委托书应为原件,且授权人应亲笔签字,被委托人应配合登记机关进行实名认证。 5. 提交材料、公证认证文书为外文的,应附加盖翻译单位公章的中文翻译件,由翻译单位注明“翻译准确”,投资人名称为非英文外文的,翻译件中应记载投资人英文名称,翻译单位应在翻译件上加盖翻译单位公章(翻译专用章)或者附营业执照复印件等主体资格证明文件复印件,同时注明翻译人及联系方式。自然人的应在翻译件上签名,注明联系方式,并附翻译人员相应翻译资质复印件或者身份证明复印件。 6. 在办理登记、备案事项时,申请人应当配合登记机关通过实名认证系统,采用人脸识别等方式对相关人员进行实名验证。因特殊原因,当事人无法通过实名认证系统核验身份信息的,可以提交经依法公证的自然人身份证明文件,或者由本人持身份证件到现场办理。7.登记机关应当对申请材料进行形式审查。对申请材料齐全、符合法定形式的予以确认并当场登记。不能当场登记的,应当在3个工作日内予以登记;情形复杂的,经登记机关负责人批准,可以再延长3个工作日。8.经营主体申请办理登记的,可以指派其登记联络员向登记机关提交登记申请,也可以委托登记代理人代为向登记机关提交登记申请。登记联络员及具体办理登记代理事务的人员应当年满18周岁,并具备完全民事行为能力。登记代理人应当通过全国经营主体登记注册代理人信息系统表明其代理身份,不得兼任经营主体的登记联络员,登记代理人自行出资设立的经营主体除外。
序号 材料名称 材料来源 材料
必要性
数量要求 介质要求 表格及样例
下载
受理标准 提供材料
依据
其他要求
申请材料总要求1. 提交的登记申请文书与其它申请材料应当使用 A4 型白色纸张,用黑色或蓝色墨水钢笔或签字笔工整填写、签字。 2. 对于现场窗口提交材料的,未注明提交复印件的,应当提交原件(未注明复印件的即为原件);提交复印件的,应当注明“与原件一致”并由申请人签署,或者由其指定的代表或共同委托的代理人签字。 3. 通过全程电子化方式申请登记注册的,主体资格证明、身份证明、批准证书、章程、决议等文件可通过全程电子化登记系统提交原件影像(印)件,或通过登记业务系统设置的申请文书格式规范生成相关材料并使用。 4. 提交材料涉及签署,参照申请书中申请人的注释,未注明签署人的,自然人由本人签字,法人和其他组织由法定代表人、负责人或有权签字人签字,并加盖公章。无法亲笔签署的,需提交授权人委托他人签字的授权委托书,授权委托书应为原件,且授权人应亲笔签字,被委托人应配合登记机关进行实名认证。 5. 提交材料、公证认证文书为外文的,应附加盖翻译单位公章的中文翻译件,由翻译单位注明“翻译准确”,投资人名称为非英文外文的,翻译件中应记载投资人英文名称,翻译单位应在翻译件上加盖翻译单位公章(翻译专用章)或者附营业执照复印件等主体资格证明文件复印件,同时注明翻译人及联系方式。自然人的应在翻译件上签名,注明联系方式,并附翻译人员相应翻译资质复印件或者身份证明复印件。 6. 在办理登记、备案事项时,申请人应当配合登记机关通过实名认证系统,采用人脸识别等方式对相关人员进行实名验证。因特殊原因,当事人无法通过实名认证系统核验身份信息的,可以提交经依法公证的自然人身份证明文件,或者由本人持身份证件到现场办理。7.登记机关应当对申请材料进行形式审查。对申请材料齐全、符合法定形式的予以确认并当场登记。不能当场登记的,应当在3个工作日内予以登记;情形复杂的,经登记机关负责人批准,可以再延长3个工作日。8.经营主体申请办理登记的,可以指派其登记联络员向登记机关提交登记申请,也可以委托登记代理人代为向登记机关提交登记申请。登记联络员及具体办理登记代理事务的人员应当年满18周岁,并具备完全民事行为能力。登记代理人应当通过全国经营主体登记注册代理人信息系统表明其代理身份,不得兼任经营主体的登记联络员,登记代理人自行出资设立的经营主体除外。
显示更多

指南分享