3
01
111102270000976150
中共北京市怀柔区委宣传部
出版物经营许可证补证
111102270000976150300013901400007
1111022700009761503000139014000
0
2315f780-1fbd-4cb7-ba81-71a03ffcb317
30e33d26-e25a-445b-9c96-90c025ce86af
3
01
怀柔区委宣传部
110116000000
中共北京市怀柔区委宣传部
工作日上午08:30-12:00,下午13:00-17:00
北京市怀柔区政务服务中心:北京市怀柔区雁栖大街53号一层综合窗口
提交的申请材料齐全、符合法定形式。
{"IS_GUIDE":"1","ONLINE_DECLARE_SYSTEM_MODE":"","ITEM_REALITY_USELEVEL":"","SERVICE_OBJCT":"","IS_CONSTRUCTION":"0","CL_SERVICE_TYPE":"","APP_CODE_ID":"","YESNO_CITY_UNICOM":"0","CROSS_AREA":"","ISSHOHCENTER":"0","WECHAT_CODE_ID":"","FINANCIAL":"","LITTLEPROGRAM_CODE_NAME":"","CROSS_AREA_ALL":"","CROSS_PROVINCE":"","ALIAS_NAME":"","EAR_DISABILITY_GRAD":"","LIB_DISABILITY_GRAD":"","SPEAK_DISABILITY_GRAD":"","REGISTER":"","ONLINE_HANDLING_DEPTH_STANDARD":"05","APPROVAL_TYPE":"1","MIND_DISABILITY_GRAD":"","ACCEPTSERVICE":"99","YWBLX_ID":"22a69c3b-057c-4041-a42d-43a32c0d89fc","ONLINE_DECLARE_SYSTEM_DEPT":"","CONSTRUCTION_EXPANSION":"0","EMPOWER":"0","EXEMPT_MATERIALS":"","LITTLEPROGRAM_CODE_ID":"","EYE_DISABILITY_GRAD":"","ISMONVEINCENTER":"0","DATA_FLAG":"","BUSINESS_APPROVAL_DEPT":"北京市怀柔区政务服务管理局","POWER_NAME":"出版物零售单位和个体工商户设立、变更审批","ITEM_ATTRIBUTE":"04^05^06^11","CROSS_AREA_ATEXT":"","AGE":"","BGSYSTEM_APPROVAL_OTHER":"怀柔区统一行政审批平台","WIT_DISABILITY_GRAD":"","WECHAT_CODE_NAME":"","POWER_CODE":"B5301300","DISABILITY_TYPE":"","IS_ENABLE_CERTIFICATE_SHARE":"","POWER_ATTRIBUTE":"1","ONLY_ID":"0e467f7c-81ed-11ea-8de7-fa163e4f9ad9","YES_NO_OPEN":"1","BGSYSTEM_APPROVAL_NAME":"其他","APP_CODE_NAME":"","HOLDER":"","VERSION":"20241125"}
[{"ID":7793071,"TASKGUID":"2315f780-1fbd-4cb7-ba81-71a03ffcb317","T_ID":"8f070205-1284-49c4-a337-fdeaa180b9a3","P_ID":"","NAME":"是否法定代表人前来办理","NODE_LEVEL":1,"NODE_PATH":"/8f070205-1284-49c4-a337-fdeaa180b9a3","CHILD_COUNT":2,"ORDER_NUM":1,"SERIAL_NUMBER":"1","CONDITION_ATTR":"01","IS_RADIO":"1","IS_SUPPORT":"","SUMMARY":"1 是否法定代表人前来办理\n\t1.1 是\n\t1.2 否","CD_TIME":"Nov 24, 2025 4:15:59 PM","CD_BATCH":"2025112400027","DISTRIBUTETAG":"all-data^non-investment^111102270000976150^110116000000^non-construction^11110000000020044N^non-construction_expansion","DATAJSONTEXT":"{\"VERSION\":\"20220810\",\"TREE_TYPE\":\"\",\"CONSULTATION_QA\":\"\"}","parOrder":"","proOrder":"1","newOrderNum":"001","itemGuideConditionRelatedList":[]},{"ID":7793070,"TASKGUID":"2315f780-1fbd-4cb7-ba81-71a03ffcb317","T_ID":"04b49341-dea6-4924-9899-b73eb292cb7e","P_ID":"8f070205-1284-49c4-a337-fdeaa180b9a3","NAME":"是","NODE_LEVEL":2,"NODE_PATH":"/8f070205-1284-49c4-a337-fdeaa180b9a3/04b49341-dea6-4924-9899-b73eb292cb7e","CHILD_COUNT":0,"ORDER_NUM":1,"SERIAL_NUMBER":"1.1","CONDITION_ATTR":"02","IS_RADIO":"","IS_SUPPORT":"","SUMMARY":"","CD_TIME":"Nov 24, 2025 4:15:59 PM","CD_BATCH":"2025112400027","DISTRIBUTETAG":"all-data^non-investment^111102270000976150^110116000000^non-construction^11110000000020044N^non-construction_expansion","DATAJSONTEXT":"{\"VERSION\":\"20220810\",\"TREE_TYPE\":\"\",\"CONSULTATION_QA\":\"\"}","parOrder":"","proOrder":"","newOrderNum":"001.001","itemGuideConditionRelatedList":[]},{"ID":7793072,"TASKGUID":"2315f780-1fbd-4cb7-ba81-71a03ffcb317","T_ID":"ab0ddab8-b6ad-485e-ba50-f8ddd4245994","P_ID":"8f070205-1284-49c4-a337-fdeaa180b9a3","NAME":"否","NODE_LEVEL":2,"NODE_PATH":"/8f070205-1284-49c4-a337-fdeaa180b9a3/ab0ddab8-b6ad-485e-ba50-f8ddd4245994","CHILD_COUNT":0,"ORDER_NUM":2,"SERIAL_NUMBER":"1.2","CONDITION_ATTR":"02","IS_RADIO":"","IS_SUPPORT":"","SUMMARY":"","CD_TIME":"Nov 24, 2025 4:15:59 PM","CD_BATCH":"2025112400027","DISTRIBUTETAG":"all-data^non-investment^111102270000976150^110116000000^non-construction^11110000000020044N^non-construction_expansion","DATAJSONTEXT":"{\"VERSION\":\"20220810\",\"TREE_TYPE\":\"\",\"CONSULTATION_QA\":\"\"}","parOrder":"","proOrder":"","newOrderNum":"001.002","itemGuideConditionRelatedList":[{"ID":26442414,"TASKGUID":"2315f780-1fbd-4cb7-ba81-71a03ffcb317","T_ID":"ab0ddab8-b6ad-485e-ba50-f8ddd4245994","G_ID":"ca7c7cbe-e887-4b5f-976a-c35bca2284a6","M_CODE":"201228","MATERIAL_ID":"3cffef88-3b95-4e91-9d2f-b88fb82c1def","CD_TIME":"Nov 24, 2025 4:15:59 PM","CD_BATCH":"2025112400027","DISTRIBUTETAG":"all-data^non-investment^111102270000976150^110116000000^non-construction^11110000000020044N^non-construction_expansion","DATAJSONTEXT":"{\"VERSION\":\"20210903\"}"}]}]
1
1^2^9
http://banshi.beijing.gov.cn

政务服务> 办事指南

出版物经营许可证补证

北京市

切换简洁版

  • 承诺件

    办件类型

  • 0

    到现场次数

  • 20工作日

    法定办结时限

  • 13工作日

    承诺办结时限

好差评

5.0

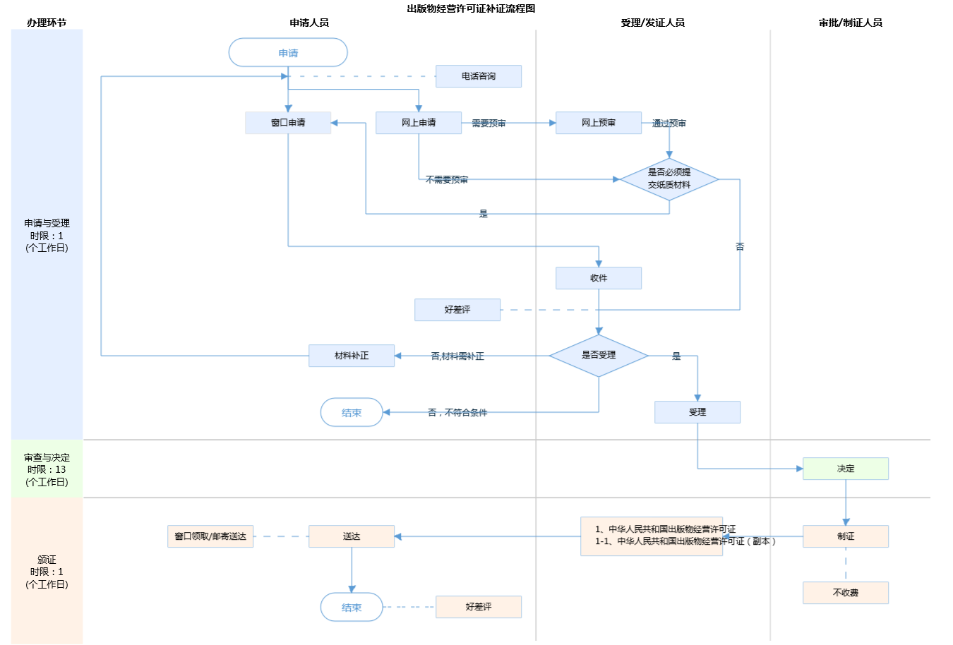
办件承诺办结时限说明:(承诺时限为办理流程中“审查与决定”环节的计时时限)

办件承诺办结时限说明:

(承诺时限为办理流程中“审查与决定”环节的计时时限)

基本信息

实施主体 中共北京市怀柔区委宣传部 服务对象
事项类型 行政许可 办理形式
受理条件 提交的申请材料齐全、符合法定形式。
办理时间 工作日上午08:30-12:00,下午13:00-17:00 查看详情
办理地点 北京市怀柔区政务服务中心:北京市怀柔区雁栖大街53号一层综合窗口 查看详情
咨询方式

咨询电话:

(010)69626627【展开】

投诉监督方式
基本编码 000139014000 事项编码 1111022700009761503000139014000
业务办理项编码 111102270000976150300013901400007 进驻大厅类型
权力来源 法定本级行使 网上支付
所属机构 中共北京市怀柔区委宣传部 委托部门
联办机构 实施主体性质 法定机关
办理进程查询途径
行使层级 区级 运行系统 区级统建系统
物流快递 办理方式 自办件
预约办理 数量限制 无数量限制
中介服务 权限划分
通办范围 全区 特殊程序
行使内容
显示更多

请选择情形:

提示:通过情形选择可引导出您办理该事项所需的材料,若要查看全部材料,请点击"查看全部材料"

查看全部材料 情形引导

收起
我选好了重选条件

序号 材料名称 材料来源 材料
必要性
数量要求 介质要求 表格及样例
下载
受理标准 提供材料
依据
其他要求
申请材料总要求
序号 材料名称 材料来源 材料
必要性
数量要求 介质要求 表格及样例
下载
受理标准 提供材料
依据
其他要求
申请材料总要求
显示更多

指南分享