政务服务> 办事指南
北京市
切换简洁版
基本信息
| 实施主体 | 北京市公安局密云区公安分局 | 服务对象 | |
| 事项类型 | 行政确认 | 办理形式 | |
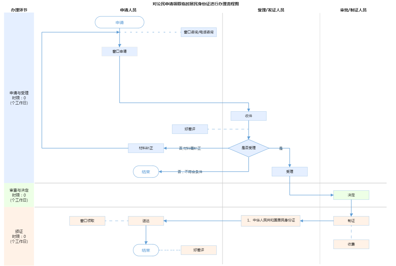
| 受理条件 | 1.第二条:居住在中华人民共和国境内的中国公民,在申请领取换领、补领居民身份证期间,急需使用居民身份证的,可以凭《居民身份证领取凭证》申请领取临时居民身份证。(来源《中华人民共和国临时居民身份证管理办法》) 2.已取得居民身份证领取凭证的居民。 | ||
| 办理时间 | 北京市公安局密云分局城关派出所:工作日上午09:00-12:00,下午14:00-17:30;北京市公安局密云分局溪翁庄派出所:工作日上午08:30-12:00,下午14:00-17:00 查看详情 | ||
| 办理地点 | 北京市公安局密云分局城关派出所:北京市密云区新南路72号一层综合窗口 北京市公安局密云分局溪翁庄派出所:北京市密云区溪翁庄镇水库南线286号一层综合窗口 查看详情 | ||
| 咨询方式 |
咨询电话: 北京市公安局密云分局城关派出所:(010)89080422;北京市公安局密云分局溪翁庄派出所:(010)69016388;北京市公安局密云分局太师屯派出所:(010)69032176;北京市公安局密云分局巨各庄派出所:(010)61036300【展开】 咨询窗口地址: 北京市密云区密云镇新南路72号北京市公安局密云分局城关派出所一层综合窗口;北京市密云区溪翁庄镇水库南线286号北京市公安局密云分局溪翁庄派出所一层综合窗口;北京市密云区太师屯镇永安街195号北京市公安局密云分局太师屯派出所一层综合窗口;北京市密云区巨各庄镇水峪村西大街555号北京市公安局密云分局巨各庄派出所一层综合窗口【展开】 |
||
| 投诉监督方式 | |||
| 基本编码 | 000709110004 | 事项编码 | 1111000000002940113000709110004 |
| 业务办理项编码 | 111100000000294011300070911000401 | 进驻大厅类型 | |
| 权力来源 | 法定本级行使 | 网上支付 | 是 |
| 所属机构 | 北京市公安局密云区公安分局 | 委托部门 | 无 |
| 联办机构 | 无 | 实施主体性质 | 法定机关 |
| 办理进程查询途径 | |||
| 行使层级 | 区级 | 运行系统 | 市级自建(垂管) |
| 物流快递 | 否 | 办理方式 | 自办件 |
| 预约办理 | 数量限制 | 无数量限制 | |
| 中介服务 | 无 | 权限划分 | |
| 通办范围 | 全市 | 特殊程序 | 无 |
| 行使内容 | 无 | ||

无
| 序号 | 材料名称 | 材料来源 | 材料 必要性 |
数量要求 | 介质要求 | 表格及样例 下载 |
受理标准 | 提供材料 依据 |
其他要求 | 申请材料总要求 | 告知:告知申领人凭《居民身份证领取凭证》领取临时居民身份证及领取证件时间。同时,告知申领人在领取居民身份证时应当交回临时居民身份证。 年满十六岁的公民在申请领取、换领、补领居民身份证期间,急需使用居民身份证的,可以申请领取临时居民身份证;未满十六周岁的公民,由监护人代为办理. |
|---|
| 序号 | 材料名称 | 材料来源 | 材料 必要性 |
数量要求 | 介质要求 | 表格及样例 下载 |
受理标准 | 提供材料 依据 |
其他要求 | 申请材料总要求 | 告知:告知申领人凭《居民身份证领取凭证》领取临时居民身份证及领取证件时间。同时,告知申领人在领取居民身份证时应当交回临时居民身份证。 年满十六岁的公民在申请领取、换领、补领居民身份证期间,急需使用居民身份证的,可以申请领取临时居民身份证;未满十六周岁的公民,由监护人代为办理. |
|---|

无
无
指南分享