3
07
11110000782500877A
北京市规划和自然资源委员会密云分局
换证登记
11110000782500877A311071203300002
11110000782500877A3110712033000
0
e4003ec2-a2cb-458d-9adb-5fa1f6f5d51e
696b2c88-ff75-49b2-b11a-692cc1431cca
2^3
07
市规划自然委密云区分局
110118000000
北京市规划和自然资源委员会密云分局
密云区政务服务中心:法定工作日: 上午: 08:30 - 12:00; 下午: 12:00 - 17:30; (延时服务时间: 工作日下午17:00 - 17:30; 周六上午08:30 - 12:30;延时服务需预约,法定节假日除外; );
密云区政务服务中心:北京市密云区新东路285号一层不动产登记综合服务区综合受理窗口;
1.申请登记事项在本不动产登记机构的登记职责范围内; 2.申请材料形式符合要求; 3.申请人与依法应当提交的申请材料记载的主体一致; 4.申请登记的不动产权利与登记原因文件记载的不动产权利一致; 5.申请内容与询问记录不冲突;(来源:《北京市不动产登记工作规范(试行)》3.5.1) 6.法律、行政法规等规定的其他条件。
{"IS_GUIDE":"1","ONLINE_DECLARE_SYSTEM_MODE":"99","ITEM_REALITY_USELEVEL":"","SERVICE_OBJCT":"","IS_CONSTRUCTION":"0","CL_SERVICE_TYPE":"","APP_CODE_ID":"","YESNO_CITY_UNICOM":"0^1","CROSS_AREA":"","ISSHOHCENTER":"0","WECHAT_CODE_ID":"","FINANCIAL":"","LITTLEPROGRAM_CODE_NAME":"","CROSS_AREA_ALL":"","CROSS_PROVINCE":"","ALIAS_NAME":"[\"不动产换证\"]","EAR_DISABILITY_GRAD":"","LIB_DISABILITY_GRAD":"","SPEAK_DISABILITY_GRAD":"","REGISTER":"","ONLINE_HANDLING_DEPTH_STANDARD":"05","APPROVAL_TYPE":"1","MIND_DISABILITY_GRAD":"","ACCEPTSERVICE":"99","YWBLX_ID":"5c0b4f7d-9edd-49cb-bbc6-2e495ad24074","ONLINE_DECLARE_SYSTEM_DEPT":"","CONSTRUCTION_EXPANSION":"0","EMPOWER":"0","EXEMPT_MATERIALS":"","LITTLEPROGRAM_CODE_ID":"","EYE_DISABILITY_GRAD":"","ISMONVEINCENTER":"0","DATA_FLAG":"","BUSINESS_APPROVAL_DEPT":"北京市规划和自然资源委员会","POWER_NAME":"不动产补证、换证登记","ITEM_ATTRIBUTE":"01^04^05^11^13","CROSS_AREA_ATEXT":"","AGE":"","BGSYSTEM_APPROVAL_OTHER":"北京市不动产登记信息系统v2.0","WIT_DISABILITY_GRAD":"","WECHAT_CODE_NAME":"","POWER_CODE":"H1203700","DISABILITY_TYPE":"","IS_ENABLE_CERTIFICATE_SHARE":"","POWER_ATTRIBUTE":"1","ONLY_ID":"1a8b364f-81ed-11ea-8de7-fa163e4f9ad9","YES_NO_OPEN":"1","BGSYSTEM_APPROVAL_NAME":"其他","APP_CODE_NAME":"","HOLDER":"","VERSION":"20241125"}
[{"ID":8553640,"TASKGUID":"e4003ec2-a2cb-458d-9adb-5fa1f6f5d51e","T_ID":"74815968-d107-4e27-b438-0a0d6844eeb9","P_ID":"","NAME":"申请人身份","NODE_LEVEL":1,"NODE_PATH":"/74815968-d107-4e27-b438-0a0d6844eeb9","CHILD_COUNT":12,"ORDER_NUM":1,"SERIAL_NUMBER":"1","CONDITION_ATTR":"01","IS_RADIO":"1","IS_SUPPORT":"1","SUMMARY":"1 申请人身份\n\t1.1 境内自然人\n\t\t1.1.1 是否成年\n\t\t\t1.1.1.1 是\n\t\t\t1.1.1.2 否\n\t\t1.1.2 是否为个体工商户\n\t\t\t1.1.2.1 是\n\t\t\t1.1.2.2 否\n\t1.10 香港特别行政区、澳门特别行政区、台湾地区的法人或非法人组织\n\t1.11 境外法人或非法人组织\n\t1.12 外国驻华使(领)馆和外国驻华办事机构、国际组织驻华代表机构\n\t1.2 香港、澳门特别行政区自然人\n\t1.3 台湾地区自然人\n\t1.4 华侨\n\t1.5 外籍自然人\n\t1.6 境内营利法人\n\t1.7 境内非营利法人\n\t1.8 境内特别法人\n\t1.9 境内非法人组织","CD_TIME":"Apr 20, 2026 11:08:19 PM","CD_BATCH":"2026042000044","DISTRIBUTETAG":"all-data^non-investment^11110000782500877A^110118000000^non-construction^11110000MB1503996K^non-construction_expansion","DATAJSONTEXT":"{\"VERSION\":\"20220810\",\"TREE_TYPE\":\"\",\"CONSULTATION_QA\":\"\"}","parOrder":"","proOrder":"1","newOrderNum":"001","itemGuideConditionRelatedList":[]},{"ID":8553644,"TASKGUID":"e4003ec2-a2cb-458d-9adb-5fa1f6f5d51e","T_ID":"99296525-0d4d-4003-a02e-331892bf95e1","P_ID":"74815968-d107-4e27-b438-0a0d6844eeb9","NAME":"境内自然人","NODE_LEVEL":2,"NODE_PATH":"/74815968-d107-4e27-b438-0a0d6844eeb9/99296525-0d4d-4003-a02e-331892bf95e1","CHILD_COUNT":2,"ORDER_NUM":1,"SERIAL_NUMBER":"1.1","CONDITION_ATTR":"02","IS_RADIO":"","IS_SUPPORT":"","SUMMARY":"","CD_TIME":"Apr 20, 2026 11:08:19 PM","CD_BATCH":"2026042000044","DISTRIBUTETAG":"all-data^non-investment^11110000782500877A^110118000000^non-construction^11110000MB1503996K^non-construction_expansion","DATAJSONTEXT":"{\"VERSION\":\"20220810\",\"TREE_TYPE\":\"\",\"CONSULTATION_QA\":\"\"}","parOrder":"","proOrder":"","newOrderNum":"001.001","itemGuideConditionRelatedList":[]},{"ID":8553634,"TASKGUID":"e4003ec2-a2cb-458d-9adb-5fa1f6f5d51e","T_ID":"0ab76bd0-5c99-4ab0-9d0a-f6627d88c4d3","P_ID":"99296525-0d4d-4003-a02e-331892bf95e1","NAME":"是否成年","NODE_LEVEL":3,"NODE_PATH":"/74815968-d107-4e27-b438-0a0d6844eeb9/99296525-0d4d-4003-a02e-331892bf95e1/0ab76bd0-5c99-4ab0-9d0a-f6627d88c4d3","CHILD_COUNT":2,"ORDER_NUM":1,"SERIAL_NUMBER":"1.1.1","CONDITION_ATTR":"01","IS_RADIO":"1","IS_SUPPORT":"1","SUMMARY":"","CD_TIME":"Apr 20, 2026 11:08:19 PM","CD_BATCH":"2026042000044","DISTRIBUTETAG":"all-data^non-investment^11110000782500877A^110118000000^non-construction^11110000MB1503996K^non-construction_expansion","DATAJSONTEXT":"{\"VERSION\":\"20220810\",\"TREE_TYPE\":\"\",\"CONSULTATION_QA\":\"\"}","parOrder":"1","proOrder":"1","newOrderNum":"001.001.001","itemGuideConditionRelatedList":[]},{"ID":8553641,"TASKGUID":"e4003ec2-a2cb-458d-9adb-5fa1f6f5d51e","T_ID":"7affdadb-22ad-4337-9f2b-1e70ed1fd94a","P_ID":"0ab76bd0-5c99-4ab0-9d0a-f6627d88c4d3","NAME":"是","NODE_LEVEL":4,"NODE_PATH":"/74815968-d107-4e27-b438-0a0d6844eeb9/99296525-0d4d-4003-a02e-331892bf95e1/0ab76bd0-5c99-4ab0-9d0a-f6627d88c4d3/7affdadb-22ad-4337-9f2b-1e70ed1fd94a","CHILD_COUNT":0,"ORDER_NUM":1,"SERIAL_NUMBER":"1.1.1.1","CONDITION_ATTR":"02","IS_RADIO":"","IS_SUPPORT":"","SUMMARY":"","CD_TIME":"Apr 20, 2026 11:08:19 PM","CD_BATCH":"2026042000044","DISTRIBUTETAG":"all-data^non-investment^11110000782500877A^110118000000^non-construction^11110000MB1503996K^non-construction_expansion","DATAJSONTEXT":"{\"VERSION\":\"20220810\",\"TREE_TYPE\":\"\",\"CONSULTATION_QA\":\"\"}","parOrder":"","proOrder":"","newOrderNum":"001.001.001.001","itemGuideConditionRelatedList":[{"ID":27003541,"TASKGUID":"e4003ec2-a2cb-458d-9adb-5fa1f6f5d51e","T_ID":"7affdadb-22ad-4337-9f2b-1e70ed1fd94a","G_ID":"b0291e92-2dfe-42e0-b99b-0da051ccb2d2","M_CODE":"320006","MATERIAL_ID":"74ed2891-8d5c-4324-a429-8f61df8afc8d","CD_TIME":"Apr 20, 2026 11:08:19 PM","CD_BATCH":"2026042000044","DISTRIBUTETAG":"all-data^non-investment^11110000782500877A^110118000000^non-construction^11110000MB1503996K^non-construction_expansion","DATAJSONTEXT":"{\"VERSION\":\"20210903\"}"}]},{"ID":8553638,"TASKGUID":"e4003ec2-a2cb-458d-9adb-5fa1f6f5d51e","T_ID":"1ece760d-b89b-46ab-a0ac-f13c0e90da98","P_ID":"0ab76bd0-5c99-4ab0-9d0a-f6627d88c4d3","NAME":"否","NODE_LEVEL":4,"NODE_PATH":"/74815968-d107-4e27-b438-0a0d6844eeb9/99296525-0d4d-4003-a02e-331892bf95e1/0ab76bd0-5c99-4ab0-9d0a-f6627d88c4d3/1ece760d-b89b-46ab-a0ac-f13c0e90da98","CHILD_COUNT":0,"ORDER_NUM":2,"SERIAL_NUMBER":"1.1.1.2","CONDITION_ATTR":"02","IS_RADIO":"","IS_SUPPORT":"","SUMMARY":"","CD_TIME":"Apr 20, 2026 11:08:19 PM","CD_BATCH":"2026042000044","DISTRIBUTETAG":"all-data^non-investment^11110000782500877A^110118000000^non-construction^11110000MB1503996K^non-construction_expansion","DATAJSONTEXT":"{\"VERSION\":\"20220810\",\"TREE_TYPE\":\"\",\"CONSULTATION_QA\":\"\"}","parOrder":"","proOrder":"","newOrderNum":"001.001.001.002","itemGuideConditionRelatedList":[{"ID":27003505,"TASKGUID":"e4003ec2-a2cb-458d-9adb-5fa1f6f5d51e","T_ID":"1ece760d-b89b-46ab-a0ac-f13c0e90da98","G_ID":"4e3da17a-1af9-421f-a8d8-1fbd50f9250d","M_CODE":"320006","MATERIAL_ID":"eab3d329-60ce-4e7d-be5e-1ac2fb1a9bca","CD_TIME":"Apr 20, 2026 11:08:19 PM","CD_BATCH":"2026042000044","DISTRIBUTETAG":"all-data^non-investment^11110000782500877A^110118000000^non-construction^11110000MB1503996K^non-construction_expansion","DATAJSONTEXT":"{\"VERSION\":\"20210903\"}"},{"ID":27003547,"TASKGUID":"e4003ec2-a2cb-458d-9adb-5fa1f6f5d51e","T_ID":"1ece760d-b89b-46ab-a0ac-f13c0e90da98","G_ID":"21c00b98-1467-4e28-9016-fb2dc1ad01c2","M_CODE":"340593","MATERIAL_ID":"ca88140a-5912-42ec-b6b8-892b1c629bcc","CD_TIME":"Apr 20, 2026 11:08:19 PM","CD_BATCH":"2026042000044","DISTRIBUTETAG":"all-data^non-investment^11110000782500877A^110118000000^non-construction^11110000MB1503996K^non-construction_expansion","DATAJSONTEXT":"{\"VERSION\":\"20210903\"}"}]},{"ID":8553636,"TASKGUID":"e4003ec2-a2cb-458d-9adb-5fa1f6f5d51e","T_ID":"1702c05f-d8bc-4353-a4cc-4f1289855492","P_ID":"99296525-0d4d-4003-a02e-331892bf95e1","NAME":"是否为个体工商户","NODE_LEVEL":3,"NODE_PATH":"/74815968-d107-4e27-b438-0a0d6844eeb9/99296525-0d4d-4003-a02e-331892bf95e1/1702c05f-d8bc-4353-a4cc-4f1289855492","CHILD_COUNT":2,"ORDER_NUM":2,"SERIAL_NUMBER":"1.1.2","CONDITION_ATTR":"02","IS_RADIO":"","IS_SUPPORT":"","CD_TIME":"Apr 20, 2026 11:08:19 PM","CD_BATCH":"2026042000044","DISTRIBUTETAG":"all-data^non-investment^11110000782500877A^110118000000^non-construction^11110000MB1503996K^non-construction_expansion","DATAJSONTEXT":"{\"VERSION\":\"20220810\",\"TREE_TYPE\":\"\",\"CONSULTATION_QA\":\"\"}","parOrder":"","proOrder":"","newOrderNum":"001.001.002","itemGuideConditionRelatedList":[]},{"ID":8553648,"TASKGUID":"e4003ec2-a2cb-458d-9adb-5fa1f6f5d51e","T_ID":"d609303a-359b-47c1-9275-faf113a6a359","P_ID":"1702c05f-d8bc-4353-a4cc-4f1289855492","NAME":"是","NODE_LEVEL":4,"NODE_PATH":"/74815968-d107-4e27-b438-0a0d6844eeb9/99296525-0d4d-4003-a02e-331892bf95e1/1702c05f-d8bc-4353-a4cc-4f1289855492/d609303a-359b-47c1-9275-faf113a6a359","CHILD_COUNT":0,"ORDER_NUM":1,"SERIAL_NUMBER":"1.1.2.1","CONDITION_ATTR":"02","IS_RADIO":"","IS_SUPPORT":"","CD_TIME":"Apr 20, 2026 11:08:19 PM","CD_BATCH":"2026042000044","DISTRIBUTETAG":"all-data^non-investment^11110000782500877A^110118000000^non-construction^11110000MB1503996K^non-construction_expansion","DATAJSONTEXT":"{\"VERSION\":\"20220810\",\"TREE_TYPE\":\"\",\"CONSULTATION_QA\":\"\"}","parOrder":"","proOrder":"","newOrderNum":"001.001.002.001","itemGuideConditionRelatedList":[{"ID":27003485,"TASKGUID":"e4003ec2-a2cb-458d-9adb-5fa1f6f5d51e","T_ID":"d609303a-359b-47c1-9275-faf113a6a359","G_ID":"decb43b5-3fca-460e-aec8-2ecd5ac8860c","M_CODE":"346614","MATERIAL_ID":"00a79bc7-f0a8-4e13-a1ca-fed368ad1a96","CD_TIME":"Apr 20, 2026 11:08:19 PM","CD_BATCH":"2026042000044","DISTRIBUTETAG":"all-data^non-investment^11110000782500877A^110118000000^non-construction^11110000MB1503996K^non-construction_expansion","DATAJSONTEXT":"{\"VERSION\":\"20210903\"}"}]},{"ID":8553645,"TASKGUID":"e4003ec2-a2cb-458d-9adb-5fa1f6f5d51e","T_ID":"99cdbb37-7a8b-48c3-88bc-3675ef67c3cd","P_ID":"1702c05f-d8bc-4353-a4cc-4f1289855492","NAME":"否","NODE_LEVEL":4,"NODE_PATH":"/74815968-d107-4e27-b438-0a0d6844eeb9/99296525-0d4d-4003-a02e-331892bf95e1/1702c05f-d8bc-4353-a4cc-4f1289855492/99cdbb37-7a8b-48c3-88bc-3675ef67c3cd","CHILD_COUNT":0,"ORDER_NUM":2,"SERIAL_NUMBER":"1.1.2.2","CONDITION_ATTR":"02","IS_RADIO":"","IS_SUPPORT":"","CD_TIME":"Apr 20, 2026 11:08:19 PM","CD_BATCH":"2026042000044","DISTRIBUTETAG":"all-data^non-investment^11110000782500877A^110118000000^non-construction^11110000MB1503996K^non-construction_expansion","DATAJSONTEXT":"{\"VERSION\":\"20220810\",\"TREE_TYPE\":\"\",\"CONSULTATION_QA\":\"\"}","parOrder":"","proOrder":"","newOrderNum":"001.001.002.002","itemGuideConditionRelatedList":[]},{"ID":8553646,"TASKGUID":"e4003ec2-a2cb-458d-9adb-5fa1f6f5d51e","T_ID":"bc5bfb64-2937-4316-ac68-473845ec93f5","P_ID":"74815968-d107-4e27-b438-0a0d6844eeb9","NAME":"香港、澳门特别行政区自然人","NODE_LEVEL":2,"NODE_PATH":"/74815968-d107-4e27-b438-0a0d6844eeb9/bc5bfb64-2937-4316-ac68-473845ec93f5","CHILD_COUNT":0,"ORDER_NUM":2,"SERIAL_NUMBER":"1.2","CONDITION_ATTR":"02","IS_RADIO":"","IS_SUPPORT":"","SUMMARY":"","CD_TIME":"Apr 20, 2026 11:08:19 PM","CD_BATCH":"2026042000044","DISTRIBUTETAG":"all-data^non-investment^11110000782500877A^110118000000^non-construction^11110000MB1503996K^non-construction_expansion","DATAJSONTEXT":"{\"VERSION\":\"20220810\",\"TREE_TYPE\":\"\",\"CONSULTATION_QA\":\"\"}","parOrder":"","proOrder":"","newOrderNum":"001.002","itemGuideConditionRelatedList":[{"ID":27003543,"TASKGUID":"e4003ec2-a2cb-458d-9adb-5fa1f6f5d51e","T_ID":"bc5bfb64-2937-4316-ac68-473845ec93f5","G_ID":"30d40d30-83d6-436b-b426-573194124af8","M_CODE":"206127","MATERIAL_ID":"2ac6a654-ff2e-41da-9849-bab79d504b8a","CD_TIME":"Apr 20, 2026 11:08:19 PM","CD_BATCH":"2026042000044","DISTRIBUTETAG":"all-data^non-investment^11110000782500877A^110118000000^non-construction^11110000MB1503996K^non-construction_expansion","DATAJSONTEXT":"{\"VERSION\":\"20210903\"}"},{"ID":27003552,"TASKGUID":"e4003ec2-a2cb-458d-9adb-5fa1f6f5d51e","T_ID":"bc5bfb64-2937-4316-ac68-473845ec93f5","G_ID":"7890be31-0658-47f1-904f-01ac1b65a509","M_CODE":"340580","MATERIAL_ID":"ef723f74-6b5c-4908-823a-f3a19ab27450","CD_TIME":"Apr 20, 2026 11:08:19 PM","CD_BATCH":"2026042000044","DISTRIBUTETAG":"all-data^non-investment^11110000782500877A^110118000000^non-construction^11110000MB1503996K^non-construction_expansion","DATAJSONTEXT":"{\"VERSION\":\"20210903\"}"},{"ID":27003588,"TASKGUID":"e4003ec2-a2cb-458d-9adb-5fa1f6f5d51e","T_ID":"bc5bfb64-2937-4316-ac68-473845ec93f5","G_ID":"56e19acf-e8c2-46a9-a19b-bcaeefe1eba4","M_CODE":"347360","MATERIAL_ID":"a80d4a45-8f3a-4cde-aa43-1d6b4db793a4","CD_TIME":"Apr 20, 2026 11:08:19 PM","CD_BATCH":"2026042000044","DISTRIBUTETAG":"all-data^non-investment^11110000782500877A^110118000000^non-construction^11110000MB1503996K^non-construction_expansion","DATAJSONTEXT":"{\"VERSION\":\"20210903\"}"},{"ID":27003598,"TASKGUID":"e4003ec2-a2cb-458d-9adb-5fa1f6f5d51e","T_ID":"bc5bfb64-2937-4316-ac68-473845ec93f5","G_ID":"89e52f8c-5c98-4134-8a53-62b58c91ac53","M_CODE":"346621","MATERIAL_ID":"2604e247-a3d3-453a-88dc-c3025dc18ee1","CD_TIME":"Apr 20, 2026 11:08:19 PM","CD_BATCH":"2026042000044","DISTRIBUTETAG":"all-data^non-investment^11110000782500877A^110118000000^non-construction^11110000MB1503996K^non-construction_expansion","DATAJSONTEXT":"{\"VERSION\":\"20210903\"}"},{"ID":27003647,"TASKGUID":"e4003ec2-a2cb-458d-9adb-5fa1f6f5d51e","T_ID":"bc5bfb64-2937-4316-ac68-473845ec93f5","G_ID":"58132275-2e23-4eb2-a987-56656e0019f7","M_CODE":"330962","MATERIAL_ID":"3d7959e0-3042-4c30-897f-3b41c7dc828a","CD_TIME":"Apr 20, 2026 11:08:19 PM","CD_BATCH":"2026042000044","DISTRIBUTETAG":"all-data^non-investment^11110000782500877A^110118000000^non-construction^11110000MB1503996K^non-construction_expansion","DATAJSONTEXT":"{\"VERSION\":\"20210903\"}"},{"ID":27003676,"TASKGUID":"e4003ec2-a2cb-458d-9adb-5fa1f6f5d51e","T_ID":"bc5bfb64-2937-4316-ac68-473845ec93f5","G_ID":"98a4c022-6ad4-4a15-88a9-bd3e34cbe65f","M_CODE":"345889","MATERIAL_ID":"453e364c-aac2-4765-b4d2-02073aacbd4a","CD_TIME":"Apr 20, 2026 11:08:19 PM","CD_BATCH":"2026042000044","DISTRIBUTETAG":"all-data^non-investment^11110000782500877A^110118000000^non-construction^11110000MB1503996K^non-construction_expansion","DATAJSONTEXT":"{\"VERSION\":\"20210903\"}"}]},{"ID":8553651,"TASKGUID":"e4003ec2-a2cb-458d-9adb-5fa1f6f5d51e","T_ID":"e7d30886-b8cd-4467-810c-1c11de413fde","P_ID":"74815968-d107-4e27-b438-0a0d6844eeb9","NAME":"台湾地区自然人","NODE_LEVEL":2,"NODE_PATH":"/74815968-d107-4e27-b438-0a0d6844eeb9/e7d30886-b8cd-4467-810c-1c11de413fde","CHILD_COUNT":0,"ORDER_NUM":3,"SERIAL_NUMBER":"1.3","CONDITION_ATTR":"02","IS_RADIO":"","IS_SUPPORT":"","SUMMARY":"","CD_TIME":"Apr 20, 2026 11:08:19 PM","CD_BATCH":"2026042000044","DISTRIBUTETAG":"all-data^non-investment^11110000782500877A^110118000000^non-construction^11110000MB1503996K^non-construction_expansion","DATAJSONTEXT":"{\"VERSION\":\"20220810\",\"TREE_TYPE\":\"\",\"CONSULTATION_QA\":\"\"}","parOrder":"","proOrder":"","newOrderNum":"001.003","itemGuideConditionRelatedList":[{"ID":27003494,"TASKGUID":"e4003ec2-a2cb-458d-9adb-5fa1f6f5d51e","T_ID":"e7d30886-b8cd-4467-810c-1c11de413fde","G_ID":"4a81200d-e489-4605-9d8d-e965fe26bcbc","M_CODE":"340581","MATERIAL_ID":"6d6bc70f-7219-46c7-a75d-6b4d4c7b93c7","CD_TIME":"Apr 20, 2026 11:08:19 PM","CD_BATCH":"2026042000044","DISTRIBUTETAG":"all-data^non-investment^11110000782500877A^110118000000^non-construction^11110000MB1503996K^non-construction_expansion","DATAJSONTEXT":"{\"VERSION\":\"20210903\"}"},{"ID":27003502,"TASKGUID":"e4003ec2-a2cb-458d-9adb-5fa1f6f5d51e","T_ID":"e7d30886-b8cd-4467-810c-1c11de413fde","G_ID":"18533a94-0c2b-436b-a15f-93bb497e285e","M_CODE":"345560","MATERIAL_ID":"6ff4eb9c-820e-4d41-a0be-48d273326155","CD_TIME":"Apr 20, 2026 11:08:19 PM","CD_BATCH":"2026042000044","DISTRIBUTETAG":"all-data^non-investment^11110000782500877A^110118000000^non-construction^11110000MB1503996K^non-construction_expansion","DATAJSONTEXT":"{\"VERSION\":\"20210903\"}"}]},{"ID":8553652,"TASKGUID":"e4003ec2-a2cb-458d-9adb-5fa1f6f5d51e","T_ID":"f9d9f992-5cc1-4f12-8a9a-611ae6d49204","P_ID":"74815968-d107-4e27-b438-0a0d6844eeb9","NAME":"华侨","NODE_LEVEL":2,"NODE_PATH":"/74815968-d107-4e27-b438-0a0d6844eeb9/f9d9f992-5cc1-4f12-8a9a-611ae6d49204","CHILD_COUNT":0,"ORDER_NUM":4,"SERIAL_NUMBER":"1.4","CONDITION_ATTR":"02","IS_RADIO":"","IS_SUPPORT":"","SUMMARY":"","CD_TIME":"Apr 20, 2026 11:08:19 PM","CD_BATCH":"2026042000044","DISTRIBUTETAG":"all-data^non-investment^11110000782500877A^110118000000^non-construction^11110000MB1503996K^non-construction_expansion","DATAJSONTEXT":"{\"VERSION\":\"20220810\",\"TREE_TYPE\":\"\",\"CONSULTATION_QA\":\"\"}","parOrder":"","proOrder":"","newOrderNum":"001.004","itemGuideConditionRelatedList":[{"ID":27003577,"TASKGUID":"e4003ec2-a2cb-458d-9adb-5fa1f6f5d51e","T_ID":"f9d9f992-5cc1-4f12-8a9a-611ae6d49204","G_ID":"696b75ae-1ed0-4ca8-96a6-142124bf9bd5","M_CODE":"346614","MATERIAL_ID":"c8da2600-7a8b-42b8-bfee-44ff68d9968e","CD_TIME":"Apr 20, 2026 11:08:19 PM","CD_BATCH":"2026042000044","DISTRIBUTETAG":"all-data^non-investment^11110000782500877A^110118000000^non-construction^11110000MB1503996K^non-construction_expansion","DATAJSONTEXT":"{\"VERSION\":\"20210903\"}"},{"ID":27003612,"TASKGUID":"e4003ec2-a2cb-458d-9adb-5fa1f6f5d51e","T_ID":"f9d9f992-5cc1-4f12-8a9a-611ae6d49204","G_ID":"2da5b90d-2915-4246-85fa-70bbc4dbfaa3","M_CODE":"340576","MATERIAL_ID":"8b4a5fb6-9717-4887-b398-152c0cc2394f","CD_TIME":"Apr 20, 2026 11:08:19 PM","CD_BATCH":"2026042000044","DISTRIBUTETAG":"all-data^non-investment^11110000782500877A^110118000000^non-construction^11110000MB1503996K^non-construction_expansion","DATAJSONTEXT":"{\"VERSION\":\"20210903\"}"}]},{"ID":8553649,"TASKGUID":"e4003ec2-a2cb-458d-9adb-5fa1f6f5d51e","T_ID":"d8763a5c-00f4-4ade-a0e4-8dd6a15da57f","P_ID":"74815968-d107-4e27-b438-0a0d6844eeb9","NAME":"外籍自然人","NODE_LEVEL":2,"NODE_PATH":"/74815968-d107-4e27-b438-0a0d6844eeb9/d8763a5c-00f4-4ade-a0e4-8dd6a15da57f","CHILD_COUNT":0,"ORDER_NUM":5,"SERIAL_NUMBER":"1.5","CONDITION_ATTR":"02","IS_RADIO":"","IS_SUPPORT":"","SUMMARY":"","CD_TIME":"Apr 20, 2026 11:08:19 PM","CD_BATCH":"2026042000044","DISTRIBUTETAG":"all-data^non-investment^11110000782500877A^110118000000^non-construction^11110000MB1503996K^non-construction_expansion","DATAJSONTEXT":"{\"VERSION\":\"20220810\",\"TREE_TYPE\":\"\",\"CONSULTATION_QA\":\"\"}","parOrder":"","proOrder":"","newOrderNum":"001.005","itemGuideConditionRelatedList":[{"ID":27003571,"TASKGUID":"e4003ec2-a2cb-458d-9adb-5fa1f6f5d51e","T_ID":"d8763a5c-00f4-4ade-a0e4-8dd6a15da57f","G_ID":"3a0007b4-2f9c-46ec-9ce1-68312e0ee923","M_CODE":"344736","MATERIAL_ID":"f59d99fd-3072-49b5-b5fd-82ca971ec740","CD_TIME":"Apr 20, 2026 11:08:19 PM","CD_BATCH":"2026042000044","DISTRIBUTETAG":"all-data^non-investment^11110000782500877A^110118000000^non-construction^11110000MB1503996K^non-construction_expansion","DATAJSONTEXT":"{\"VERSION\":\"20210903\"}"},{"ID":27003629,"TASKGUID":"e4003ec2-a2cb-458d-9adb-5fa1f6f5d51e","T_ID":"d8763a5c-00f4-4ade-a0e4-8dd6a15da57f","G_ID":"7ff2c6a9-03a8-4eb5-8d85-a8b232644bf9","M_CODE":"344780","MATERIAL_ID":"07a9f58e-c972-41c4-a63a-dfd234663af5","CD_TIME":"Apr 20, 2026 11:08:19 PM","CD_BATCH":"2026042000044","DISTRIBUTETAG":"all-data^non-investment^11110000782500877A^110118000000^non-construction^11110000MB1503996K^non-construction_expansion","DATAJSONTEXT":"{\"VERSION\":\"20210903\"}"}]},{"ID":8553642,"TASKGUID":"e4003ec2-a2cb-458d-9adb-5fa1f6f5d51e","T_ID":"929b2228-bb36-41ae-8384-b0f7acbc3ed8","P_ID":"74815968-d107-4e27-b438-0a0d6844eeb9","NAME":"境内营利法人","NODE_LEVEL":2,"NODE_PATH":"/74815968-d107-4e27-b438-0a0d6844eeb9/929b2228-bb36-41ae-8384-b0f7acbc3ed8","CHILD_COUNT":0,"ORDER_NUM":6,"SERIAL_NUMBER":"1.6","CONDITION_ATTR":"02","IS_RADIO":"","IS_SUPPORT":"","SUMMARY":"","CD_TIME":"Apr 20, 2026 11:08:19 PM","CD_BATCH":"2026042000044","DISTRIBUTETAG":"all-data^non-investment^11110000782500877A^110118000000^non-construction^11110000MB1503996K^non-construction_expansion","DATAJSONTEXT":"{\"VERSION\":\"20220810\",\"TREE_TYPE\":\"\",\"CONSULTATION_QA\":\"\"}","parOrder":"","proOrder":"","newOrderNum":"001.006","itemGuideConditionRelatedList":[{"ID":27003570,"TASKGUID":"e4003ec2-a2cb-458d-9adb-5fa1f6f5d51e","T_ID":"929b2228-bb36-41ae-8384-b0f7acbc3ed8","G_ID":"56de6837-ad37-41bd-b7bd-11236df80967","M_CODE":"341898","MATERIAL_ID":"99866b45-d5fd-4483-980e-ce55ef609ecf","CD_TIME":"Apr 20, 2026 11:08:19 PM","CD_BATCH":"2026042000044","DISTRIBUTETAG":"all-data^non-investment^11110000782500877A^110118000000^non-construction^11110000MB1503996K^non-construction_expansion","DATAJSONTEXT":"{\"VERSION\":\"20210903\"}"},{"ID":27003603,"TASKGUID":"e4003ec2-a2cb-458d-9adb-5fa1f6f5d51e","T_ID":"929b2228-bb36-41ae-8384-b0f7acbc3ed8","G_ID":"015a0875-75ce-4834-874e-198a62830357","M_CODE":"209630","MATERIAL_ID":"9789b5c4-185e-406f-9245-635a6a75275f","CD_TIME":"Apr 20, 2026 11:08:19 PM","CD_BATCH":"2026042000044","DISTRIBUTETAG":"all-data^non-investment^11110000782500877A^110118000000^non-construction^11110000MB1503996K^non-construction_expansion","DATAJSONTEXT":"{\"VERSION\":\"20210903\"}"}]},{"ID":8553650,"TASKGUID":"e4003ec2-a2cb-458d-9adb-5fa1f6f5d51e","T_ID":"e1370eff-3f3d-4307-b85b-1f13868e37a3","P_ID":"74815968-d107-4e27-b438-0a0d6844eeb9","NAME":"境内非营利法人","NODE_LEVEL":2,"NODE_PATH":"/74815968-d107-4e27-b438-0a0d6844eeb9/e1370eff-3f3d-4307-b85b-1f13868e37a3","CHILD_COUNT":0,"ORDER_NUM":7,"SERIAL_NUMBER":"1.7","CONDITION_ATTR":"02","IS_RADIO":"","IS_SUPPORT":"","SUMMARY":"","CD_TIME":"Apr 20, 2026 11:08:19 PM","CD_BATCH":"2026042000044","DISTRIBUTETAG":"all-data^non-investment^11110000782500877A^110118000000^non-construction^11110000MB1503996K^non-construction_expansion","DATAJSONTEXT":"{\"VERSION\":\"20220810\",\"TREE_TYPE\":\"\",\"CONSULTATION_QA\":\"\"}","parOrder":"","proOrder":"","newOrderNum":"001.007","itemGuideConditionRelatedList":[{"ID":27003417,"TASKGUID":"e4003ec2-a2cb-458d-9adb-5fa1f6f5d51e","T_ID":"e1370eff-3f3d-4307-b85b-1f13868e37a3","G_ID":"5981a5a0-8146-417f-888b-7496b88d5f62","M_CODE":"345025","MATERIAL_ID":"fec41a8d-8a76-4493-91d5-aca94e44f951","CD_TIME":"Apr 20, 2026 11:08:19 PM","CD_BATCH":"2026042000044","DISTRIBUTETAG":"all-data^non-investment^11110000782500877A^110118000000^non-construction^11110000MB1503996K^non-construction_expansion","DATAJSONTEXT":"{\"VERSION\":\"20210903\"}"},{"ID":27003445,"TASKGUID":"e4003ec2-a2cb-458d-9adb-5fa1f6f5d51e","T_ID":"e1370eff-3f3d-4307-b85b-1f13868e37a3","G_ID":"6c2d7bfe-8562-436e-938f-4387e678e640","M_CODE":"209630","MATERIAL_ID":"e3937d9f-d37c-40ad-8826-52b8006486c7","CD_TIME":"Apr 20, 2026 11:08:19 PM","CD_BATCH":"2026042000044","DISTRIBUTETAG":"all-data^non-investment^11110000782500877A^110118000000^non-construction^11110000MB1503996K^non-construction_expansion","DATAJSONTEXT":"{\"VERSION\":\"20210903\"}"},{"ID":27003509,"TASKGUID":"e4003ec2-a2cb-458d-9adb-5fa1f6f5d51e","T_ID":"e1370eff-3f3d-4307-b85b-1f13868e37a3","G_ID":"173da378-fff9-4082-b98d-6e690432450c","M_CODE":"340675","MATERIAL_ID":"29ba9312-a83e-47f2-adbc-6be434bf061d","CD_TIME":"Apr 20, 2026 11:08:19 PM","CD_BATCH":"2026042000044","DISTRIBUTETAG":"all-data^non-investment^11110000782500877A^110118000000^non-construction^11110000MB1503996K^non-construction_expansion","DATAJSONTEXT":"{\"VERSION\":\"20210903\"}"},{"ID":27003513,"TASKGUID":"e4003ec2-a2cb-458d-9adb-5fa1f6f5d51e","T_ID":"e1370eff-3f3d-4307-b85b-1f13868e37a3","G_ID":"67ab6cac-1a1f-455b-921e-264ad267fe98","M_CODE":"340680","MATERIAL_ID":"aa819b9d-a68a-4d69-8f7f-671ea5069e7e","CD_TIME":"Apr 20, 2026 11:08:19 PM","CD_BATCH":"2026042000044","DISTRIBUTETAG":"all-data^non-investment^11110000782500877A^110118000000^non-construction^11110000MB1503996K^non-construction_expansion","DATAJSONTEXT":"{\"VERSION\":\"20210903\"}"},{"ID":27003623,"TASKGUID":"e4003ec2-a2cb-458d-9adb-5fa1f6f5d51e","T_ID":"e1370eff-3f3d-4307-b85b-1f13868e37a3","G_ID":"228a2b59-6606-48b1-a0fb-8b65371ea1f7","M_CODE":"344352","MATERIAL_ID":"616461a1-eee7-4641-9d97-3a65f696003b","CD_TIME":"Apr 20, 2026 11:08:19 PM","CD_BATCH":"2026042000044","DISTRIBUTETAG":"all-data^non-investment^11110000782500877A^110118000000^non-construction^11110000MB1503996K^non-construction_expansion","DATAJSONTEXT":"{\"VERSION\":\"20210903\"}"}]},{"ID":8553643,"TASKGUID":"e4003ec2-a2cb-458d-9adb-5fa1f6f5d51e","T_ID":"93698290-a923-491c-9358-cb4b915b9c58","P_ID":"74815968-d107-4e27-b438-0a0d6844eeb9","NAME":"境内特别法人","NODE_LEVEL":2,"NODE_PATH":"/74815968-d107-4e27-b438-0a0d6844eeb9/93698290-a923-491c-9358-cb4b915b9c58","CHILD_COUNT":0,"ORDER_NUM":8,"SERIAL_NUMBER":"1.8","CONDITION_ATTR":"02","IS_RADIO":"","IS_SUPPORT":"","SUMMARY":"","CD_TIME":"Apr 20, 2026 11:08:19 PM","CD_BATCH":"2026042000044","DISTRIBUTETAG":"all-data^non-investment^11110000782500877A^110118000000^non-construction^11110000MB1503996K^non-construction_expansion","DATAJSONTEXT":"{\"VERSION\":\"20220810\",\"TREE_TYPE\":\"\",\"CONSULTATION_QA\":\"\"}","parOrder":"","proOrder":"","newOrderNum":"001.008","itemGuideConditionRelatedList":[{"ID":27003471,"TASKGUID":"e4003ec2-a2cb-458d-9adb-5fa1f6f5d51e","T_ID":"93698290-a923-491c-9358-cb4b915b9c58","G_ID":"737acd25-4836-4bf4-8ab5-1215b18ce7c3","M_CODE":"345097","MATERIAL_ID":"0cf2bc66-cfeb-4702-9d00-c33f63ba34fc","CD_TIME":"Apr 20, 2026 11:08:19 PM","CD_BATCH":"2026042000044","DISTRIBUTETAG":"all-data^non-investment^11110000782500877A^110118000000^non-construction^11110000MB1503996K^non-construction_expansion","DATAJSONTEXT":"{\"VERSION\":\"20210903\"}"},{"ID":27003479,"TASKGUID":"e4003ec2-a2cb-458d-9adb-5fa1f6f5d51e","T_ID":"93698290-a923-491c-9358-cb4b915b9c58","G_ID":"c10c7a16-8087-4b64-be09-27dbf1064300","M_CODE":"203376","MATERIAL_ID":"346b8bfd-67bb-4c98-afdc-f37e697a9d24","CD_TIME":"Apr 20, 2026 11:08:19 PM","CD_BATCH":"2026042000044","DISTRIBUTETAG":"all-data^non-investment^11110000782500877A^110118000000^non-construction^11110000MB1503996K^non-construction_expansion","DATAJSONTEXT":"{\"VERSION\":\"20210903\"}"},{"ID":27003480,"TASKGUID":"e4003ec2-a2cb-458d-9adb-5fa1f6f5d51e","T_ID":"93698290-a923-491c-9358-cb4b915b9c58","G_ID":"d5e8ba5b-4c40-42c3-9f6c-d20b6d5ee509","M_CODE":"346738","MATERIAL_ID":"a08c391e-bab5-4754-9ff7-bdf465ae4b4c","CD_TIME":"Apr 20, 2026 11:08:19 PM","CD_BATCH":"2026042000044","DISTRIBUTETAG":"all-data^non-investment^11110000782500877A^110118000000^non-construction^11110000MB1503996K^non-construction_expansion","DATAJSONTEXT":"{\"VERSION\":\"20210903\"}"},{"ID":27003482,"TASKGUID":"e4003ec2-a2cb-458d-9adb-5fa1f6f5d51e","T_ID":"93698290-a923-491c-9358-cb4b915b9c58","G_ID":"7ff15ccb-d645-4773-ae0d-833eda40012a","M_CODE":"320084","MATERIAL_ID":"365fc818-ce46-4af2-8da6-48a9dce25f34","CD_TIME":"Apr 20, 2026 11:08:19 PM","CD_BATCH":"2026042000044","DISTRIBUTETAG":"all-data^non-investment^11110000782500877A^110118000000^non-construction^11110000MB1503996K^non-construction_expansion","DATAJSONTEXT":"{\"VERSION\":\"20210903\"}"},{"ID":27003545,"TASKGUID":"e4003ec2-a2cb-458d-9adb-5fa1f6f5d51e","T_ID":"93698290-a923-491c-9358-cb4b915b9c58","G_ID":"00b302ac-41f3-4936-bfa0-80ab7c9c2011","M_CODE":"346737","MATERIAL_ID":"a6ebc5da-c1bc-4fd7-8b2d-b53e54c92e61","CD_TIME":"Apr 20, 2026 11:08:19 PM","CD_BATCH":"2026042000044","DISTRIBUTETAG":"all-data^non-investment^11110000782500877A^110118000000^non-construction^11110000MB1503996K^non-construction_expansion","DATAJSONTEXT":"{\"VERSION\":\"20210903\"}"}]},{"ID":8553639,"TASKGUID":"e4003ec2-a2cb-458d-9adb-5fa1f6f5d51e","T_ID":"34678da4-852c-448f-a243-f5aad4ece798","P_ID":"74815968-d107-4e27-b438-0a0d6844eeb9","NAME":"境内非法人组织","NODE_LEVEL":2,"NODE_PATH":"/74815968-d107-4e27-b438-0a0d6844eeb9/34678da4-852c-448f-a243-f5aad4ece798","CHILD_COUNT":0,"ORDER_NUM":9,"SERIAL_NUMBER":"1.9","CONDITION_ATTR":"02","IS_RADIO":"","IS_SUPPORT":"","SUMMARY":"","CD_TIME":"Apr 20, 2026 11:08:19 PM","CD_BATCH":"2026042000044","DISTRIBUTETAG":"all-data^non-investment^11110000782500877A^110118000000^non-construction^11110000MB1503996K^non-construction_expansion","DATAJSONTEXT":"{\"VERSION\":\"20220810\",\"TREE_TYPE\":\"\",\"CONSULTATION_QA\":\"\"}","parOrder":"","proOrder":"","newOrderNum":"001.009","itemGuideConditionRelatedList":[{"ID":27003455,"TASKGUID":"e4003ec2-a2cb-458d-9adb-5fa1f6f5d51e","T_ID":"34678da4-852c-448f-a243-f5aad4ece798","G_ID":"a25fd846-8db0-422b-8914-5855235d2e9c","M_CODE":"209630","MATERIAL_ID":"d5d28b9f-8352-4ec5-ba39-6c00891dfe0e","CD_TIME":"Apr 20, 2026 11:08:19 PM","CD_BATCH":"2026042000044","DISTRIBUTETAG":"all-data^non-investment^11110000782500877A^110118000000^non-construction^11110000MB1503996K^non-construction_expansion","DATAJSONTEXT":"{\"VERSION\":\"20210903\"}"},{"ID":27003470,"TASKGUID":"e4003ec2-a2cb-458d-9adb-5fa1f6f5d51e","T_ID":"34678da4-852c-448f-a243-f5aad4ece798","G_ID":"99507d31-01e4-407e-8b16-ad853f8b9154","M_CODE":"341898","MATERIAL_ID":"f5fdd800-edd3-4355-9841-341eb572ac88","CD_TIME":"Apr 20, 2026 11:08:19 PM","CD_BATCH":"2026042000044","DISTRIBUTETAG":"all-data^non-investment^11110000782500877A^110118000000^non-construction^11110000MB1503996K^non-construction_expansion","DATAJSONTEXT":"{\"VERSION\":\"20210903\"}"}]},{"ID":8553647,"TASKGUID":"e4003ec2-a2cb-458d-9adb-5fa1f6f5d51e","T_ID":"ce2da832-1160-46a6-bc60-9425b5c16778","P_ID":"74815968-d107-4e27-b438-0a0d6844eeb9","NAME":"香港特别行政区、澳门特别行政区、台湾地区的法人或非法人组织","NODE_LEVEL":2,"NODE_PATH":"/74815968-d107-4e27-b438-0a0d6844eeb9/ce2da832-1160-46a6-bc60-9425b5c16778","CHILD_COUNT":0,"ORDER_NUM":10,"SERIAL_NUMBER":"1.10","CONDITION_ATTR":"02","IS_RADIO":"","IS_SUPPORT":"","SUMMARY":"","CD_TIME":"Apr 20, 2026 11:08:19 PM","CD_BATCH":"2026042000044","DISTRIBUTETAG":"all-data^non-investment^11110000782500877A^110118000000^non-construction^11110000MB1503996K^non-construction_expansion","DATAJSONTEXT":"{\"VERSION\":\"20220810\",\"TREE_TYPE\":\"\",\"CONSULTATION_QA\":\"\"}","parOrder":"","proOrder":"","newOrderNum":"001.010","itemGuideConditionRelatedList":[{"ID":27003423,"TASKGUID":"e4003ec2-a2cb-458d-9adb-5fa1f6f5d51e","T_ID":"ce2da832-1160-46a6-bc60-9425b5c16778","G_ID":"2ef799a8-7bc7-4376-b098-5ce3477b8223","M_CODE":"203426","MATERIAL_ID":"035930a6-7d30-4e26-a992-fcdae4c838b9","CD_TIME":"Apr 20, 2026 11:08:19 PM","CD_BATCH":"2026042000044","DISTRIBUTETAG":"all-data^non-investment^11110000782500877A^110118000000^non-construction^11110000MB1503996K^non-construction_expansion","DATAJSONTEXT":"{\"VERSION\":\"20210903\"}"},{"ID":27003481,"TASKGUID":"e4003ec2-a2cb-458d-9adb-5fa1f6f5d51e","T_ID":"ce2da832-1160-46a6-bc60-9425b5c16778","G_ID":"ec47d38a-a136-4333-a2d4-e55471caefde","M_CODE":"203425","MATERIAL_ID":"d00ba414-b8a9-4d7d-8b38-d2f331059551","CD_TIME":"Apr 20, 2026 11:08:19 PM","CD_BATCH":"2026042000044","DISTRIBUTETAG":"all-data^non-investment^11110000782500877A^110118000000^non-construction^11110000MB1503996K^non-construction_expansion","DATAJSONTEXT":"{\"VERSION\":\"20210903\"}"},{"ID":27003511,"TASKGUID":"e4003ec2-a2cb-458d-9adb-5fa1f6f5d51e","T_ID":"ce2da832-1160-46a6-bc60-9425b5c16778","G_ID":"c9ce5f17-4429-429d-a6f3-7096ab2db097","M_CODE":"203379","MATERIAL_ID":"022ac413-8487-4c2c-a833-ddfce8c3e7f5","CD_TIME":"Apr 20, 2026 11:08:19 PM","CD_BATCH":"2026042000044","DISTRIBUTETAG":"all-data^non-investment^11110000782500877A^110118000000^non-construction^11110000MB1503996K^non-construction_expansion","DATAJSONTEXT":"{\"VERSION\":\"20210903\"}"}]},{"ID":8553637,"TASKGUID":"e4003ec2-a2cb-458d-9adb-5fa1f6f5d51e","T_ID":"17340379-be0b-4da7-8ae0-78c02f926295","P_ID":"74815968-d107-4e27-b438-0a0d6844eeb9","NAME":"境外法人或非法人组织","NODE_LEVEL":2,"NODE_PATH":"/74815968-d107-4e27-b438-0a0d6844eeb9/17340379-be0b-4da7-8ae0-78c02f926295","CHILD_COUNT":0,"ORDER_NUM":11,"SERIAL_NUMBER":"1.11","CONDITION_ATTR":"02","IS_RADIO":"","IS_SUPPORT":"","SUMMARY":"","CD_TIME":"Apr 20, 2026 11:08:19 PM","CD_BATCH":"2026042000044","DISTRIBUTETAG":"all-data^non-investment^11110000782500877A^110118000000^non-construction^11110000MB1503996K^non-construction_expansion","DATAJSONTEXT":"{\"VERSION\":\"20220810\",\"TREE_TYPE\":\"\",\"CONSULTATION_QA\":\"\"}","parOrder":"","proOrder":"","newOrderNum":"001.011","itemGuideConditionRelatedList":[{"ID":27003458,"TASKGUID":"e4003ec2-a2cb-458d-9adb-5fa1f6f5d51e","T_ID":"17340379-be0b-4da7-8ae0-78c02f926295","G_ID":"99970fc2-1fbe-4112-8a3e-f011e1862d6f","M_CODE":"203378","MATERIAL_ID":"64b05373-c33d-4347-b371-ca20e93faabf","CD_TIME":"Apr 20, 2026 11:08:19 PM","CD_BATCH":"2026042000044","DISTRIBUTETAG":"all-data^non-investment^11110000782500877A^110118000000^non-construction^11110000MB1503996K^non-construction_expansion","DATAJSONTEXT":"{\"VERSION\":\"20210903\"}"},{"ID":27003579,"TASKGUID":"e4003ec2-a2cb-458d-9adb-5fa1f6f5d51e","T_ID":"17340379-be0b-4da7-8ae0-78c02f926295","G_ID":"44e2a258-9327-49ec-a2e9-215f5f1251d9","M_CODE":"203426","MATERIAL_ID":"3638bfd7-8bd8-4ab0-938f-d93f04c832ba","CD_TIME":"Apr 20, 2026 11:08:19 PM","CD_BATCH":"2026042000044","DISTRIBUTETAG":"all-data^non-investment^11110000782500877A^110118000000^non-construction^11110000MB1503996K^non-construction_expansion","DATAJSONTEXT":"{\"VERSION\":\"20210903\"}"},{"ID":27003671,"TASKGUID":"e4003ec2-a2cb-458d-9adb-5fa1f6f5d51e","T_ID":"17340379-be0b-4da7-8ae0-78c02f926295","G_ID":"ed7dd714-3088-4545-92ae-fdcb64324d9b","M_CODE":"203425","MATERIAL_ID":"3494a0b2-f758-47cd-baab-8394750be8c8","CD_TIME":"Apr 20, 2026 11:08:19 PM","CD_BATCH":"2026042000044","DISTRIBUTETAG":"all-data^non-investment^11110000782500877A^110118000000^non-construction^11110000MB1503996K^non-construction_expansion","DATAJSONTEXT":"{\"VERSION\":\"20210903\"}"}]},{"ID":8553635,"TASKGUID":"e4003ec2-a2cb-458d-9adb-5fa1f6f5d51e","T_ID":"0c09bc96-dedf-4a5b-a403-56ddf53d747d","P_ID":"74815968-d107-4e27-b438-0a0d6844eeb9","NAME":"外国驻华使(领)馆和外国驻华办事机构、国际组织驻华代表机构","NODE_LEVEL":2,"NODE_PATH":"/74815968-d107-4e27-b438-0a0d6844eeb9/0c09bc96-dedf-4a5b-a403-56ddf53d747d","CHILD_COUNT":0,"ORDER_NUM":12,"SERIAL_NUMBER":"1.12","CONDITION_ATTR":"02","IS_RADIO":"","IS_SUPPORT":"","SUMMARY":"","CD_TIME":"Apr 20, 2026 11:08:19 PM","CD_BATCH":"2026042000044","DISTRIBUTETAG":"all-data^non-investment^11110000782500877A^110118000000^non-construction^11110000MB1503996K^non-construction_expansion","DATAJSONTEXT":"{\"VERSION\":\"20220810\",\"TREE_TYPE\":\"\",\"CONSULTATION_QA\":\"\"}","parOrder":"","proOrder":"","newOrderNum":"001.012","itemGuideConditionRelatedList":[{"ID":27003428,"TASKGUID":"e4003ec2-a2cb-458d-9adb-5fa1f6f5d51e","T_ID":"0c09bc96-dedf-4a5b-a403-56ddf53d747d","G_ID":"4834099e-c12f-4cf1-968f-5a783598ca1a","M_CODE":"209630","MATERIAL_ID":"393b97d2-9bf1-4eb5-adf3-1e024b332181","CD_TIME":"Apr 20, 2026 11:08:19 PM","CD_BATCH":"2026042000044","DISTRIBUTETAG":"all-data^non-investment^11110000782500877A^110118000000^non-construction^11110000MB1503996K^non-construction_expansion","DATAJSONTEXT":"{\"VERSION\":\"20210903\"}"}]}]
2
1^2^3^4^5^6^9
https://bjt.beijing.gov.cn/renzheng/open/login/goUserLogin?client_id=100100000228&redirect_uri=http://bdc.ghzrzyw.beijing.gov.cn/eo/user/bjtLogin&state=PC_1016280002&response_type=code&scope=user_info;https://yzt.beijing.gov.cn/am/oauth2/authorize?service=bjzwService&response_type=code&client_id=000026681_04&scope=cn+uid+idCardNumber+reserve3+extProperties+credenceClass&redirect_uri=http%3A%2F%2Fbdc.ghzrzyw.beijing.gov.cn%2Feo%2Fuser%2FyztLogin%3Fstate%3D1016280002

政务服务> 办事指南

换证登记

北京市

切换简洁版

  • 即办件

    办件类型

  • 0

    到现场次数

  • 30工作日

    法定办结时限

  • 1工作日

    承诺办结时限

好差评

5.0

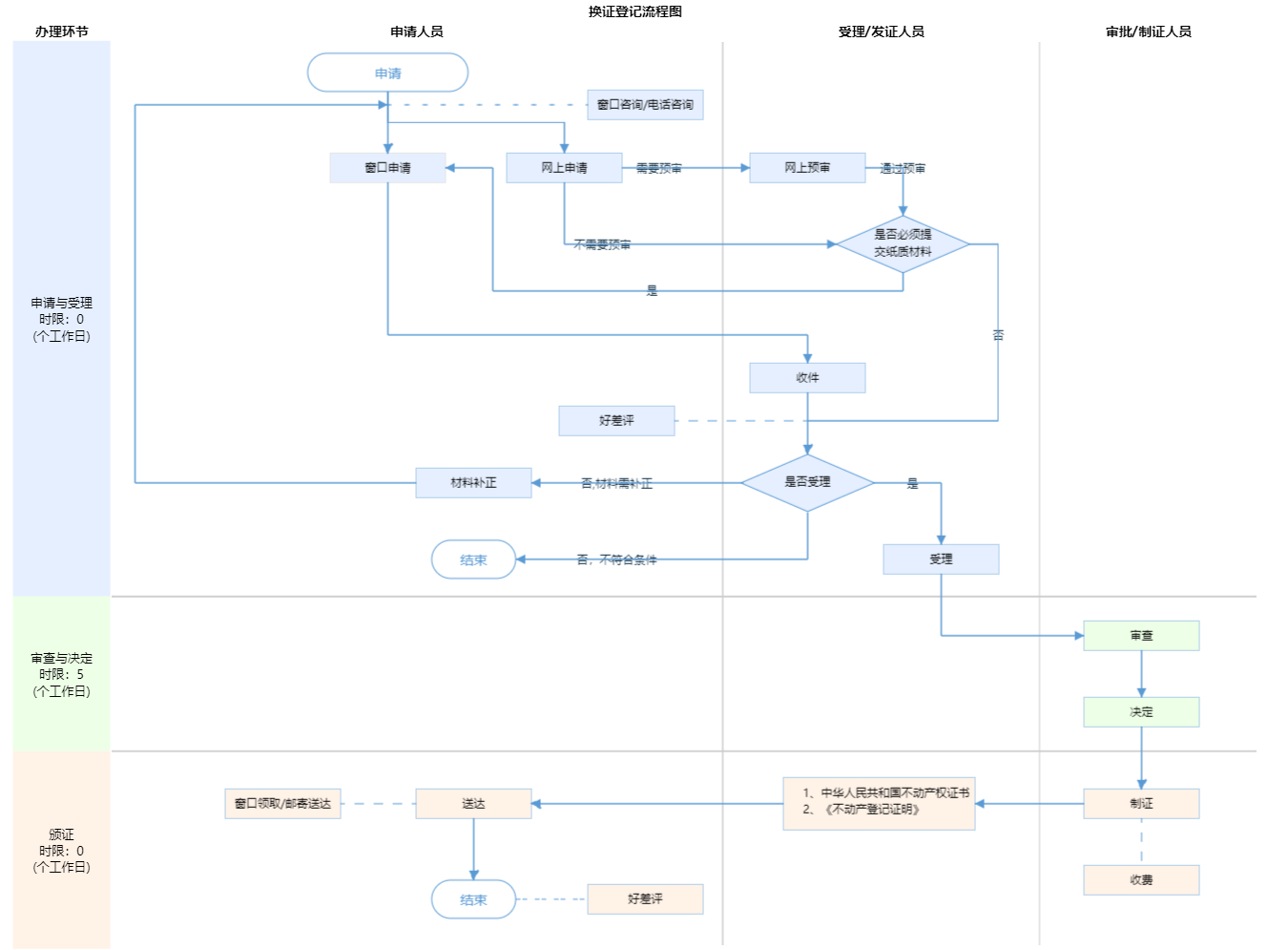
办件承诺办结时限说明:(承诺时限为办理流程中“审查与决定”环节的计时时限)

办件承诺办结时限说明:

(承诺时限为办理流程中“审查与决定”环节的计时时限)

基本信息

实施主体 北京市规划和自然资源委员会密云分局 服务对象
事项类型 行政确认 办理形式
受理条件 1.申请登记事项在本不动产登记机构的登记职责范围内; 2.申请材料形式符合要求; 3.申请人与依法应当提交的申请材料记载的主体一致; 4.申请登记的不动产权利与登记原因文件记载的不动产权利一致; 5.申请内容与询问记录不冲突;(来源:《北京市不动产登记工作规范(试行)》3.5.1) 6.法律、行政法规等规定的其他条件。
办理时间 密云区政务服务中心:法定工作日: 上午: 08:30 - 12:00; 下午: 12:00 - 17:30; (延时服务时间: 工作日下午17:00 - 17:30; 周六上午08:30 - 12:30;延时服务需预约,法定节假日除外; ); 查看详情
办理地点 密云区政务服务中心:北京市密云区新东路285号一层不动产登记综合服务区综合受理窗口; 查看详情
咨询方式

咨询电话:

(010)69043359【展开】

咨询窗口地址:

北京市密云区新东路285号北京市密云区政务服务中心一层不动产登记综合服务区综合咨询窗口【展开】

投诉监督方式
基本编码 110712033000 事项编码 11110000782500877A3110712033000
业务办理项编码 11110000782500877A311071203300002 进驻大厅类型
权力来源 法定本级行使 网上支付
所属机构 北京市规划和自然资源委员会密云分局 委托部门 北京市规划和自然资源委员会
联办机构 实施主体性质 法定机关
办理进程查询途径
行使层级 区级 运行系统 市级自建(垂管)
物流快递 办理方式 自办件
预约办理 数量限制 无数量限制
中介服务 权限划分
通办范围 特殊程序
行使内容 对涉及在京中央和国家机关、驻京部队、保密单位的业务为市级办理 ,其余的登记业务在不动产所在地的各区不动产登记中心办理
显示更多

请选择情形:

提示:通过情形选择可引导出您办理该事项所需的材料,若要查看全部材料,请点击"查看全部材料"

查看全部材料 情形引导

收起
我选好了重选条件

序号 材料名称 材料来源 材料
必要性
数量要求 介质要求 表格及样例
下载
受理标准 提供材料
依据
其他要求
申请材料总要求委托办理的:提交授权委托书(原件1份)、受托人身份材料(原件1份,复印件1份);无、限制民事行为能力人申请登记的:提交证实被监护人为无、限制民事行为能力人的材料(原件1份,复印件1份)、监护关系材料(原件1份,复印件1份)、监护人的身份材料(原件1份,复印件1份)
序号 材料名称 材料来源 材料
必要性
数量要求 介质要求 表格及样例
下载
受理标准 提供材料
依据
其他要求
申请材料总要求委托办理的:提交授权委托书(原件1份)、受托人身份材料(原件1份,复印件1份);无、限制民事行为能力人申请登记的:提交证实被监护人为无、限制民事行为能力人的材料(原件1份,复印件1份)、监护关系材料(原件1份,复印件1份)、监护人的身份材料(原件1份,复印件1份)
显示更多

指南分享